Department of Materials, Environmental Sciences and Urban Planning, Polytechnic University of Marche, Via Brecce Bianche, Ancona, Italy.
Department of Life and Environmental Sciences, Polytechnic University of Marche, Ancona, Italy.
Commun Biol. 2021 Mar 30;4(1):431. doi: 10.1038/s42003-021-01961-1.
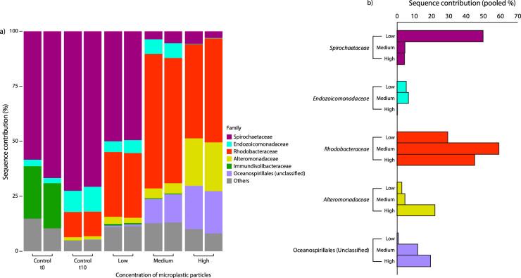
Microplastics are recognised as a potential global threat to marine ecosystems, but the biological mechanisms determining their impact on marine life are still largely unknown. Here, we investigated the effects of microplastics on the red coral, a long-lived habitat-forming organism belonging to the Corallium genus, which is present at almost all latitudes from shallow-water to deep-sea habitats. When exposed to microplastics, corals preferentially ingest polypropylene, with multiple biological effects, from feeding impairment to mucus production and altered gene expression. Microplastics can alter the coral microbiome directly and indirectly by causing tissue abrasions that allow the proliferation of opportunistic bacteria. These multiple effects suggest that microplastics at the concentrations present in some marine areas and predicted for most oceans in the coming decades, can ultimately cause coral death. Other habitat-forming suspension-feeding species are likely subjected to similar impacts, which may act synergistically with climate-driven events primarily responsible for mass mortalities.
微塑料被认为是对海洋生态系统的潜在全球性威胁,但确定它们对海洋生物影响的生物学机制在很大程度上仍不清楚。在这里,我们研究了微塑料对红珊瑚的影响,红珊瑚是一种长寿的造礁生物,属于柳珊瑚属,存在于从浅海到深海栖息地的几乎所有纬度。当暴露于微塑料时,珊瑚优先摄入聚丙烯,这会产生多种生物学效应,包括摄食障碍、黏液产生和基因表达改变。微塑料可以通过造成组织磨损,使机会性细菌增殖,从而直接和间接地改变珊瑚微生物组。这些多种效应表明,在一些海洋区域存在的、并预计在未来几十年内大多数海洋都会出现的微塑料浓度,最终可能导致珊瑚死亡。其他造礁滤食物种可能也会受到类似的影响,这些影响可能与主要导致大规模死亡的气候驱动事件协同作用。