Suppr超能文献

尼曼-匹克病 C1 型小鼠模型中两种治疗策略的性别特异性影响。

Gender-Specific Effects of Two Treatment Strategies in a Mouse Model of Niemann-Pick Disease Type C1.

机构信息

Institute of Medical Genetics, Rostock University Medical Center, D-18057 Rostock, Germany.

Centre of Transdisciplinary Neuroscience Rostock, D-18147 Rostock, Germany.

出版信息

Int J Mol Sci. 2021 Mar 3;22(5):2539. doi: 10.3390/ijms22052539.

Abstract

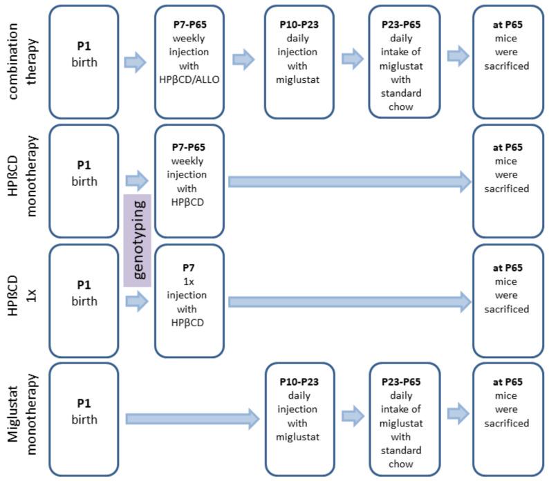
In a mouse model of Niemann-Pick disease type C1 (NPC1), a combination therapy (COMBI) of miglustat (MIGLU), the neurosteroid allopregnanolone (ALLO) and the cyclic oligosaccharide 2-hydroxypropyl-β-cyclodextrin (HPßCD) has previously resulted in, among other things, significantly improved motor function. The present study was designed to compare the therapeutic effects of the COMBI therapy with that of MIGLU or HPßCD alone on body and brain weight and the behavior of mice in a larger cohort, with special reference to gender differences. A total of 117 and 123 mice underwent either COMBI, MIGLU only, HPßCD only, or vehicle treatment (Sham), or received no treatment at all (None). In male and female mice, all treatments led to decreased loss of body weight and, partly, brain weight. Concerning motor coordination, as revealed by the accelerod test, male mice benefited from COMBI treatment, whereas female mice benefited from COMBI, MIGLU, and HPßCD treatment. As seen in the open field test, the reduced locomotor activity of male and female mice was not significantly ameliorated in either treatment group. Our results suggest that in mice, each drug treatment scheme had a beneficial effect on at least some of the parameters evaluated compared with Sham-treated mice. Only in COMBI-treated male and female mice were drug effects seen in reduced body and brain weights. Upon COMBI treatment, the increased dosage of drugs necessary for anesthesia in Sham-treated male and female mice was almost completely reduced only in the female groups.

摘要

在尼曼-匹克病 C1 型(NPC1)的小鼠模型中,米格列醇(MIGLU)、神经甾体别孕烯醇酮(ALLO)和环状低聚糖 2-羟丙基-β-环糊精(HPßCD)的联合治疗(COMBI)除其他外,还显著改善了运动功能。本研究旨在比较 COMBI 治疗与 MIGLU 或 HPßCD 单独治疗对更大队列中小鼠的体重和脑重以及行为的治疗效果,特别关注性别差异。共有 117 只雄性和 123 只雌性小鼠接受了 COMBI、MIGLU 单独治疗、HPßCD 单独治疗或载体治疗(Sham),或根本未接受治疗(None)。在雄性和雌性 小鼠中,所有治疗均导致体重减轻,部分脑重减轻。在加速计测试中,雄性 小鼠的运动协调性得到改善,COMBI 治疗获益,而雌性小鼠则从 COMBI、MIGLU 和 HPßCD 治疗中获益。在旷场测试中,无论是在哪个治疗组,雄性和雌性 小鼠的运动活动减少都没有得到明显改善。我们的结果表明,与 Sham 治疗的小鼠相比,在 NPC1 小鼠中,每种药物治疗方案对至少一些评估参数都有有益的影响。只有在接受 COMBI 治疗的雄性和雌性 小鼠中,药物才显示出减少体重和脑重的作用。在接受 COMBI 治疗时,Sham 治疗的雄性和雌性 小鼠中,用于麻醉的药物剂量增加几乎完全减少,仅在雌性组中。

https://cdn.ncbi.nlm.nih.gov/pmc/blobs/9ce4/7962008/376cf557a5bb/ijms-22-02539-g001.jpg

文献检索

告别复杂PubMed语法,用中文像聊天一样搜索,搜遍4000万医学文献。AI智能推荐,让科研检索更轻松。

立即免费搜索

文件翻译

保留排版,准确专业,支持PDF/Word/PPT等文件格式,支持 12+语言互译。

免费翻译文档

深度研究

AI帮你快速写综述,25分钟生成高质量综述,智能提取关键信息,辅助科研写作。

立即免费体验