Fritz Valerie, Malek Lara, Gaza Anne, Wormser Laura, Appel Majken, Kremer Andreas E, Thasler Wolfgang E, Siebler Jürgen, Neurath Markus F, Hellerbrand Claus, Bosserhoff Anja K, Dietrich Peter
Institute of Biochemistry, Emil-Fischer-Zentrum, Friedrich-Alexander-University Erlangen-Nürnberg, 91054 Erlangen, Germany.
Department of Medicine 1, University Hospital Erlangen, Friedrich-Alexander-University Erlangen-Nürnberg, 91054 Erlangen, Germany.
Cancers (Basel). 2021 Mar 9;13(5):1183. doi: 10.3390/cancers13051183.
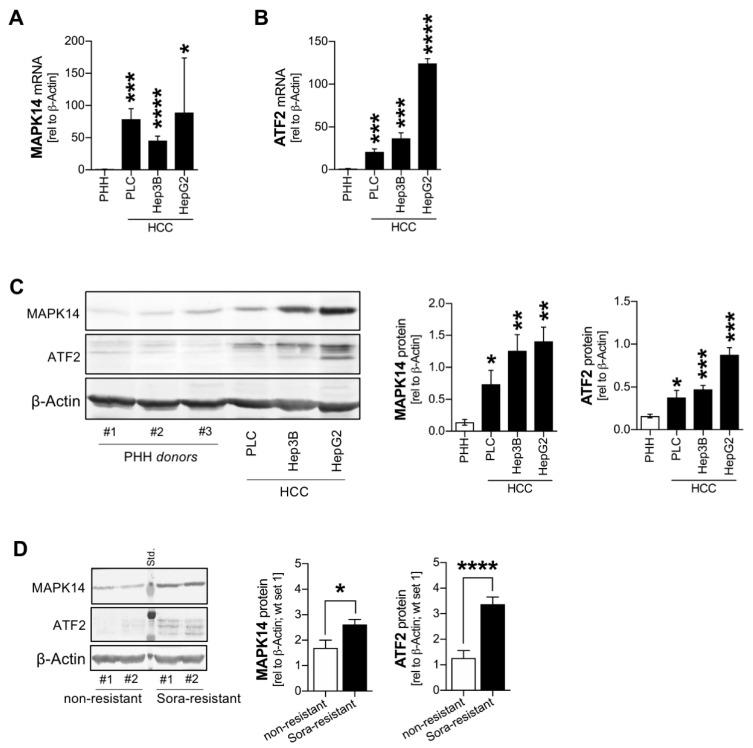
Chemoresistance is a major hallmark driving the progression and poor prognosis of hepatocellular carcinoma (HCC). Limited chemoresponse of HCC was demonstrated to be mediated by mitogen-activated protein kinase 14 (MAPK14) and activating transcription factor 2 (ATF2). Recently, we have demonstrated loss of control of RAS-RAF-ERK-signaling as a consequence of miR-622 downregulation in HCC. However, the majority of target genes of this potent tumorsuppressive microRNA had remained elusive. The MAPK14-ATF2-axis represents a collateral pathway ensuring persisting ERK-activation in the presence of sorafenib-mediated RAF-inhibition. In contrast to the function of the MAPK14-ATF2-axis, both the expression and regulation of MAPK14 and ATF2 in human HCC remained to be clarified. We found combined overexpression of MAPK14 and ATF2 in human HCC cells, tissues and in sorafenib resistant cell lines. High expression of MAPK14 and ATF2 was associated with reduced overall survival in HCC patients. Deciphering the molecular mechanism promoting combined upregulation of MAPK14 and ATF2 in HCC, we revealed that miR-622 directly targets both genes, resulting in combined de-repression of the MAPK14-ATF2-axis. Together, miR-622 represents a superior regulator of both RAS-RAF-ERK as well as MAPK14-ATF2-signaling pathways in liver cancer.
化疗耐药是驱动肝细胞癌(HCC)进展和预后不良的主要标志。HCC有限的化疗反应被证明是由丝裂原活化蛋白激酶14(MAPK14)和活化转录因子2(ATF2)介导的。最近,我们已经证明,由于HCC中miR-622下调,RAS-RAF-ERK信号传导失控。然而,这种强效肿瘤抑制性 microRNA 的大多数靶基因仍然难以捉摸。MAPK14-ATF2轴代表了一条并行途径,可确保在索拉非尼介导的RAF抑制情况下持续激活ERK。与MAPK14-ATF2轴的功能相反,MAPK14和ATF2在人类HCC中的表达和调控仍有待阐明。我们发现MAPK14和ATF2在人类HCC细胞、组织和索拉非尼耐药细胞系中联合过表达。MAPK14和ATF2的高表达与HCC患者总生存期缩短相关。在解析促进HCC中MAPK14和ATF2联合上调的分子机制时,我们发现miR-622直接靶向这两个基因,导致MAPK14-ATF2轴联合去抑制。总之,miR-622是肝癌中RAS-RAF-ERK以及MAPK14-ATF2信号通路的卓越调节因子。