Suppr超能文献

等位基因表达失衡分析确定了p53依赖型骨肉瘤中的扩增现象。

Allelic Expression Imbalance Analysis Identified Amplification in p53- Dependent Osteosarcoma.

作者信息

Niu Guanglin, Bak Agnieszka, Nusselt Melanie, Zhang Yue, Pausch Hubert, Flisikowska Tatiana, Schnieke Angelika E, Flisikowski Krzysztof

机构信息

Chair of Livestock Biotechnology, Technical University of Munich, 85354 Freising, Germany.

Institute of Agricultural Sciences, ETH Zurich, 8092 Zurich, Switzerland.

出版信息

Cancers (Basel). 2021 Mar 18;13(6):1364. doi: 10.3390/cancers13061364.

Abstract

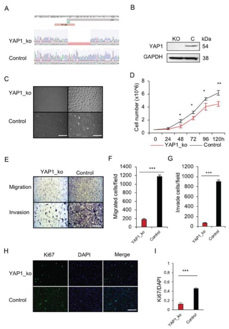
Osteosarcoma (OS) is a primary bone malignancy that mainly occurs during adolescent growth, suggesting that bone growth plays an important role in the aetiology of the disease. Genetic factors, such as heritable mutations of and are associated with an increased risk of OS. Identifying driver mutations for OS has been challenging due to the complexity of bone growth-related pathways and the extensive intra-tumoral heterogeneity of this cancer. We previously generated pigs carrying a mutated gene, which develop OS at high frequency. RNA sequencing and allele expression imbalance (AEI) analysis of OS and matched healthy control samples revealed a highly significant AEI ( = 2.14 × 10) for SNPs in the locus on pig chromosome 9. Analysis of copy number variation showed that amplification is associated with the AEI and the progression of OS. Accordingly, the inactivation of inhibits proliferation, migration, and invasion, and leads to the silencing of and reconstruction of expression in p53-deficient porcine OS cells. Increased mRNA expression correlated with lower methylation of its promoter. Altogether, our study provides molecular evidence for the role of amplification in the progression of p53-dependent OS.

摘要

骨肉瘤(OS)是一种主要发生在青少年生长阶段的原发性骨恶性肿瘤,这表明骨生长在该疾病的病因学中起着重要作用。遗传因素,如 和 的遗传性突变与骨肉瘤风险增加有关。由于骨生长相关通路的复杂性以及该癌症广泛的肿瘤内异质性,确定骨肉瘤的驱动突变一直具有挑战性。我们之前培育出携带突变 基因的猪,这些猪高频发生骨肉瘤。对骨肉瘤及其匹配的健康对照样本进行RNA测序和等位基因表达失衡(AEI)分析,结果显示猪9号染色体上 位点的单核苷酸多态性存在高度显著的AEI( = 2.14 × 10)。拷贝数变异分析表明, 扩增与AEI以及骨肉瘤进展相关。因此, 失活可抑制p53缺陷型猪骨肉瘤细胞的增殖、迁移和侵袭,并导致 的沉默以及 表达的重建。 信使核糖核酸表达增加与其启动子较低的甲基化相关。总之,我们的研究为 扩增在p53依赖型骨肉瘤进展中的作用提供了分子证据。

https://cdn.ncbi.nlm.nih.gov/pmc/blobs/b5bd/8002920/1190e1378277/cancers-13-01364-g001.jpg

文献检索

告别复杂PubMed语法,用中文像聊天一样搜索,搜遍4000万医学文献。AI智能推荐,让科研检索更轻松。

立即免费搜索

文件翻译

保留排版,准确专业,支持PDF/Word/PPT等文件格式,支持 12+语言互译。

免费翻译文档

深度研究

AI帮你快速写综述,25分钟生成高质量综述,智能提取关键信息,辅助科研写作。

立即免费体验