Suppr超能文献

Musashi1通过调控DNA复制、细胞周期和分裂基因网络对胶质母细胞瘤发展的作用。

Musashi1 Contribution to Glioblastoma Development via Regulation of a Network of DNA Replication, Cell Cycle and Division Genes.

作者信息

Baroni Mirella, Yi Caihong, Choudhary Saket, Lei Xiufen, Kosti Adam, Grieshober Denise, Velasco Mitzli, Qiao Mei, Burns Suzanne S, Araujo Patricia R, DeLambre Talia, Son Mi Young, Plateroti Michelina, Ferreira Marco A R, Hasty Paul, Penalva Luiz O F

机构信息

Children's Cancer Research Institute, UT Health San Antonio, San Antonio, TX 78229, USA.

Third Xiangya Hospital, Central South University, Changsha 410000, China.

出版信息

Cancers (Basel). 2021 Mar 24;13(7):1494. doi: 10.3390/cancers13071494.

Abstract

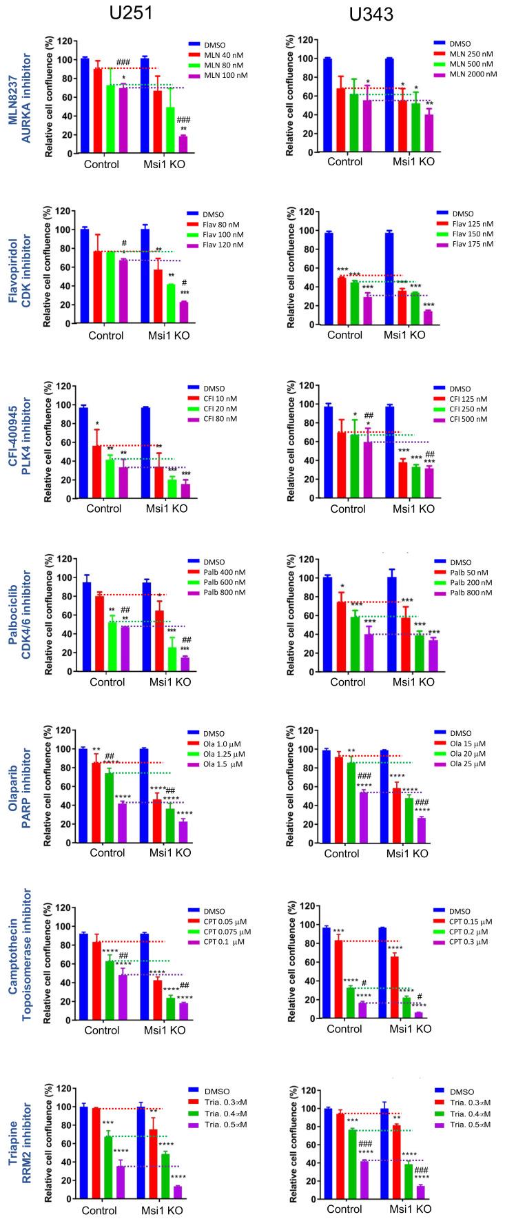
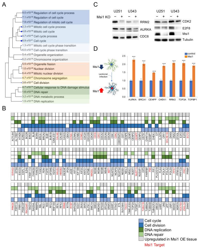
RNA-binding proteins (RBPs) function as master regulators of gene expression. Alterations in their levels are often observed in tumors with numerous oncogenic RBPs identified in recent years. Musashi1 (Msi1) is an RBP and stem cell gene that controls the balance between self-renewal and differentiation. High Msi1 levels have been observed in multiple tumors including glioblastoma and are often associated with poor patient outcomes and tumor growth. A comprehensive genomic analysis identified a network of cell cycle/division and DNA replication genes and established these processes as Msi1's core regulatory functions in glioblastoma. Msi1 controls this gene network via two mechanisms: direct interaction and indirect regulation mediated by the transcription factors E2F2 and E2F8. Moreover, glioblastoma lines with Msi1 knockout (KO) displayed increased sensitivity to cell cycle and DNA replication inhibitors. Our results suggest that a drug combination strategy (Msi1 + cell cycle/DNA replication inhibitors) could be a viable route to treat glioblastoma.

摘要

RNA结合蛋白(RBPs)作为基因表达的主要调节因子发挥作用。近年来,在众多肿瘤中常观察到它们水平的改变,同时也鉴定出了许多致癌RBPs。Musashi1(Msi1)是一种RBP和干细胞基因,它控制着自我更新与分化之间的平衡。在包括胶质母细胞瘤在内的多种肿瘤中都观察到高Msi1水平,并且这通常与患者预后不良和肿瘤生长相关。一项全面的基因组分析确定了一个细胞周期/分裂和DNA复制基因网络,并将这些过程确立为Msi1在胶质母细胞瘤中的核心调节功能。Msi1通过两种机制控制这个基因网络:直接相互作用以及由转录因子E2F2和E2F8介导的间接调节。此外,Msi1基因敲除(KO)的胶质母细胞瘤细胞系对细胞周期和DNA复制抑制剂表现出更高的敏感性。我们的结果表明,联合用药策略(Msi1 + 细胞周期/DNA复制抑制剂)可能是治疗胶质母细胞瘤的一条可行途径。

https://cdn.ncbi.nlm.nih.gov/pmc/blobs/7515/8036803/b16baedad784/cancers-13-01494-g001.jpg

文献检索

告别复杂PubMed语法,用中文像聊天一样搜索,搜遍4000万医学文献。AI智能推荐,让科研检索更轻松。

立即免费搜索

文件翻译

保留排版,准确专业,支持PDF/Word/PPT等文件格式,支持 12+语言互译。

免费翻译文档

深度研究

AI帮你快速写综述,25分钟生成高质量综述,智能提取关键信息,辅助科研写作。

立即免费体验