• 文献检索
  • 文档翻译
  • 深度研究
  • 学术资讯
  • Suppr Zotero 插件Zotero 插件
  • 邀请有礼
  • 套餐&价格
  • 历史记录
应用&插件
Suppr Zotero 插件Zotero 插件浏览器插件Mac 客户端Windows 客户端微信小程序
定价
高级版会员购买积分包购买API积分包
服务
文献检索文档翻译深度研究API 文档MCP 服务
关于我们
关于 Suppr公司介绍联系我们用户协议隐私条款
关注我们

Suppr 超能文献

核心技术专利:CN118964589B侵权必究
粤ICP备2023148730 号-1Suppr @ 2026

文献检索

告别复杂PubMed语法,用中文像聊天一样搜索,搜遍4000万医学文献。AI智能推荐,让科研检索更轻松。

立即免费搜索

文件翻译

保留排版,准确专业,支持PDF/Word/PPT等文件格式,支持 12+语言互译。

免费翻译文档

深度研究

AI帮你快速写综述,25分钟生成高质量综述,智能提取关键信息,辅助科研写作。

立即免费体验

RBM20 介导的前体 mRNA 剪接具有肌肉特异性,并在肌肉和肌肉细胞培养物中具有不同的激素反应。

RBM20-Mediated Pre-mRNA Splicing Has Muscle-Specificity and Differential Hormonal Responses between Muscles and in Muscle Cell Cultures.

机构信息

Animal Science Department, University of Wyoming, Laramie, WY 82071, USA.

Animal and Dairy Sciences, University of Wisconsin-Madison, Madison, WI 53706, USA.

出版信息

Int J Mol Sci. 2021 Mar 13;22(6):2928. doi: 10.3390/ijms22062928.

DOI:10.3390/ijms22062928
PMID:33805770
原文链接:https://pmc.ncbi.nlm.nih.gov/articles/PMC7999644/
Abstract

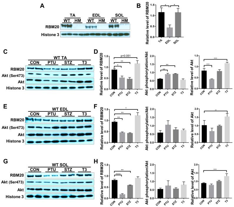
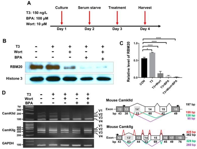
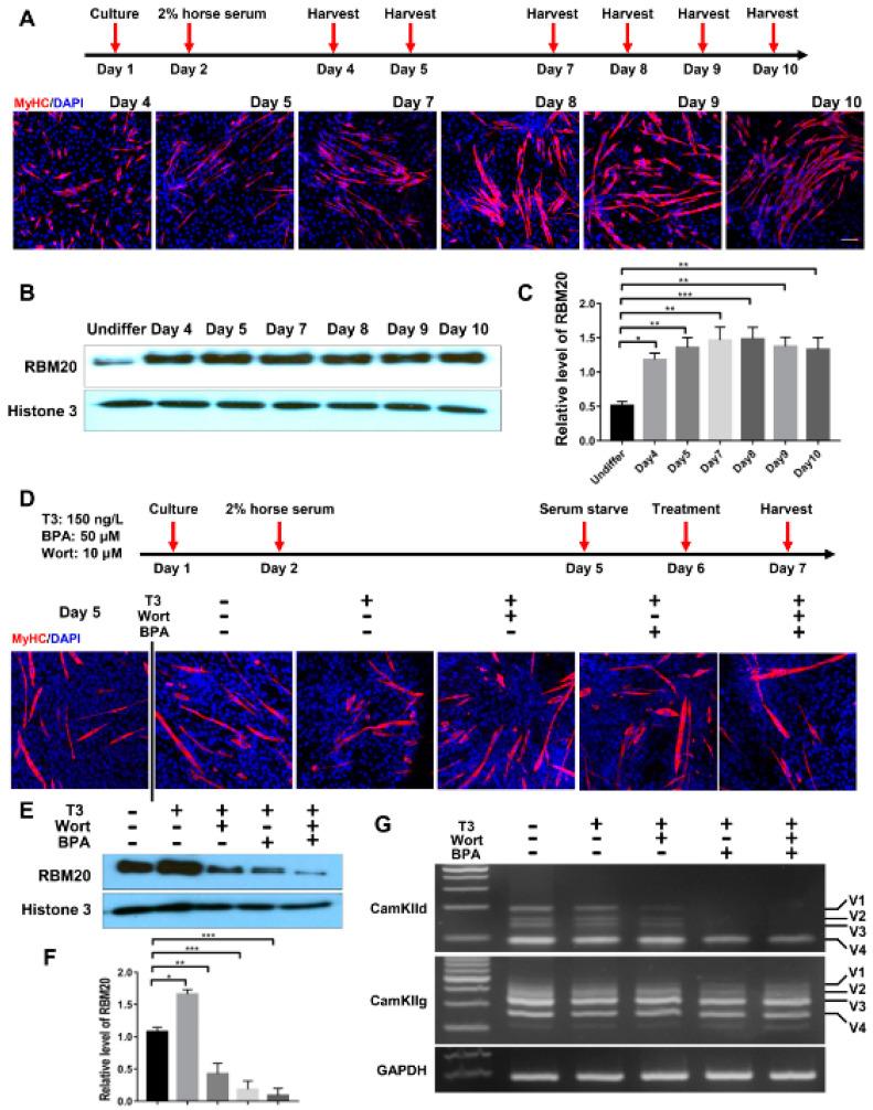
Pre-mRNA splicing plays an important role in muscle function and diseases. The RNA binding motif 20 (RBM20) is a splicing factor that is predominantly expressed in muscle tissues and primarily regulates pre-mRNA splicing of Ttn, encoding a giant muscle protein titin that is responsible for muscle function and diseases. RBM20-mediated Ttn splicing has been mostly studied in heart muscle, but not in skeletal muscle. In this study, we investigated splicing specificity in different muscle types in Rbm20 knockout rats and hormonal effects on RBM20-mediated splicing both in cellulo and in vivo studies. The results revealed that RBM20 is differentially expressed across muscles and RBM20-mediated splicing is muscle-type specific. In the presence of RBM20, Ttn splicing responds to hormones in a muscle-type dependent manner, while in the absence of RBM20, Ttn splicing is not affected by hormones. In differentiated and undifferentiated C2C12 cells, RBM20-mediated splicing in response to hormonal effects is mainly through genomic signaling pathway. The knowledge gained from this study may help further understand muscle-specific gene splicing in response to hormone stimuli in different muscle types.

摘要

前体 mRNA 剪接在肌肉功能和疾病中起着重要作用。RNA 结合基序 20(RBM20)是一种剪接因子,主要在肌肉组织中表达,主要调节编码巨大肌肉蛋白肌联蛋白(titin)的 Ttn 前体 mRNA 的剪接,肌联蛋白负责肌肉功能和疾病。RBM20 介导的 Ttn 剪接主要在心肌中进行研究,但在骨骼肌中尚未进行研究。在这项研究中,我们在 Rbm20 敲除大鼠中研究了不同肌肉类型中的剪接特异性以及激素对细胞内和体内 RBM20 介导的剪接的影响。结果表明,RBM20 在不同肌肉中表达不同,RBM20 介导的剪接具有肌肉特异性。在存在 RBM20 的情况下,Ttn 剪接以肌肉类型依赖的方式对激素做出反应,而在不存在 RBM20 的情况下,Ttn 剪接不受激素影响。在分化和未分化的 C2C12 细胞中,RBM20 介导的对激素作用的剪接主要通过基因组信号通路进行。本研究获得的知识可能有助于进一步了解不同肌肉类型中激素刺激下肌肉特异性基因剪接。

https://cdn.ncbi.nlm.nih.gov/pmc/blobs/9fbd/7999644/2d7375963662/ijms-22-02928-g006.jpg
https://cdn.ncbi.nlm.nih.gov/pmc/blobs/9fbd/7999644/a8ae0dcbc827/ijms-22-02928-g001.jpg
https://cdn.ncbi.nlm.nih.gov/pmc/blobs/9fbd/7999644/7328c5f82e9d/ijms-22-02928-g002.jpg
https://cdn.ncbi.nlm.nih.gov/pmc/blobs/9fbd/7999644/49f4a4f15bc6/ijms-22-02928-g003.jpg
https://cdn.ncbi.nlm.nih.gov/pmc/blobs/9fbd/7999644/c7c59c116299/ijms-22-02928-g004.jpg
https://cdn.ncbi.nlm.nih.gov/pmc/blobs/9fbd/7999644/9c1d96f286d0/ijms-22-02928-g005.jpg
https://cdn.ncbi.nlm.nih.gov/pmc/blobs/9fbd/7999644/2d7375963662/ijms-22-02928-g006.jpg
https://cdn.ncbi.nlm.nih.gov/pmc/blobs/9fbd/7999644/a8ae0dcbc827/ijms-22-02928-g001.jpg
https://cdn.ncbi.nlm.nih.gov/pmc/blobs/9fbd/7999644/7328c5f82e9d/ijms-22-02928-g002.jpg
https://cdn.ncbi.nlm.nih.gov/pmc/blobs/9fbd/7999644/49f4a4f15bc6/ijms-22-02928-g003.jpg
https://cdn.ncbi.nlm.nih.gov/pmc/blobs/9fbd/7999644/c7c59c116299/ijms-22-02928-g004.jpg
https://cdn.ncbi.nlm.nih.gov/pmc/blobs/9fbd/7999644/9c1d96f286d0/ijms-22-02928-g005.jpg
https://cdn.ncbi.nlm.nih.gov/pmc/blobs/9fbd/7999644/2d7375963662/ijms-22-02928-g006.jpg

相似文献

1
RBM20-Mediated Pre-mRNA Splicing Has Muscle-Specificity and Differential Hormonal Responses between Muscles and in Muscle Cell Cultures.RBM20 介导的前体 mRNA 剪接具有肌肉特异性,并在肌肉和肌肉细胞培养物中具有不同的激素反应。
Int J Mol Sci. 2021 Mar 13;22(6):2928. doi: 10.3390/ijms22062928.
2
Insulin regulates titin pre-mRNA splicing through the PI3K-Akt-mTOR kinase axis in a RBM20-dependent manner.胰岛素通过 RBM20 依赖性方式调节 titin 前体 mRNA 的剪接,该过程涉及 PI3K-Akt-mTOR 激酶轴。
Biochim Biophys Acta Mol Basis Dis. 2017 Sep;1863(9):2363-2371. doi: 10.1016/j.bbadis.2017.06.023. Epub 2017 Jul 1.
3
Z-band and M-band titin splicing and regulation by RNA binding motif 20 in striated muscles.Z 带和 M 带肌联蛋白的剪接及 RNA 结合基序 20 对横纹肌的调控。
J Cell Biochem. 2018 Dec;119(12):9986-9996. doi: 10.1002/jcb.27328. Epub 2018 Aug 21.
4
Angiotensin II Influences Pre-mRNA Splicing Regulation by Enhancing Transcription Through Activation of the MAPK/ELK1 Signaling Pathway.血管紧张素 II 通过激活 MAPK/ELK1 信号通路增强转录来影响前体 mRNA 剪接调控。
Int J Mol Sci. 2019 Oct 12;20(20):5059. doi: 10.3390/ijms20205059.
5
Splicing Factor RBM20 Regulates Transcriptional Network of Titin Associated and Calcium Handling Genes in The Heart.剪接因子 RBM20 调节心脏中与 titin 相关和钙处理基因的转录网络。
Int J Biol Sci. 2018 Mar 9;14(4):369-380. doi: 10.7150/ijbs.24117. eCollection 2018.
6
A mutation in the glutamate-rich region of RNA-binding motif protein 20 causes dilated cardiomyopathy through missplicing of titin and impaired Frank-Starling mechanism.RNA 结合蛋白 20 的谷氨酸丰富区的突变通过肌联蛋白的错剪接和弗兰克-斯塔尔机制受损导致扩张型心肌病。
Cardiovasc Res. 2016 Oct;112(1):452-63. doi: 10.1093/cvr/cvw192. Epub 2016 Aug 5.
7
Megaesophagus Is a Major Pathological Condition in Rats With a Large Deletion in the Gene.巨食管是基因大片段缺失的大鼠的主要病理状况。
Vet Pathol. 2020 Jan;57(1):151-159. doi: 10.1177/0300985819854224. Epub 2019 Jun 20.
8
Rbm20 regulates titin alternative splicing as a splicing repressor.Rbm20 通过作为剪接抑制物来调节肌联蛋白的可变剪接。
Nucleic Acids Res. 2013 Feb 1;41(4):2659-72. doi: 10.1093/nar/gks1362. Epub 2013 Jan 9.
9
Severe DCM phenotype of patient harboring RBM20 mutation S635A can be modeled by patient-specific induced pluripotent stem cell-derived cardiomyocytes.携带有 RBM20 突变 S635A 的患者表现出严重的扩张型心肌病表型,可以通过患者特异性诱导多能干细胞衍生的心肌细胞来模拟。
J Mol Cell Cardiol. 2017 Dec;113:9-21. doi: 10.1016/j.yjmcc.2017.09.008. Epub 2017 Sep 21.
10
RBM20 Mutations Induce an Arrhythmogenic Dilated Cardiomyopathy Related to Disturbed Calcium Handling.RBM20 突变导致心律失常性扩张型心肌病与钙处理紊乱相关。
Circulation. 2018 Sep 25;138(13):1330-1342. doi: 10.1161/CIRCULATIONAHA.117.031947.

引用本文的文献

1
Titin is a new factor regulating arterial stiffness through vascular smooth muscle cell tone in male rats.肌联蛋白是一种通过雄性大鼠血管平滑肌细胞张力来调节动脉僵硬度的新因子。
Physiol Rep. 2025 Mar;13(6):e70270. doi: 10.14814/phy2.70270.
2
Digenic inheritance involving a muscle-specific protein kinase and the giant titin protein causes a skeletal muscle myopathy.双基因遗传涉及肌肉特异性蛋白激酶和巨大的肌联蛋白,导致骨骼肌肌病。
Nat Genet. 2024 Mar;56(3):395-407. doi: 10.1038/s41588-023-01651-0. Epub 2024 Mar 1.
3
Mechanisms of RBM20 Cardiomyopathy: Insights From Model Systems.

本文引用的文献

1
Dysregulated ribonucleoprotein granules promote cardiomyopathy in RBM20 gene-edited pigs.调控异常的核糖核蛋白颗粒促进 RBM20 基因编辑猪的心肌病。
Nat Med. 2020 Nov;26(11):1788-1800. doi: 10.1038/s41591-020-1087-x. Epub 2020 Nov 13.
2
Angiotensin II Influences Pre-mRNA Splicing Regulation by Enhancing Transcription Through Activation of the MAPK/ELK1 Signaling Pathway.血管紧张素 II 通过激活 MAPK/ELK1 信号通路增强转录来影响前体 mRNA 剪接调控。
Int J Mol Sci. 2019 Oct 12;20(20):5059. doi: 10.3390/ijms20205059.
3
Titin as a force-generating muscle protein under regulatory control.
RBM20 心肌病的发病机制:模型系统的新见解。
Circ Genom Precis Med. 2024 Feb;17(1):e004355. doi: 10.1161/CIRCGEN.123.004355. Epub 2024 Jan 30.
肌联蛋白作为一种受调控的产生力的肌肉蛋白。
J Appl Physiol (1985). 2019 May 1;126(5):1474-1482. doi: 10.1152/japplphysiol.00865.2018. Epub 2018 Dec 6.
4
Z-band and M-band titin splicing and regulation by RNA binding motif 20 in striated muscles.Z 带和 M 带肌联蛋白的剪接及 RNA 结合基序 20 对横纹肌的调控。
J Cell Biochem. 2018 Dec;119(12):9986-9996. doi: 10.1002/jcb.27328. Epub 2018 Aug 21.
5
Titin-based mechanosensing modulates muscle hypertrophy.肌联蛋白机械感知调节肌肉肥大。
J Cachexia Sarcopenia Muscle. 2018 Oct;9(5):947-961. doi: 10.1002/jcsm.12319. Epub 2018 Jul 5.
6
Detection and quantification of the giant protein titin by SDS-agarose gel electrophoresis.通过SDS-琼脂糖凝胶电泳检测和定量巨蛋白肌联蛋白
MethodsX. 2017 Oct 10;4:320-327. doi: 10.1016/j.mex.2017.09.007. eCollection 2017.
7
RBM20 Mutations Induce an Arrhythmogenic Dilated Cardiomyopathy Related to Disturbed Calcium Handling.RBM20 突变导致心律失常性扩张型心肌病与钙处理紊乱相关。
Circulation. 2018 Sep 25;138(13):1330-1342. doi: 10.1161/CIRCULATIONAHA.117.031947.
8
Diversification of the muscle proteome through alternative splicing.通过选择性剪接实现肌肉蛋白质组的多样化。
Skelet Muscle. 2018 Mar 6;8(1):8. doi: 10.1186/s13395-018-0152-3.
9
Alternative Splicing of Transcription Factors Genes in Muscle Physiology and Pathology.肌肉生理与病理过程中转录因子基因的可变剪接
Genes (Basel). 2018 Feb 19;9(2):107. doi: 10.3390/genes9020107.
10
Muscle-Specific Mis-Splicing and Heart Disease Exemplified by RBM20.以RBM20为例的肌肉特异性剪接错误与心脏病
Genes (Basel). 2018 Jan 5;9(1):18. doi: 10.3390/genes9010018.