Ohara Masahiro, Saito Kengo, Kageyama Ken, Terai Mizue, Cheng Hanyin, Aplin Andrew E, Sato Takami
Department of Medical Oncology, Thomas Jefferson University, 1015 Walnut Street, Suite 1024, Philadelphia, PA 19107, USA.
Department of Breast Surgery, Hiroshima General Hospital, 1-3-3 Jigozen, Hatsukaichi, Hiroshima 738-8503, Japan.
Cancers (Basel). 2021 Mar 4;13(5):1104. doi: 10.3390/cancers13051104.
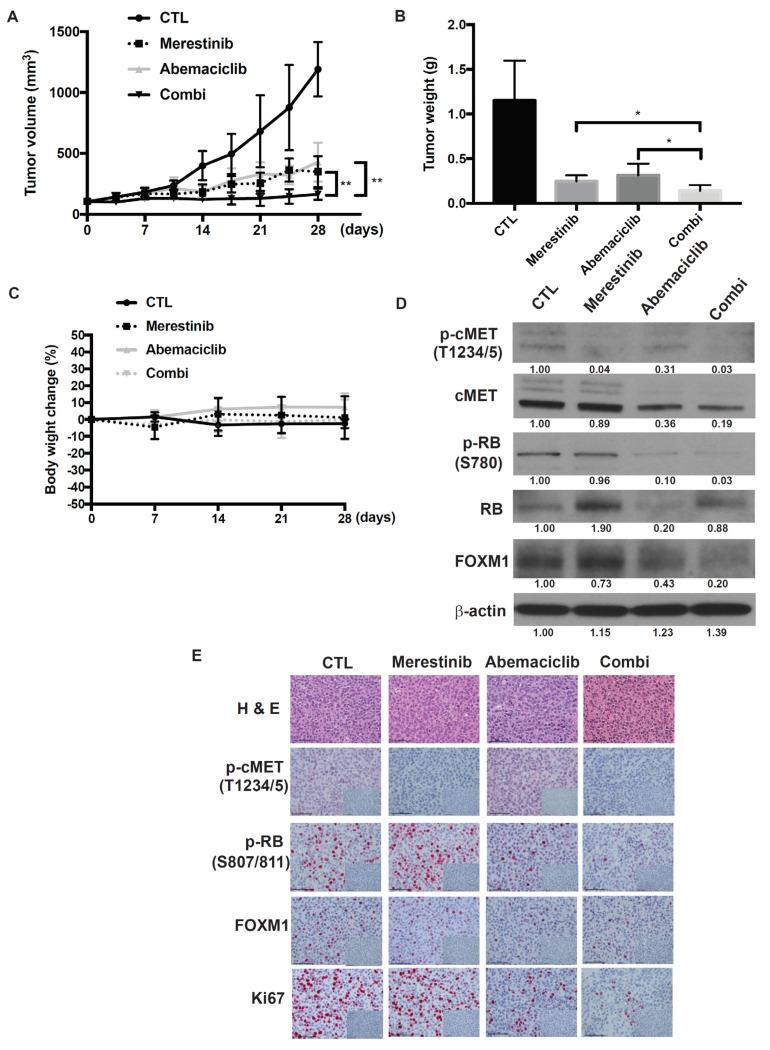
Uveal melanoma (UM) is the most common cancer of the eye in adults. Up to 50% of UM patients subsequently develop metastases, especially in the liver. It has been reported that the retinoblastoma (RB) pathway is deregulated in more than 90% of UM despite the rarity of mutations in the RB1 gene itself. CDK4/6 inhibition (CDK4/6i) is a rational strategy for treatment of UM. In this report, we investigated the antiproliferative activity of a selective CDK4/6 inhibitor on metastatic UM. A CDK4/6 inhibitor suppressed UM cell lines growth in in vitro and in vivo experiments. Hepatocyte growth factor (HGF) decreased the effect of CDK4/6 inhibitor on metastatic UM cell lines. When CDK4/6i was combined with cMET inhibitor, enhanced growth suppression was observed in metastatic UM tumors grown in human-HGF knock-in xenograft mouse models. HGF is enriched in the liver and the majority of liver metastases from UM express activated forms of cMET; therefore, signaling through cMET could contribute to the resistance mechanisms against CDK4/6i, especially in UM patients with hepatic metastasis. Together, these results provide a rationale for the use of cMET inhibitor in combination with a CDK4/6 inhibitor for the treatment of metastatic UM.
葡萄膜黑色素瘤(UM)是成人中最常见的眼部癌症。高达50%的UM患者随后会发生转移,尤其是在肝脏。据报道,尽管RB1基因本身的突变很少见,但超过90%的UM中视网膜母细胞瘤(RB)通路失调。CDK4/6抑制(CDK4/6i)是治疗UM的一种合理策略。在本报告中,我们研究了一种选择性CDK4/6抑制剂对转移性UM的抗增殖活性。一种CDK4/6抑制剂在体外和体内实验中均抑制了UM细胞系的生长。肝细胞生长因子(HGF)降低了CDK4/6抑制剂对转移性UM细胞系的作用。当CDK4/6i与cMET抑制剂联合使用时,在人HGF基因敲入异种移植小鼠模型中生长的转移性UM肿瘤中观察到增强的生长抑制作用。HGF在肝脏中富集,UM的大多数肝转移灶表达cMET的激活形式;因此,通过cMET的信号传导可能有助于抵抗CDK4/6i的机制,尤其是在有肝转移的UM患者中。总之,这些结果为使用cMET抑制剂与CDK4/6抑制剂联合治疗转移性UM提供了理论依据。