• 文献检索
  • 文档翻译
  • 深度研究
  • 学术资讯
  • Suppr Zotero 插件Zotero 插件
  • 邀请有礼
  • 套餐&价格
  • 历史记录
应用&插件
Suppr Zotero 插件Zotero 插件浏览器插件Mac 客户端Windows 客户端微信小程序
定价
高级版会员购买积分包购买API积分包
服务
文献检索文档翻译深度研究API 文档MCP 服务
关于我们
关于 Suppr公司介绍联系我们用户协议隐私条款
关注我们

Suppr 超能文献

核心技术专利:CN118964589B侵权必究
粤ICP备2023148730 号-1Suppr @ 2026

文献检索

告别复杂PubMed语法,用中文像聊天一样搜索,搜遍4000万医学文献。AI智能推荐,让科研检索更轻松。

立即免费搜索

文件翻译

保留排版,准确专业,支持PDF/Word/PPT等文件格式,支持 12+语言互译。

免费翻译文档

深度研究

AI帮你快速写综述,25分钟生成高质量综述,智能提取关键信息,辅助科研写作。

立即免费体验

胃癌诊断和预后中可变剪接事件的概况

Profiles of alternative splicing events in the diagnosis and prognosis of Gastric Cancer.

作者信息

Wei Chunyin, Xie Weishun, Huang Xiaoliang, Mo Xianwei, Liu Zujun, Wu Guo, Meng Yongsheng, Jeen Franco, Ge Lianying, Zhang Lihua, Liao Lixian, Liu Jungang, Tang Weizhong

机构信息

Department of Gastrointestinal Surgery, Guangxi Medical University Cancer Hospital, Nanning, Guangxi Zhuang Autonomous Region 530021, P.R. China.

Guangxi Clinical Research Center for Colorectal Cancer, Nanning, Guangxi Zhuang Autonomous Region 530021, P.R. China.

出版信息

J Cancer. 2021 Mar 19;12(10):2982-2992. doi: 10.7150/jca.46239. eCollection 2021.

DOI:10.7150/jca.46239
PMID:33854599
原文链接:https://pmc.ncbi.nlm.nih.gov/articles/PMC8040899/
Abstract

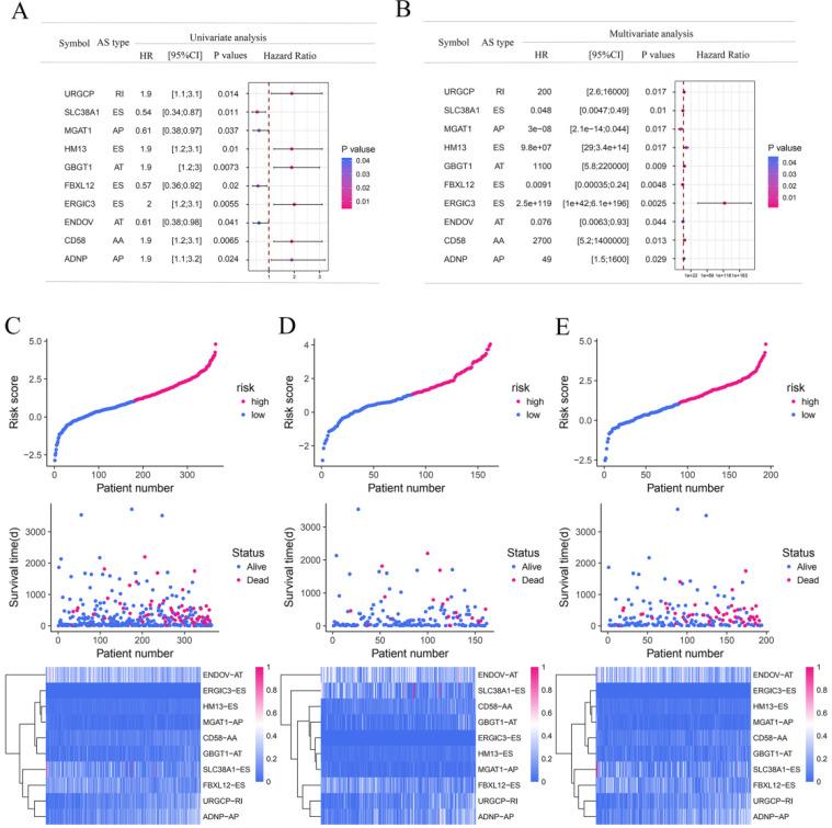
Gastric cancer (GC) is a heterogeneous disease, and alternative splicing (AS) is a powerful universal transcriptional regulatory mechanism that contributes to the occurrence and development of cancer. However, the systematic analysis of AS events in GC is lacking; therefore, further studies are needed. Genome-wide analysis of AS events was performed using RNA-Seq data to evaluate the difference between GC and adjacent tissues at the AS level. Prognostic signatures based on differentially expressed alternative splicing (DEAS) events and a correlation network between DEAS and genes were built. We identified 48,141 AS events, of which 2325 showed differential expression patterns. The parental genes before DEAS events play an essential role in regulating GC-related processes such as ribosome (FDR < 0.0001) and thermogenesis (FDR = 0.0002). There were 76 survival-associated DEAS cases. Stratifying patients according to the percent spliced in index value of six types of splicing patterns formed significant Kaplan-Meier curves in the overall survival analysis. A prognostic feature based on DEAS performed well for stratification in patients with GC. The present study will enrich our understanding regarding the distinction of GC and provide a generous amount of biomarkers and potential targets for the treatment of GC.

摘要

胃癌(GC)是一种异质性疾病,而可变剪接(AS)是一种强大的普遍转录调控机制,与癌症的发生和发展有关。然而,目前缺乏对GC中AS事件的系统分析,因此需要进一步研究。利用RNA测序数据对AS事件进行全基因组分析,以评估GC组织与相邻组织在AS水平上的差异。构建了基于差异表达可变剪接(DEAS)事件的预后特征以及DEAS与基因之间的相关网络。我们共鉴定出48141个AS事件,其中2325个表现出差异表达模式。DEAS事件之前的亲本基因在调节与GC相关的过程中起着重要作用,如核糖体(FDR < 0.0001)和产热(FDR = 0.0002)。有76个与生存相关的DEAS病例。在总生存分析中,根据六种剪接模式的剪接百分率指数值对患者进行分层,形成了显著的Kaplan-Meier曲线。基于DEAS的预后特征在GC患者分层中表现良好。本研究将丰富我们对GC差异的理解,并为GC治疗提供大量生物标志物和潜在靶点。

https://cdn.ncbi.nlm.nih.gov/pmc/blobs/a9cf/8040899/75dcd278c959/jcav12p2982g007.jpg
https://cdn.ncbi.nlm.nih.gov/pmc/blobs/a9cf/8040899/5ec3c58cb9e7/jcav12p2982g001.jpg
https://cdn.ncbi.nlm.nih.gov/pmc/blobs/a9cf/8040899/7ca77c27ba2e/jcav12p2982g002.jpg
https://cdn.ncbi.nlm.nih.gov/pmc/blobs/a9cf/8040899/29dbe3f1a3dc/jcav12p2982g003.jpg
https://cdn.ncbi.nlm.nih.gov/pmc/blobs/a9cf/8040899/45c3891114d8/jcav12p2982g004.jpg
https://cdn.ncbi.nlm.nih.gov/pmc/blobs/a9cf/8040899/7a741ea743b8/jcav12p2982g005.jpg
https://cdn.ncbi.nlm.nih.gov/pmc/blobs/a9cf/8040899/abf8e2992963/jcav12p2982g006.jpg
https://cdn.ncbi.nlm.nih.gov/pmc/blobs/a9cf/8040899/75dcd278c959/jcav12p2982g007.jpg
https://cdn.ncbi.nlm.nih.gov/pmc/blobs/a9cf/8040899/5ec3c58cb9e7/jcav12p2982g001.jpg
https://cdn.ncbi.nlm.nih.gov/pmc/blobs/a9cf/8040899/7ca77c27ba2e/jcav12p2982g002.jpg
https://cdn.ncbi.nlm.nih.gov/pmc/blobs/a9cf/8040899/29dbe3f1a3dc/jcav12p2982g003.jpg
https://cdn.ncbi.nlm.nih.gov/pmc/blobs/a9cf/8040899/45c3891114d8/jcav12p2982g004.jpg
https://cdn.ncbi.nlm.nih.gov/pmc/blobs/a9cf/8040899/7a741ea743b8/jcav12p2982g005.jpg
https://cdn.ncbi.nlm.nih.gov/pmc/blobs/a9cf/8040899/abf8e2992963/jcav12p2982g006.jpg
https://cdn.ncbi.nlm.nih.gov/pmc/blobs/a9cf/8040899/75dcd278c959/jcav12p2982g007.jpg

相似文献

1
Profiles of alternative splicing events in the diagnosis and prognosis of Gastric Cancer.胃癌诊断和预后中可变剪接事件的概况
J Cancer. 2021 Mar 19;12(10):2982-2992. doi: 10.7150/jca.46239. eCollection 2021.
2
Profiles of alternative splicing in colorectal cancer and their clinical significance: A study based on large-scale sequencing data.结直肠癌中可变剪接的特征及其临床意义:基于大规模测序数据的研究。
EBioMedicine. 2018 Oct;36:183-195. doi: 10.1016/j.ebiom.2018.09.021. Epub 2018 Sep 19.
3
Systematic Analyses of the Differentially Expressed Alternative Splicing Events in Gastric Cancer and Its Clinical Significance.胃癌中差异表达的可变剪接事件的系统分析及其临床意义
Front Genet. 2020 Nov 17;11:522831. doi: 10.3389/fgene.2020.522831. eCollection 2020.
4
The landscape of alternative splicing reveals novel events associated with tumorigenesis and the immune microenvironment in gastric cancer.替代性剪接的全景揭示了与胃癌发生和免疫微环境相关的新事件。
Aging (Albany NY). 2021 Jan 10;13(3):4317-4334. doi: 10.18632/aging.202393.
5
Comprehensive Analysis of Alternative Splicing Signature in Gastric Cancer Prognosis Based on The Cancer Genome Atlas (TCGA) and SpliceSeq Databases.基于癌症基因组图谱(TCGA)和SpliceSeq数据库的胃癌预后中可变剪接特征的综合分析
Med Sci Monit. 2020 Nov 21;26:e925772. doi: 10.12659/MSM.925772.
6
Genome-Wide Transcriptional Analysis Reveals Alternative Splicing Event Profiles in Hepatocellular Carcinoma and Their Prognostic Significance.全基因组转录分析揭示肝细胞癌中的可变剪接事件谱及其预后意义。
Front Genet. 2020 Aug 11;11:879. doi: 10.3389/fgene.2020.00879. eCollection 2020.
7
Systematic profiling of alternative splicing signature reveals prognostic predictor for prostate cancer.系统分析剪接变异特征揭示前列腺癌预后预测因子。
Cancer Sci. 2020 Aug;111(8):3020-3031. doi: 10.1111/cas.14525. Epub 2020 Jul 9.
8
Profiles of alternative splicing landscape in breast cancer and their clinical significance: an integrative analysis based on large-sequencing data.乳腺癌中可变剪接图谱及其临床意义:基于大规模测序数据的综合分析
Ann Transl Med. 2021 Jan;9(1):58. doi: 10.21037/atm-20-7203.
9
Identification of prognostic alternative splicing signature in gastric cancer.胃癌中预后性可变剪接特征的鉴定
Arch Public Health. 2022 May 25;80(1):145. doi: 10.1186/s13690-022-00894-3.
10
Systematic profiling of alternative splicing in -negative gastric cancer and their clinical significance.阴性胃癌中可变剪接的系统分析及其临床意义。
Cancer Cell Int. 2020 Jun 30;20:279. doi: 10.1186/s12935-020-01368-8. eCollection 2020.

引用本文的文献

1
Global profiling of alternative splicing in non-small cell lung cancer reveals novel histological and population differences.非小细胞肺癌中可变剪接的全基因组分析揭示了新的组织学和人群差异。
Oncogene. 2025 Apr;44(14):958-967. doi: 10.1038/s41388-024-03267-y. Epub 2025 Jan 10.
2
Introns and Their Therapeutic Applications in Biomedical Researches.内含子及其在生物医学研究中的治疗应用。
Iran J Biotechnol. 2023 Oct 1;21(4):e3316. doi: 10.30498/ijb.2023.334488.3316. eCollection 2023 Oct.

本文引用的文献

1
Calcium Signaling and Gene Expression.钙信号转导与基因表达。
Adv Exp Med Biol. 2020;1131:537-545. doi: 10.1007/978-3-030-12457-1_22.
2
Association of a novel seven-gene expression signature with the disease prognosis in colon cancer patients.一种新型七基因表达特征与结肠癌患者疾病预后的关联。
Aging (Albany NY). 2019 Oct 15;11(19):8710-8727. doi: 10.18632/aging.102365.
3
Systematic profiling of alternative splicing events and splicing factors in left- and right-sided colon cancer.左右侧结肠癌中可变剪接事件和剪接因子的系统分析。
Aging (Albany NY). 2019 Oct 4;11(19):8270-8293. doi: 10.18632/aging.102319.
4
Transcriptomic analysis and identification of prognostic biomarkers in cholangiocarcinoma.胆管癌的转录组分析和预后生物标志物鉴定。
Oncol Rep. 2019 Nov;42(5):1833-1842. doi: 10.3892/or.2019.7318. Epub 2019 Sep 17.
5
Dimerization and phosphorylation of Lutheran/basal cell adhesion molecule are critical for its function in cell migration on laminin.Lutheran/基底细胞黏附分子的二聚化和磷酸化对于其在层粘连蛋白上细胞迁移中的功能至关重要。
J Biol Chem. 2019 Oct 11;294(41):14911-14921. doi: 10.1074/jbc.RA119.007521. Epub 2019 Aug 14.
6
Small GTPase RHOE/RND3, a new critical regulator of NF-κB signalling in glioblastoma multiforme?小 GTPase RHOE/RND3 是胶质母细胞瘤中 NF-κB 信号通路的新关键调控因子?
Cell Prolif. 2019 Sep;52(5):e12665. doi: 10.1111/cpr.12665. Epub 2019 Jul 22.
7
Current cancer situation in China: good or bad news from the 2018 Global Cancer Statistics?中国当前癌症形势:2018 年全球癌症统计数据带来的是好消息还是坏消息?
Cancer Commun (Lond). 2019 Apr 29;39(1):22. doi: 10.1186/s40880-019-0368-6.
8
miR-671-5p inhibits gastric cancer cell proliferation and promotes cell apoptosis by targeting URGCP.微小RNA-671-5p通过靶向URGCP抑制胃癌细胞增殖并促进细胞凋亡。
Exp Ther Med. 2018 Dec;16(6):4753-4758. doi: 10.3892/etm.2018.6813. Epub 2018 Oct 1.
9
Aberrant RNA Splicing in Cancer and Drug Resistance.癌症与耐药性中的异常RNA剪接
Cancers (Basel). 2018 Nov 20;10(11):458. doi: 10.3390/cancers10110458.
10
Profiles of alternative splicing in colorectal cancer and their clinical significance: A study based on large-scale sequencing data.结直肠癌中可变剪接的特征及其临床意义:基于大规模测序数据的研究。
EBioMedicine. 2018 Oct;36:183-195. doi: 10.1016/j.ebiom.2018.09.021. Epub 2018 Sep 19.