• 文献检索
  • 文档翻译
  • 深度研究
  • 学术资讯
  • Suppr Zotero 插件Zotero 插件
  • 邀请有礼
  • 套餐&价格
  • 历史记录
应用&插件
Suppr Zotero 插件Zotero 插件浏览器插件Mac 客户端Windows 客户端微信小程序
定价
高级版会员购买积分包购买API积分包
服务
文献检索文档翻译深度研究API 文档MCP 服务
关于我们
关于 Suppr公司介绍联系我们用户协议隐私条款
关注我们

Suppr 超能文献

核心技术专利:CN118964589B侵权必究
粤ICP备2023148730 号-1Suppr @ 2026

文献检索

告别复杂PubMed语法,用中文像聊天一样搜索,搜遍4000万医学文献。AI智能推荐,让科研检索更轻松。

立即免费搜索

文件翻译

保留排版,准确专业,支持PDF/Word/PPT等文件格式,支持 12+语言互译。

免费翻译文档

深度研究

AI帮你快速写综述,25分钟生成高质量综述,智能提取关键信息,辅助科研写作。

立即免费体验

改进基于单纯疱疹病毒1型(HSV-1)的扩增子载体,用于非复制细胞中的安全持久基因治疗。

Improvement of HSV-1 based amplicon vectors for a safe and long-lasting gene therapy in non-replicating cells.

作者信息

Soukupová Marie, Zucchini Silvia, Trempat Pascal, Ingusci Selene, Perrier-Biollay Coline, Barbieri Mario, Cattaneo Stefano, Bettegazzi Barbara, Falzoni Simonetta, Berthommé Hervé, Simonato Michele

机构信息

Department of Neuroscience and Rehabilitation, Section of Pharmacology, University of Ferrara, 44121 Ferrara, Italy.

Laboratory of Technologies for Advanced Therapy (LTTA), Technopole of Ferrara, 44121 Ferrara, Italy.

出版信息

Mol Ther Methods Clin Dev. 2021 Mar 29;21:399-412. doi: 10.1016/j.omtm.2021.03.020. eCollection 2021 Jun 11.

DOI:10.1016/j.omtm.2021.03.020
PMID:33869657
原文链接:https://pmc.ncbi.nlm.nih.gov/articles/PMC8044385/
Abstract

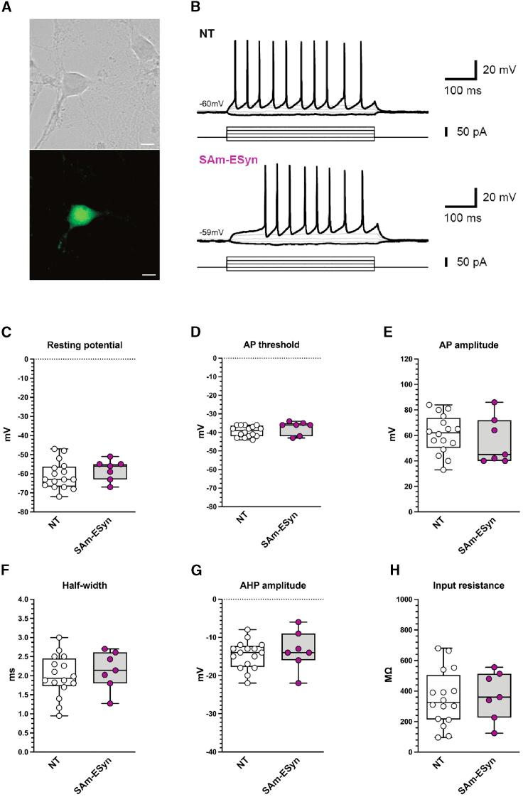
A key factor for developing gene therapy strategies for neurological disorders is the availability of suitable vectors. Currently, the most advanced are adeno-associated vectors that, while being safe and ensuring long-lasting transgene expression, have a very limited cargo capacity. In contrast, herpes simplex virus-based amplicon vectors can host huge amounts of foreign DNA, but concerns exist about their safety and ability to express transgenes long-term. We aimed at modulating and prolonging amplicon-induced transgene expression kinetics using different promoters and preventing transgene silencing. To pursue the latter, we deleted bacterial DNA sequences derived from vector construction and shielded the transgene cassette using AT-rich and insulator-like sequences (SAm technology). We employed luciferase and GFP as reporter genes. To determine transgene expression kinetics, we injected vectors in the hippocampus of mice that were longitudinally scanned for bioluminescence for 6 months. To evaluate safety, we analyzed multiple markers of damage and performed patch clamp electrophysiology experiments. All vectors proved safe, and we managed to modulate the duration of transgene expression, up to obtaining a stable, long-lasting expression using the SAm technology. Therefore, these amplicon vectors represent a flexible, efficient, and safe tool for gene delivery in the brain.

摘要

开发神经系统疾病基因治疗策略的一个关键因素是合适载体的可用性。目前,最先进的是腺相关载体,它们虽然安全并能确保转基因的长期表达,但其承载能力非常有限。相比之下,基于单纯疱疹病毒的扩增子载体可以容纳大量的外源DNA,但人们对其安全性和长期表达转基因的能力存在担忧。我们旨在使用不同的启动子来调节和延长扩增子诱导的转基因表达动力学,并防止转基因沉默。为了实现后者,我们删除了载体构建过程中产生的细菌DNA序列,并使用富含AT的序列和类似绝缘子的序列(SAm技术)来保护转基因盒。我们使用荧光素酶和绿色荧光蛋白作为报告基因。为了确定转基因表达动力学,我们将载体注射到小鼠海马体中,并对其进行长达6个月的纵向生物发光扫描。为了评估安全性,我们分析了多种损伤标志物并进行了膜片钳电生理实验。所有载体都证明是安全 的,并且我们成功地调节了转基因表达的持续时间,使用SAm技术甚至可以实现稳定、持久的表达。因此,这些扩增子载体是一种灵活、高效且安全的脑内基因递送工具。

https://cdn.ncbi.nlm.nih.gov/pmc/blobs/ec77/8044385/29ab820bdb49/gr8.jpg
https://cdn.ncbi.nlm.nih.gov/pmc/blobs/ec77/8044385/66df35547739/fx1.jpg
https://cdn.ncbi.nlm.nih.gov/pmc/blobs/ec77/8044385/f2526688b6f4/gr1.jpg
https://cdn.ncbi.nlm.nih.gov/pmc/blobs/ec77/8044385/9edc28bf5f57/gr2.jpg
https://cdn.ncbi.nlm.nih.gov/pmc/blobs/ec77/8044385/293312973193/gr3.jpg
https://cdn.ncbi.nlm.nih.gov/pmc/blobs/ec77/8044385/716c26301662/gr4.jpg
https://cdn.ncbi.nlm.nih.gov/pmc/blobs/ec77/8044385/240b6a8fac42/gr5.jpg
https://cdn.ncbi.nlm.nih.gov/pmc/blobs/ec77/8044385/5d1aba95092a/gr6.jpg
https://cdn.ncbi.nlm.nih.gov/pmc/blobs/ec77/8044385/fda035fa94c5/gr7.jpg
https://cdn.ncbi.nlm.nih.gov/pmc/blobs/ec77/8044385/29ab820bdb49/gr8.jpg
https://cdn.ncbi.nlm.nih.gov/pmc/blobs/ec77/8044385/66df35547739/fx1.jpg
https://cdn.ncbi.nlm.nih.gov/pmc/blobs/ec77/8044385/f2526688b6f4/gr1.jpg
https://cdn.ncbi.nlm.nih.gov/pmc/blobs/ec77/8044385/9edc28bf5f57/gr2.jpg
https://cdn.ncbi.nlm.nih.gov/pmc/blobs/ec77/8044385/293312973193/gr3.jpg
https://cdn.ncbi.nlm.nih.gov/pmc/blobs/ec77/8044385/716c26301662/gr4.jpg
https://cdn.ncbi.nlm.nih.gov/pmc/blobs/ec77/8044385/240b6a8fac42/gr5.jpg
https://cdn.ncbi.nlm.nih.gov/pmc/blobs/ec77/8044385/5d1aba95092a/gr6.jpg
https://cdn.ncbi.nlm.nih.gov/pmc/blobs/ec77/8044385/fda035fa94c5/gr7.jpg
https://cdn.ncbi.nlm.nih.gov/pmc/blobs/ec77/8044385/29ab820bdb49/gr8.jpg

相似文献

1
Improvement of HSV-1 based amplicon vectors for a safe and long-lasting gene therapy in non-replicating cells.改进基于单纯疱疹病毒1型(HSV-1)的扩增子载体,用于非复制细胞中的安全持久基因治疗。
Mol Ther Methods Clin Dev. 2021 Mar 29;21:399-412. doi: 10.1016/j.omtm.2021.03.020. eCollection 2021 Jun 11.
2
Plasmid DNA sequences present in conventional herpes simplex virus amplicon vectors cause rapid transgene silencing by forming inactive chromatin.传统单纯疱疹病毒扩增载体中存在的质粒DNA序列通过形成无活性染色质导致转基因快速沉默。
J Virol. 2006 Apr;80(7):3293-300. doi: 10.1128/JVI.80.7.3293-3300.2006.
3
Herpes simplex virus type 1/adeno-associated virus hybrid vectors mediate site-specific integration at the adeno-associated virus preintegration site, AAVS1, on human chromosome 19.1型单纯疱疹病毒/腺相关病毒杂交载体介导在人类19号染色体上腺相关病毒预整合位点AAVS1处的位点特异性整合。
J Virol. 2002 Jul;76(14):7163-73. doi: 10.1128/jvi.76.14.7163-7173.2002.
4
Herpes simplex virus type 1/adeno-associated virus rep(+) hybrid amplicon vector improves the stability of transgene expression in human cells by site-specific integration.1型单纯疱疹病毒/腺相关病毒rep(+)杂交扩增载体通过位点特异性整合提高了人细胞中转基因表达的稳定性。
J Virol. 2002 Jul;76(14):7150-62. doi: 10.1128/jvi.76.14.7150-7162.2002.
5
Gene transfer into hepatocytes mediated by helper virus-free HSV/AAV hybrid vectors.由无辅助病毒的单纯疱疹病毒/腺相关病毒杂交载体介导的基因向肝细胞的转移。
Mol Med. 1997 Dec;3(12):813-25.
6
HSV/AAV hybrid amplicon vectors extend transgene expression in human glioma cells.单纯疱疹病毒/腺相关病毒杂交扩增载体可延长人胶质瘤细胞中的转基因表达。
Hum Gene Ther. 1997 Feb 10;8(3):359-70. doi: 10.1089/hum.1997.8.3-359.
7
Construction and packaging of herpes simplex virus/adeno-associated virus (HSV/AAV) Hybrid amplicon vectors.单纯疱疹病毒/腺相关病毒(HSV/AAV)杂交扩增载体的构建与包装。
Cold Spring Harb Protoc. 2012 Mar 1;2012(3):352-6. doi: 10.1101/pdb.prot068114.
8
Cellular Antisilencing Elements Support Transgene Expression from Herpes Simplex Virus Vectors in the Absence of Immediate Early Gene Expression.细胞反沉默元件支持单纯疱疹病毒载体中转基因的表达,而无需早期基因表达。
J Virol. 2018 Aug 16;92(17). doi: 10.1128/JVI.00536-18. Print 2018 Sep 1.
9
Efficient site-specific integration of large transgenes by an enhanced herpes simplex virus/adeno-associated virus hybrid amplicon vector.通过增强型单纯疱疹病毒/腺相关病毒杂交扩增载体实现大转基因的高效位点特异性整合。
J Virol. 2006 Feb;80(4):1672-9. doi: 10.1128/JVI.80.4.1672-1679.2006.
10
Improved herpes simplex virus type 1 amplicon vectors for proportional coexpression of positron emission tomography marker and therapeutic genes.用于正电子发射断层扫描标记物和治疗基因比例共表达的改良1型单纯疱疹病毒扩增载体。
Hum Gene Ther. 2003 Feb 10;14(3):277-97. doi: 10.1089/10430340360535823.

引用本文的文献

1
Next-generation replication-defective HSV vectors for delivery of large DNA payloads.用于递送大型DNA载荷的下一代复制缺陷型单纯疱疹病毒载体。
Mol Ther. 2025 May 7;33(5):2205-2216. doi: 10.1016/j.ymthe.2025.03.055. Epub 2025 Apr 2.
2
Viral and cellular insulators promote sustained HSV vector-mediated transgene expression in brain.病毒和细胞绝缘子促进单纯疱疹病毒载体介导的转基因在大脑中的持续表达。
Mol Ther. 2025 Apr 2;33(4):1420-1433. doi: 10.1016/j.ymthe.2025.02.039. Epub 2025 Feb 28.
3
State-of-the-art gene therapy in epilepsy.癫痫领域的前沿基因治疗

本文引用的文献

1
AAV Capsid-Promoter Interactions Determine CNS Cell-Selective Gene Expression In Vivo.AAV 衣壳-启动子相互作用决定体内中枢神经系统细胞选择性基因表达。
Mol Ther. 2020 May 6;28(5):1373-1380. doi: 10.1016/j.ymthe.2020.03.007. Epub 2020 Mar 17.
2
Gene Therapy Tools for Brain Diseases.用于脑部疾病的基因治疗工具
Front Pharmacol. 2019 Jul 1;10:724. doi: 10.3389/fphar.2019.00724. eCollection 2019.
3
Recombinant Viral Vectors as Neuroscience Tools.重组病毒载体作为神经科学工具
Curr Opin Neurol. 2025 Apr 1;38(2):128-134. doi: 10.1097/WCO.0000000000001349. Epub 2025 Feb 7.
4
Non-replicative herpes simplex virus genomic and amplicon vectors for gene therapy - an update.用于基因治疗的非复制型单纯疱疹病毒基因组和扩增子载体——最新进展
Gene Ther. 2024 Nov 12. doi: 10.1038/s41434-024-00500-x.
5
Molecular Engineering of Virus Tropism.病毒趋向性的分子工程
Int J Mol Sci. 2024 Oct 15;25(20):11094. doi: 10.3390/ijms252011094.
6
Safety of non-replicative and oncolytic replication-selective HSV vectors.非复制型和溶瘤复制选择型 HSV 载体的安全性。
Trends Mol Med. 2024 Aug;30(8):781-794. doi: 10.1016/j.molmed.2024.05.014. Epub 2024 Jun 17.
7
Between hope and reality: treatment of genetic diseases through nucleic acid-based drugs.在希望与现实之间:通过核酸药物治疗遗传疾病
Commun Biol. 2024 Apr 23;7(1):489. doi: 10.1038/s42003-024-06121-9.
8
An HSV-1-H129 amplicon tracer system for rapid and efficient monosynaptic anterograde neural circuit tracing.用于快速高效单突触顺行神经回路示踪的 HSV-1-H129 扩增子示踪系统。
Nat Commun. 2022 Dec 10;13(1):7645. doi: 10.1038/s41467-022-35355-6.
Curr Protoc Neurosci. 2019 Apr;87(1):e67. doi: 10.1002/cpns.67. Epub 2019 Mar 22.
4
A Matter of Genes: The Hurdles of Gene Therapy for Epilepsy.基因问题:癫痫基因治疗的障碍
Epilepsy Curr. 2019 Jan;19(1):38-43. doi: 10.1177/1535759718822846. Epub 2019 Feb 12.
5
Cellular Antisilencing Elements Support Transgene Expression from Herpes Simplex Virus Vectors in the Absence of Immediate Early Gene Expression.细胞反沉默元件支持单纯疱疹病毒载体中转基因的表达,而无需早期基因表达。
J Virol. 2018 Aug 16;92(17). doi: 10.1128/JVI.00536-18. Print 2018 Sep 1.
6
Widespread transduction of astrocytes and neurons in the mouse central nervous system after systemic delivery of a self-complementary AAV-PHP.B vector.系统递送自我互补型 AAV-PHP.B 载体后,在小鼠中枢神经系统中广泛转导星形胶质细胞和神经元。
Gene Ther. 2018 Apr;25(2):83-92. doi: 10.1038/s41434-018-0005-z. Epub 2018 Mar 9.
7
Single-Dose Gene-Replacement Therapy for Spinal Muscular Atrophy.脊髓性肌萎缩症的单剂量基因治疗。
N Engl J Med. 2017 Nov 2;377(18):1713-1722. doi: 10.1056/NEJMoa1706198.
8
Engineered HSV vector achieves safe long-term transgene expression in the central nervous system.工程化 HSV 载体可在中枢神经系统中实现安全的长期转基因表达。
Sci Rep. 2017 May 4;7(1):1507. doi: 10.1038/s41598-017-01635-1.
9
Systemic delivery of adeno-associated viral vectors.腺相关病毒载体的全身递送。
Curr Opin Virol. 2016 Dec;21:16-25. doi: 10.1016/j.coviro.2016.07.006. Epub 2016 Jul 25.
10
Silencing Status Epilepticus-Induced BDNF Expression with Herpes Simplex Virus Type-1 Based Amplicon Vectors.使用基于1型单纯疱疹病毒的扩增载体沉默癫痫持续状态诱导的脑源性神经营养因子表达。
PLoS One. 2016 Mar 8;11(3):e0150995. doi: 10.1371/journal.pone.0150995. eCollection 2016.