Suppr超能文献

节点诱导的 L1CAM/CXCR4 亚群在结直肠癌类器官中维持肿瘤生长和转移。

Nodal-induced L1CAM/CXCR4 subpopulation sustains tumor growth and metastasis in colorectal cancer derived organoids.

机构信息

Institute of Genetics and Biophysics'Adriano Buzzati-Traverso' (IGB), CNR, Via Pietro Castellino 111, 80131 Naples, Italy.

Institute for Research in Biomedicine Barcelona (IRB), Barcelona, Spain.

出版信息

Theranostics. 2021 Mar 31;11(12):5686-5699. doi: 10.7150/thno.54027. eCollection 2021.

Abstract

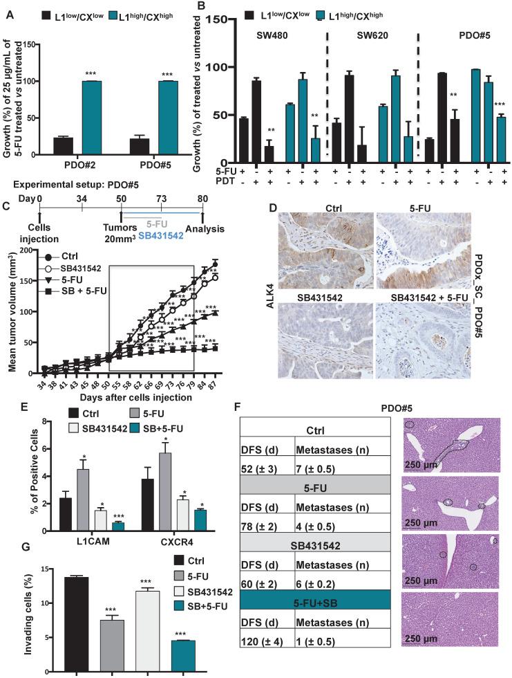
Colorectal cancer (CRC) is currently the third leading cause for cancer-related mortality. Cancer stem cells have been implicated in colorectal tumor growth, but their specific role in tumor biology, including metastasis, is still uncertain. Increased expression of L1CAM, CXCR4 and NODAL was identified in tumor section of patients with CRC and in patients-derived-organoids (PDOs). The expression of L1CAM, CXCR4 and NODAL was evaluated using quantitative real-time PCR, western blotting, immunofluorescence, immunohistochemistry and flow cytometry. The effects of the L1CAM, CXCR4 and NODAL on tumor growth, proliferation, migration, invasion, colony-formation ability, metastasis and chemoresistance were investigated both and . We found that human colorectal cancer tissue contains cancer stem cells defined by L1CAM/CXCR4 expression that is activated by Nodal in hypoxic microenvironment. This L1CAM/CXCR4 population is tumorigenic, highly resistant to standard chemotherapy, and determines the metastatic phenotype of the individual tumor. Depletion of the L1CAM/CXCR4 population drastically reduces the tumorigenic potential and the metastatic phenotype of colorectal tumors. In conclusion, we demonstrated that a subpopulation of migrating L1CAM/CXCR4 is essential for tumor progression. Together, these findings suggest that strategies aimed at modulating the Nodal signaling could have important clinical applications to inhibit colorectal cancer-derived metastasis.

摘要

结直肠癌(CRC)目前是癌症相关死亡率的第三大主要原因。癌症干细胞被认为与结直肠肿瘤的生长有关,但它们在肿瘤生物学中的具体作用,包括转移,仍然不确定。在结直肠癌患者的肿瘤切片和患者来源的类器官(PDO)中,鉴定出 L1CAM、CXCR4 和 NODAL 的表达增加。使用定量实时 PCR、western blot、免疫荧光、免疫组织化学和流式细胞术评估 L1CAM、CXCR4 和 NODAL 的表达。研究了 L1CAM、CXCR4 和 NODAL 对肿瘤生长、增殖、迁移、侵袭、集落形成能力、转移和化疗耐药性的影响。我们发现,人类结直肠癌组织中含有癌症干细胞,这些干细胞通过 Nodal 在低氧微环境中被激活,通过 L1CAM/CXCR4 表达来定义。这种 L1CAM/CXCR4 群体具有致瘤性,对标准化疗高度耐药,并决定了个体肿瘤的转移表型。L1CAM/CXCR4 群体的耗竭大大降低了结直肠肿瘤的致瘤潜力和转移表型。总之,我们证明了迁移性 L1CAM/CXCR4 亚群对于肿瘤进展至关重要。这些发现表明,靶向 Nodal 信号的策略可能具有重要的临床应用价值,可用于抑制结直肠癌衍生的转移。

https://cdn.ncbi.nlm.nih.gov/pmc/blobs/79ba/8058729/94cbbd1b0ff6/thnov11p5686g001.jpg

文献检索

告别复杂PubMed语法,用中文像聊天一样搜索,搜遍4000万医学文献。AI智能推荐,让科研检索更轻松。

立即免费搜索

文件翻译

保留排版,准确专业,支持PDF/Word/PPT等文件格式,支持 12+语言互译。

免费翻译文档

深度研究

AI帮你快速写综述,25分钟生成高质量综述,智能提取关键信息,辅助科研写作。

立即免费体验