Suppr超能文献

在中国汉族人群中,表皮生长因子受体(EGFR)多态性通过依赖于miR-3196的途径增加了肝细胞癌的发病风险。

The EGFR Polymorphism Increased the Risk of Hepatocellular Carcinoma Through the miR-3196-Dependent Approach in Chinese Han Population.

作者信息

Zhang Li, Li Xiaoping, Lu Jiang, Qian Yi, Qian Tao, Wu Xing, Xu Qinghua

机构信息

Department of Hepatobiliary and Pancreatic Surgery, LiYang People's Hospital, LiYang, 213300, Jiangsu, People's Republic of China.

出版信息

Pharmgenomics Pers Med. 2021 Apr 23;14:469-476. doi: 10.2147/PGPM.S304524. eCollection 2021.

Abstract

BACKGROUND

Previous studies have shown that epidermal growth factor receptor (EGFR) promotes cell proliferation through the PI3K-Akt-mTOR signaling pathway and participates in the occurrence and development of hepatocellular carcinoma (HCC). Here, we focused on the functional polymorphism of EGFR in the 3'-untranslated region (UTR), aiming to reveal the potential mechanisms by which functional polymorphism is associated with the risk and development of HCC in the Han Chinese population.

METHODS

This study was a hospital-based case-control study. A total of 600 patients were enrolled, and another 600 healthy volunteers served as controls. The miR-associated SNPs in EGFR were screened, and genotyping was performed by TaqMan allele differential analysis. In this study, genotyping, real-time PCR, cell transfection and double luciferase reporter gene were used for subsequent analysis.

RESULTS

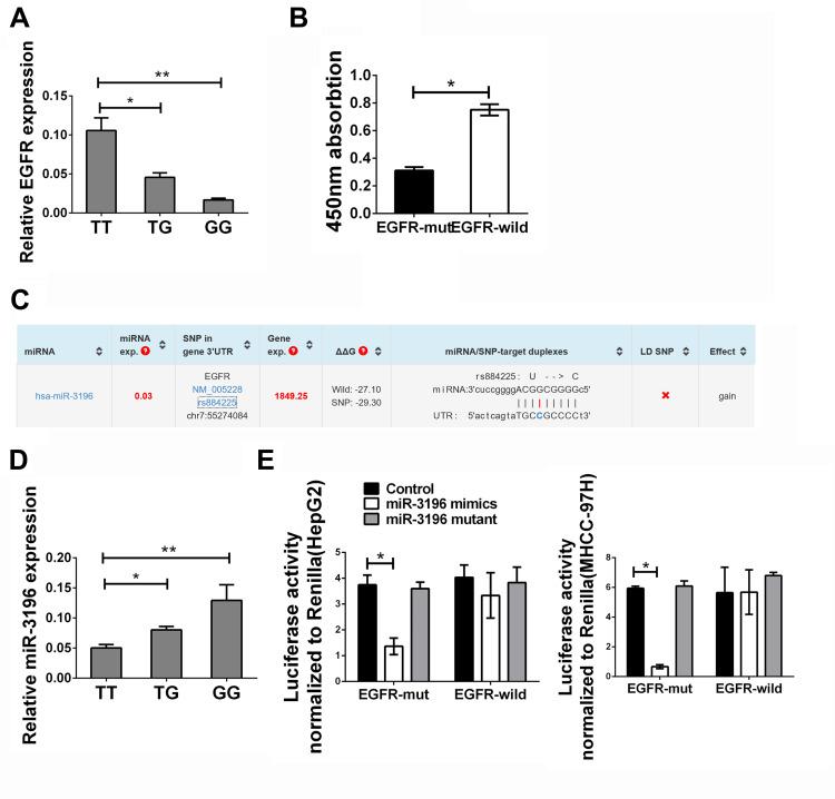
HBV/HCV infection instead of alcohol exposure, smoking exposure, hypertension or diabetes mellitus was associated with an increased risk of HCC. Compared with TT genotypes, TG and GG genotypes of EGFR rs884225 were significantly associated with reduced HCC risk. The stratified analysis of association between rs884225 and HCC subgroup feature reveal a highly correlation with tumor size. Furthermore, qRT-PCR confirmed that EGFR rs884225, TG and GG genotypes were more likely to bind to miR-3196 and down-regulate EGFR level in cells, thereby inhibiting cell proliferation.

CONCLUSION

This study suggested that EGFR rs884225 is associated with a reduced risk of liver cancer and may be a developing biomarker.

摘要

背景

既往研究表明,表皮生长因子受体(EGFR)通过PI3K-Akt-mTOR信号通路促进细胞增殖,并参与肝细胞癌(HCC)的发生发展。在此,我们聚焦于EGFR在3'-非翻译区(UTR)的功能多态性,旨在揭示功能多态性与汉族人群HCC风险及发展相关的潜在机制。

方法

本研究为基于医院的病例对照研究。共纳入600例患者,另600名健康志愿者作为对照。筛选EGFR中与miR相关的单核苷酸多态性(SNP),并通过TaqMan等位基因差异分析进行基因分型。本研究采用基因分型、实时荧光定量PCR(qRT-PCR)、细胞转染和双荧光素酶报告基因进行后续分析。

结果

HBV/HCV感染而非酒精暴露、吸烟暴露、高血压或糖尿病与HCC风险增加相关。与TT基因型相比,EGFR rs884225的TG和GG基因型与HCC风险降低显著相关。rs884225与HCC亚组特征之间关联的分层分析显示与肿瘤大小高度相关。此外,qRT-PCR证实EGFR rs884225的TG和GG基因型更易与miR-3196结合并下调细胞中EGFR水平,从而抑制细胞增殖。

结论

本研究提示EGFR rs884225与肝癌风险降低相关,可能是一种正在发展的生物标志物。

https://cdn.ncbi.nlm.nih.gov/pmc/blobs/730b/8079348/f05484e1c52e/PGPM-14-469-g0001.jpg

文献检索

告别复杂PubMed语法,用中文像聊天一样搜索,搜遍4000万医学文献。AI智能推荐,让科研检索更轻松。

立即免费搜索

文件翻译

保留排版,准确专业,支持PDF/Word/PPT等文件格式,支持 12+语言互译。

免费翻译文档

深度研究

AI帮你快速写综述,25分钟生成高质量综述,智能提取关键信息,辅助科研写作。

立即免费体验