Suppr超能文献

内皮细胞衍生的 SO 控制内皮细胞炎症、平滑肌细胞增殖和胶原合成,从而抑制低氧性肺血管重构。

Endothelial Cell-Derived SO Controls Endothelial Cell Inflammation, Smooth Muscle Cell Proliferation, and Collagen Synthesis to Inhibit Hypoxic Pulmonary Vascular Remodelling.

机构信息

Department of Pediatrics, Peking University First Hospital, Beijing 100034, China.

Department of Pediatrics, The Affiliated Yantai Yuhuangding Hospital of Qingdao University, Yantai 264000, China.

出版信息

Oxid Med Cell Longev. 2021 Apr 17;2021:5577634. doi: 10.1155/2021/5577634. eCollection 2021.

Abstract

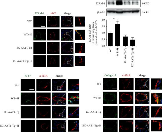
Hypoxic pulmonary vascular remodelling (PVR) is the major pathological basis of aging-related chronic obstructive pulmonary disease and obstructive sleep apnea syndrome. The pulmonary artery endothelial cell (PAEC) inflammation, and pulmonary artery smooth muscle cell (PASMC) proliferation, hypertrophy and collagen remodelling are the important pathophysiological components of PVR. Endogenous sulfur dioxide (SO) was found to be a novel gasotransmitter in the cardiovascular system with its unique biological properties. The study was aimed to investigate the role of endothelial cell- (EC-) derived SO in the progression of PAEC inflammation, PASMC proliferation, hypertrophy and collagen remodelling in PVR and the possible mechanisms. EC-specific aspartic aminotransferase 1 transgenic (EC-AAT1-Tg) mice were constructed . Pulmonary hypertension was induced by hypoxia. Right heart catheterization and echocardiography were used to detect mouse hemodynamic changes. Pathologic analysis was performed in the pulmonary arteries. High-performance liquid chromatography was employed to detect the SO content. Human PAECs (HPAECs) with lentiviruses containing AAT1 cDNA or shRNA and cocultured human PASMCs (HPASMCs) were applied . SO probe and enzyme-linked immunosorbent assay were used to detect the SO content and determine p50 activity, respectively. Hypoxia caused a significant reduction in SO content in the mouse lung and HPAECs and increases in right ventricular systolic pressure, pulmonary artery wall thickness, muscularization, and the expression of PAEC ICAM-1 and MCP-1 and of PASMC Ki-67, collagen I, and -SMA ( < 0.05). However, EC-AAT1-Tg with sufficient SO content prevented the above increases induced by hypoxia ( < 0.05). Mechanistically, EC-derived SO deficiency promoted HPAEC ICAM-1 and MCP-1 and the cocultured HPASMC Ki-67 and collagen I expression, which was abolished by andrographolide, an inhibitor of p50 ( < 0.05). Meanwhile, EC-derived SO deficiency increased the expression of cocultured HPASMC -SMA ( < 0.05). Taken together, these findings revealed that EC-derived SO inhibited p50 activation to control PAEC inflammation in an autocrine manner and PASMC proliferation, hypertrophy, and collagen synthesis in a paracrine manner, thereby inhibiting hypoxic PVR.

摘要

低氧性肺血管重塑(PVR)是与年龄相关的慢性阻塞性肺疾病和阻塞性睡眠呼吸暂停综合征的主要病理基础。肺血管内皮细胞(PAEC)炎症和肺血管平滑肌细胞(PASMC)增殖、肥大和胶原重塑是 PVR 的重要病理生理组成部分。内源性二氧化硫(SO)在心血管系统中被发现是一种新型气体递质,具有独特的生物学特性。本研究旨在探讨内皮细胞(EC)衍生的 SO 在 PVR 中 PAEC 炎症、PASMC 增殖、肥大和胶原重塑进展中的作用及其可能的机制。构建了 EC 特异性天冬氨酸氨基转移酶 1 转基因(EC-AAT1-Tg)小鼠。通过低氧诱导肺动脉高压。右心导管术和超声心动图用于检测小鼠血流动力学变化。对肺动脉进行病理分析。采用高效液相色谱法检测 SO 含量。应用含有 AAT1 cDNA 或 shRNA 的慢病毒感染人 PAECs(HPAECs)并与人 PASMCs(HPASMCs)共培养。应用 SO 探针和酶联免疫吸附试验分别检测 SO 含量和 p50 活性。低氧导致小鼠肺部和 HPAECs 中 SO 含量显著降低,右心室收缩压、肺动脉壁厚度、肌化以及 PAEC ICAM-1 和 MCP-1 以及 PASMC Ki-67、胶原 I 和 -SMA 的表达增加(<0.05)。然而,具有足够 SO 含量的 EC-AAT1-Tg 可预防低氧引起的上述增加(<0.05)。机制上,EC 源性 SO 缺乏促进 HPAEC ICAM-1 和 MCP-1 以及共培养的 HPASMC Ki-67 和胶原 I 的表达,而这些表达可被 p50 的抑制剂穿心莲内酯所消除(<0.05)。同时,EC 源性 SO 缺乏增加共培养的 HPASMC -SMA 的表达(<0.05)。总之,这些发现表明,EC 源性 SO 通过自分泌方式抑制 p50 激活从而控制 PAEC 炎症,通过旁分泌方式抑制 PASMC 增殖、肥大和胶原合成,从而抑制低氧性 PVR。

https://cdn.ncbi.nlm.nih.gov/pmc/blobs/e06c/8068783/37bef0875923/OMCL2021-5577634.001.jpg

文献检索

告别复杂PubMed语法,用中文像聊天一样搜索,搜遍4000万医学文献。AI智能推荐,让科研检索更轻松。

立即免费搜索

文件翻译

保留排版,准确专业,支持PDF/Word/PPT等文件格式,支持 12+语言互译。

免费翻译文档

深度研究

AI帮你快速写综述,25分钟生成高质量综述,智能提取关键信息,辅助科研写作。

立即免费体验