Laboratory of Molecular Psychiatry, RIKEN Center for Brain Science, Wako, Saitama, 351-0198, Japan.
Department of Organ Anatomy, Tohoku University Graduate School of Medicine, Sendai, Miyagi, 980-8575, Japan.
Transl Psychiatry. 2021 May 8;11(1):275. doi: 10.1038/s41398-021-01392-w.
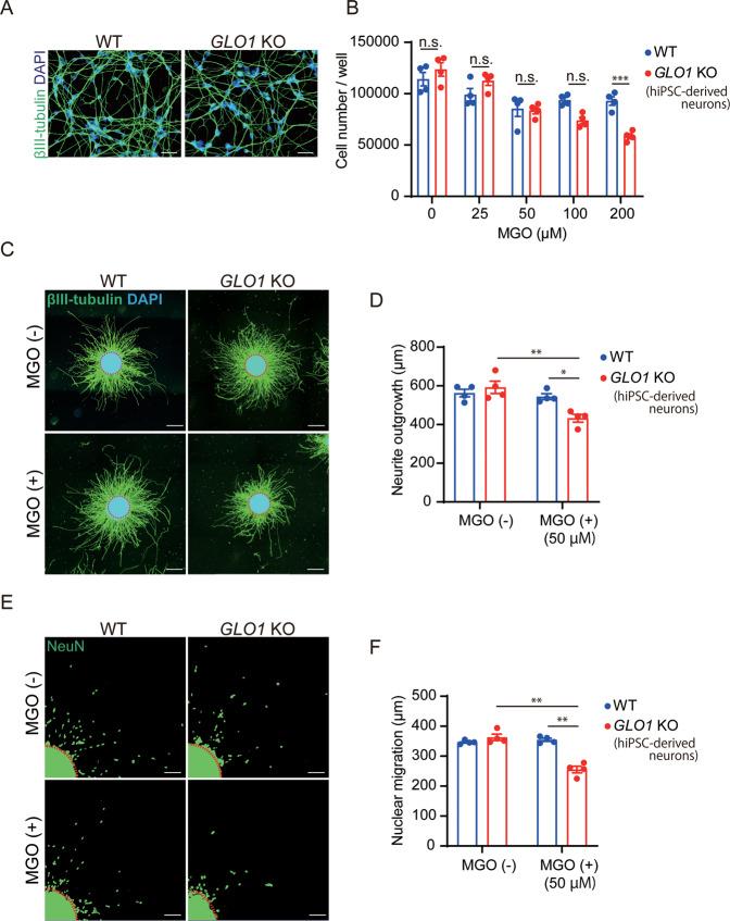
Carbonyl stress, a specific form of oxidative stress, is reported to be involved in the pathophysiology of schizophrenia; however, little is known regarding the underlying mechanism. Here, we found that disruption of GLO1, the gene encoding a major catabolic enzyme scavenging the carbonyl group, increases vulnerability to external carbonyl stress, leading to abnormal phenotypes in human induced pluripotent stem cells (hiPSCs). The viability of GLO1 knockout (KO)-hiPSCs decreased and activity of caspase-3 was increased upon addition of methylglyoxal (MGO), a reactive carbonyl compound. In the GLO1 KO-hiPSC-derived neurons, MGO administration impaired neurite extension and cell migration. Further, accumulation of methylglyoxal-derived hydroimidazolone (MG-H1; a derivative of MGO)-modified proteins was detected in isolated mitochondria. Mitochondrial dysfunction, including diminished membrane potential and dampened respiratory function, was observed in the GLO1 KO-hiPSCs and derived neurons after addition of MGO and hence might be the mechanism underlying the effects of carbonyl stress. The susceptibility to MGO was partially rescued by the administration of pyridoxamine, a carbonyl scavenger. Our observations can be used for designing an intervention strategy for diseases, particularly those induced by enhanced carbonyl stress or oxidative stress.
羰基应激是一种特定形式的氧化应激,据报道与精神分裂症的病理生理学有关;然而,其潜在机制知之甚少。在这里,我们发现编码主要清除羰基的代谢酶的 GLO1 基因缺失会增加对外源性羰基应激的易感性,导致人诱导多能干细胞(hiPSC)出现异常表型。加入甲基乙二醛(MGO),一种反应性羰基化合物后,GLO1 敲除(KO)-hiPSC 的存活率降低,半胱天冬酶-3 的活性增加。在 GLO1 KO-hiPSC 衍生的神经元中,MGO 给药会损害轴突延伸和细胞迁移。此外,在分离的线粒体中检测到甲基乙二醛衍生的羟咪唑啉酮(MG-H1;MGO 的衍生物)修饰蛋白的积累。在添加 MGO 后,GLO1 KO-hiPSC 和衍生神经元中观察到线粒体功能障碍,包括膜电位降低和呼吸功能减弱,这可能是羰基应激影响的机制。羰基清除剂吡哆胺的给药部分挽救了对 MGO 的易感性。我们的观察结果可用于设计疾病的干预策略,特别是那些由增强的羰基应激或氧化应激引起的疾病。