Suppr超能文献

Mylk4 通过激活骨肉瘤中的表皮生长因子受体信号促进肿瘤进展。

MYLK4 promotes tumor progression through the activation of epidermal growth factor receptor signaling in osteosarcoma.

机构信息

Department of Orthopedics, Shanghai Bone Tumor Institution, Shanghai General Hospital, Shanghai Jiao Tong University School of Medicine, Shanghai, 200080, P. R. China.

出版信息

J Exp Clin Cancer Res. 2021 May 12;40(1):166. doi: 10.1186/s13046-021-01965-z.

Abstract

BACKGROUND

Osteosarcoma (OS) is the most common primary bone cancer in adolescents and lung metastasis is the leading cause of death in patients with OS. However, the molecular mechanisms that promote OS growth and metastasis remain unknown.

METHODS

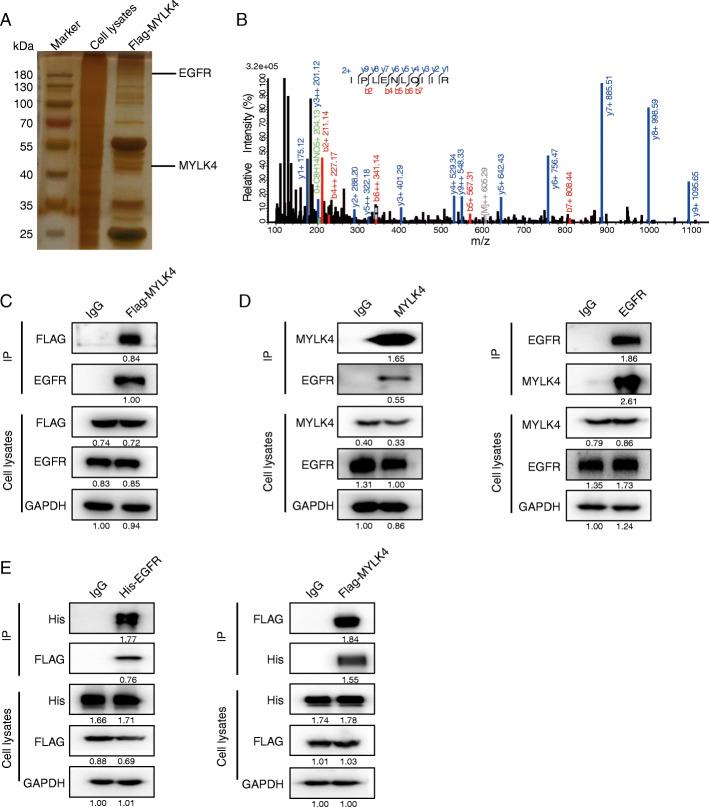
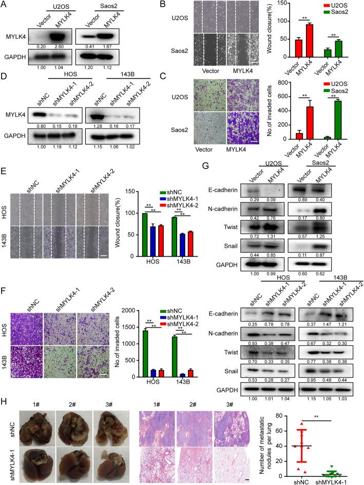
We investigated the expression of myosin light chain kinase family members between metastasis and non-metastasis patients in the TARGET database and ensured that only myosin light chain kinase family member 4 (MYLK4) had higher expression in metastatic osteosarcoma patients. Then we confirmed the results by immunohistochemistry (IHC) and Western blotting (WB) of OS tissues. The effect of MYLK4 on the metastasis and proliferation of OS cells was investigated by wound healing, Transwell and colony-formation assays. Mass spectrum analysis was used to ensure the new binding protein of MYLK4. Tissue microarrays analysis was used to show the correlation between MYLK4 and pEGFR (Y1068). A series of in vivo experiments were conducted to reveal the mechanisms by which MYLK4 modulated the metastasis and proliferation of OS.

RESULTS

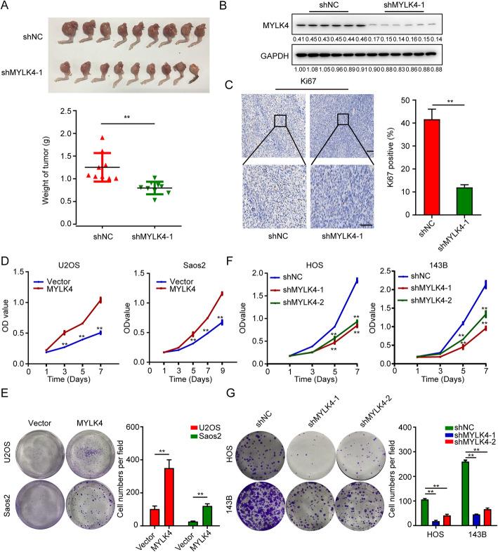
Myosin Light Chain Kinase Family Member 4 (MYLK4) was significantly upregulated in metastatic human OS tissues. Growth and metastasis of OS could be accelerated by MYLK4 overexpression, whereas silencing MYLK4 expression resulted in decreased cell growth and metastasis. Mechanistically, mass spectrum analysis showed that MYLK4 interacted with the epidermal growth factor receptor (EGFR) in osteosarcoma cells and promoted growth and metastasis via the EGFR signaling pathway. Tissue microarrays analysis also showed that MYLK4 expression had a positive correlation with the expression of pEGFR (Y1068). Moreover, the EGFR inhibitor gefitinib could partially reverse the effect of cell proliferation and metastasis caused by MYLK4 overexpression. Importantly, the combination of MYLK4 and EGFR inhibitors had synergistic effects on growth and metastasis of OS in vitro and in vivo.

CONCLUSION

Our results indicate that MYLK4 promotes OS growth and metastasis by activating the EGFR signaling pathway and can be a novel therapeutic target for the treatment of OS patients.

摘要

背景

骨肉瘤(OS)是青少年中最常见的原发性骨癌,肺转移是 OS 患者死亡的主要原因。然而,促进 OS 生长和转移的分子机制尚不清楚。

方法

我们在 TARGET 数据库中研究了转移和非转移患者之间肌球蛋白轻链激酶家族成员的表达情况,并确保只有肌球蛋白轻链激酶家族成员 4(MYLK4)在转移性骨肉瘤患者中表达更高。然后我们通过 OS 组织的免疫组织化学(IHC)和 Western blot(WB)验证了结果。通过划痕愈合、Transwell 和集落形成实验研究了 MYLK4 对 OS 细胞转移和增殖的影响。质谱分析用于确保 MYLK4 的新结合蛋白。组织微阵列分析用于显示 MYLK4 与 pEGFR(Y1068)之间的相关性。进行了一系列体内实验以揭示 MYLK4 调节 OS 转移和增殖的机制。

结果

肌球蛋白轻链激酶家族成员 4(MYLK4)在转移性人类 OS 组织中显著上调。MYLK4 过表达可加速 OS 的生长和转移,而沉默 MYLK4 表达则导致细胞生长和转移减少。机制上,质谱分析表明 MYLK4 在骨肉瘤细胞中与表皮生长因子受体(EGFR)相互作用,并通过 EGFR 信号通路促进生长和转移。组织微阵列分析还表明,MYLK4 的表达与 pEGFR(Y1068)的表达呈正相关。此外,EGFR 抑制剂吉非替尼可部分逆转 MYLK4 过表达引起的细胞增殖和转移作用。重要的是,MYLK4 和 EGFR 抑制剂的联合使用对 OS 的体外和体内生长和转移具有协同作用。

结论

我们的研究结果表明,MYLK4 通过激活 EGFR 信号通路促进 OS 的生长和转移,可作为治疗骨肉瘤患者的新治疗靶点。

https://cdn.ncbi.nlm.nih.gov/pmc/blobs/e66d/8114533/bcf1f6de7a1e/13046_2021_1965_Fig1_HTML.jpg

文献检索

告别复杂PubMed语法,用中文像聊天一样搜索,搜遍4000万医学文献。AI智能推荐,让科研检索更轻松。

立即免费搜索

文件翻译

保留排版,准确专业,支持PDF/Word/PPT等文件格式,支持 12+语言互译。

免费翻译文档

深度研究

AI帮你快速写综述,25分钟生成高质量综述,智能提取关键信息,辅助科研写作。

立即免费体验