Department of Internal Medicine, University of Iowa, Iowa City, Iowa, USA.
Department of Vascular Surgery, The Second Xiangya Hospital, Central South University, Changsha, China.
JCI Insight. 2021 May 10;6(9):146959. doi: 10.1172/jci.insight.146959.
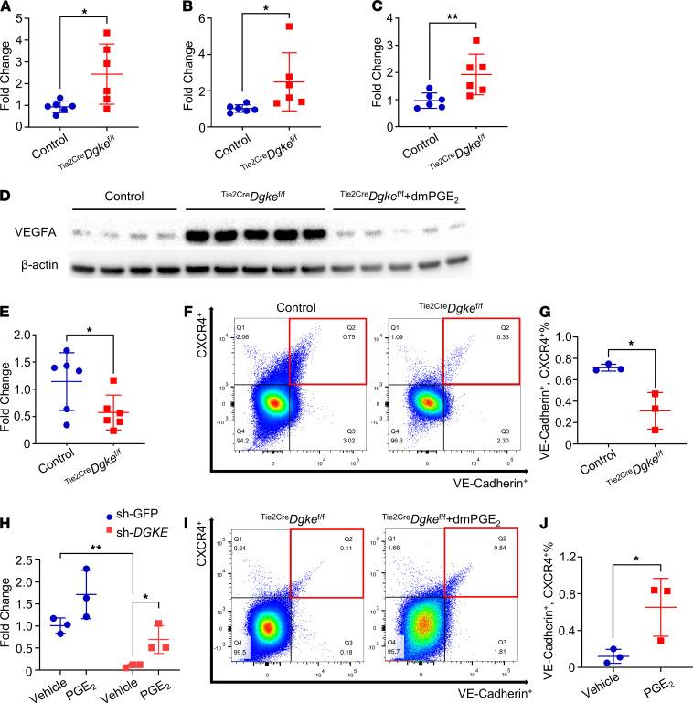
Loss of function of the lipid kinase diacylglycerol kinase ε (DGKε), encoded by the gene DGKE, causes a form of atypical hemolytic uremic syndrome that is not related to abnormalities of the alternative pathway of the complement, by mechanisms that are not understood. By generating a potentially novel endothelial specific Dgke-knockout mouse, we demonstrate that loss of Dgke in the endothelium results in impaired signaling downstream of VEGFR2 due to cellular shortage of phosphatidylinositol 4,5-biphosphate. Mechanistically, we found that, in the absence of DGKε in the endothelium, Akt fails to be activated upon VEGFR2 stimulation, resulting in defective induction of the enzyme cyclooxygenase 2 and production of prostaglandin E2 (PGE2). Treating the endothelial specific Dgke-knockout mice with a stable PGE2 analog was sufficient to reverse the clinical manifestations of thrombotic microangiopathy and proteinuria, possibly by suppressing the expression of matrix metalloproteinase 2 through PGE2-dependent upregulation of the chemokine receptor CXCR4. Our study reveals a complex array of autocrine signaling events downstream of VEGFR2 that are mediated by PGE2, that control endothelial activation and thrombogenic state, and that result in abnormalities of the glomerular filtration barrier.
脂质激酶二酰基甘油激酶 ε(DGKε)的功能丧失,由基因 DGKE 编码,通过尚未了解的机制导致一种与补体替代途径异常无关的非典型溶血性尿毒症综合征。通过生成一种潜在的新型内皮特异性 Dgke 敲除小鼠,我们证明内皮细胞中 Dgke 的缺失导致 VEGFR2 下游信号转导受损,这是由于细胞内磷脂酰肌醇 4,5-二磷酸缺乏所致。从机制上讲,我们发现,在内皮细胞中缺乏 DGKε 的情况下,Akt 在 VEGFR2 刺激下无法被激活,导致环氧化酶 2 的酶诱导和前列腺素 E2(PGE2)的产生出现缺陷。用稳定的 PGE2 类似物治疗内皮特异性 Dgke 敲除小鼠足以逆转血栓性微血管病和蛋白尿的临床表现,这可能是通过 PGE2 依赖性趋化因子受体 CXCR4 的上调来抑制基质金属蛋白酶 2 的表达来实现的。我们的研究揭示了 VEGFR2 下游一系列复杂的自分泌信号事件,这些事件由 PGE2 介导,控制内皮细胞的激活和血栓形成状态,并导致肾小球滤过屏障的异常。