Suppr超能文献

血清核因子 IB 作为诊断继发性甲状旁腺功能亢进的一种新的非侵入性指标。

Serum nuclear factor IB as a novel and noninvasive indicator in the diagnosis of secondary hyperparathyroidism.

机构信息

Department of Nephrology, The First People's Hospital of Xiaoshan District, Hangzhou, China.

出版信息

J Clin Lab Anal. 2021 Jun;35(6):e23787. doi: 10.1002/jcla.23787. Epub 2021 May 15.

Abstract

BACKGROUND

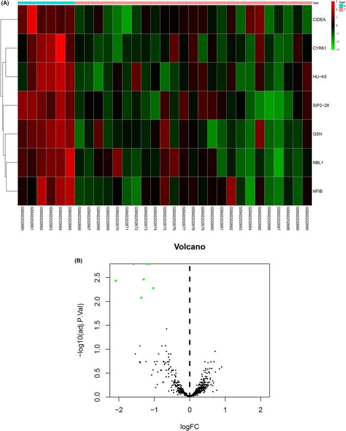
Chronic renal failure (CRF) referred to chronic progressive renal parenchymal damage caused by various causes, with metabolite retention and imbalance of water, electrolyte, and acid-base balance as the main clinical manifestations. Secondary hyperparathyroidism (sHPT) was a common complication in maintenance hemodialysis patients with CRF. Nuclear factor IB (NFIB) was a newly found tumor suppressor gene in various cancers. The present study aimed to illustrate the role of NFIB in sHPT clinical diagnosis and treatment response.

METHODS

A retrospective, case-control study, including 189 patients with sHPT and 106 CRF patients without sHPT, compared with 95 controls. Serum NFIB and 1,25(OH) D levels were measured by RT-qPCR and ELISAs, respectively. ROC analysis was conducted to verify the diagnostic value of NFIB in sHPT. Spearman's correlation analysis was conducted to verify the association between NFIB and bone mineral density (BMD) scores. After 6 months of treatment, the variance of NFIB and 1,25(OH) D in different groups was recorded.

RESULTS

The expression of NFIB was significantly lower in serum samples from sHPT and non-sHPT CRF patients, compared to controls. Clinicopathological information verified sHPT was associated with NFIB, parathyroid hormone (PTH), serum calcium, serum phosphorus, time of dialysis, and serum 1,25(OH) D levels. Spearman's correlation analysis illustrated the positive correlation between NFIB levels and BMD scores. At receiver operator characteristic (ROC) curve analysis, the cutoff of 1.6508 for NFIB was able to identify patients with sHPT from healthy controls; meanwhile, NFIB could also discriminate sHPT among CRF patients as well (cutoff = 1.4741). Furthermore, we found that during 6 months of treatment, NFIB levels were gradually increased, while PTH and serum P levels were decreased.

CONCLUSIONS

Serum NFIB was a highly accurate tool to identify sHPT from healthy controls and CRF patients. Due to its simplicity, specificity, and sensitivity, this candidate can be proposed as a first-line examination in the diagnostic workup in sHPT.

摘要

背景

慢性肾衰竭(CRF)是指由各种原因引起的慢性进行性肾实质损害,以代谢产物潴留和水、电解质、酸碱平衡失衡为主要临床表现。继发性甲状旁腺功能亢进症(sHPT)是 CRF 维持性血液透析患者的常见并发症。核因子 IB(NFIB)是一种在各种癌症中发现的新的肿瘤抑制基因。本研究旨在阐明 NFIB 在 sHPT 临床诊断和治疗反应中的作用。

方法

采用回顾性病例对照研究,纳入 189 例 sHPT 患者和 106 例无 sHPT 的 CRF 患者,并与 95 例对照进行比较。采用 RT-qPCR 和 ELISA 分别检测血清 NFIB 和 1,25(OH)D 水平。进行 ROC 分析以验证 NFIB 在 sHPT 中的诊断价值。采用 Spearman 相关性分析验证 NFIB 与骨密度(BMD)评分之间的相关性。记录不同组 NFIB 和 1,25(OH)D 治疗 6 个月后的变化。

结果

sHPT 和非 sHPT CRF 患者血清样本中 NFIB 的表达明显低于对照组。临床病理信息证实 sHPT 与 NFIB、甲状旁腺激素(PTH)、血清钙、血清磷、透析时间和血清 1,25(OH)D 水平有关。Spearman 相关性分析表明 NFIB 水平与 BMD 评分呈正相关。在受试者工作特征(ROC)曲线分析中,NFIB 的截断值为 1.6508 时,能够将 sHPT 患者与健康对照者区分开来;同时,NFIB 也能够将 sHPT 与 CRF 患者区分开来(截断值=1.4741)。此外,我们发现治疗 6 个月后,NFIB 水平逐渐升高,而 PTH 和血清 P 水平降低。

结论

血清 NFIB 是一种识别 sHPT 与健康对照者和 CRF 患者的高度准确工具。由于其简单、特异性和敏感性,该候选物可作为 sHPT 诊断工作中的一线检查。

https://cdn.ncbi.nlm.nih.gov/pmc/blobs/7f02/8183937/7297c4f40502/JCLA-35-e23787-g005.jpg

文献检索

告别复杂PubMed语法,用中文像聊天一样搜索,搜遍4000万医学文献。AI智能推荐,让科研检索更轻松。

立即免费搜索

文件翻译

保留排版,准确专业,支持PDF/Word/PPT等文件格式,支持 12+语言互译。

免费翻译文档

深度研究

AI帮你快速写综述,25分钟生成高质量综述,智能提取关键信息,辅助科研写作。

立即免费体验