Suppr超能文献

人内皮糖蛋白-CD3双特异性T细胞衔接抗体诱导抗肿瘤效应。

Human endoglin-CD3 bispecific T cell engager antibody induces anti-tumor effect .

作者信息

Zhong Liping, Shi Wei, Gan Lu, Liu Xiuli, Huo Yu, Wu Pan, Zhang Zhikun, Wu Tao, Peng Hongmei, Huang Yong, Zhao Yongxiang, Yuan Yulin, Deng Zhiming, Tang Hongliang

机构信息

National Center for International Research of Bio-targeting Theranostics, Guangxi Key Laboratory of Bio-targeting Theranostics, Guangxi Medical University, Nanning, Guangxi 530021, China. Collaborative Innovation Center for Targeting Tumor Diagnosis and Therapy, Guangxi Medical University, Nanning, Guangxi 530021, China.

The First People's Hospital of Changde City, Changde, Hunan 41500, China.

出版信息

Theranostics. 2021 Apr 19;11(13):6393-6406. doi: 10.7150/thno.53121. eCollection 2021.

Abstract

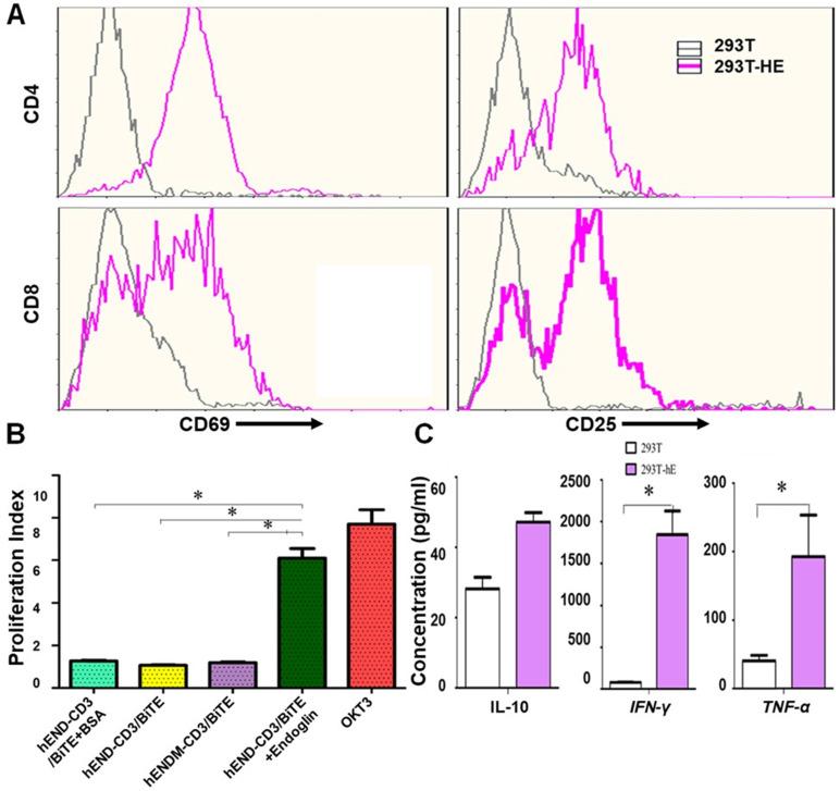
Endoglin, also known as CD105, is a homo-dimeric membrane glycoprotein required for angiogenesis and serves as a marker for cancer vasculature. In this study, we constructed a bispecific T-cell engager (BiTE) antibody that targets human endoglin and CD3 (hEND-CD3/BiTE). We examined BiTE binding to endoglin-expressing cells and its effects on the cytolytic activity of T cells and cancer development. The effects of hEND-CD3/BiTE, including binding to target cells, T-cell activation, proliferation, and cytotoxicity, were examined in endoglin-expressing 293T cells, human umbilical vascular endothelial cells, tumor-derived endothelial cells, and CD3 T cells. An xenograft tumor model was established using A549 human lung cancer cells. The therapeutic efficacy of hEND-CD3/BiTE was assessed by monitoring tumor growth, angiogenesis, and mouse survival. hEND-CD3/BiTE specifically bound to endoglin-expressing cells and CD3 T cells and stimulated T-cell activation, proliferation, and Th1 cytokine secretion, and promoted T-cell-mediated cytolysis of endoglin-expressing cells. The hEND-CD3/BiTE caused minimal toxicity to major organs, reduced tumor neoangiogenesis, inhibited tumor growth, and significantly improved mouse survival. Our study demonstrated the therapeutic potential of hEND-CD3/BiTE and provided a novel approach to clinical cancer treatment.

摘要

内皮糖蛋白,也称为CD105,是血管生成所必需的同型二聚体膜糖蛋白,也是癌症脉管系统的标志物。在本研究中,我们构建了一种靶向人内皮糖蛋白和CD3的双特异性T细胞衔接器(BiTE)抗体(hEND-CD3/BiTE)。我们检测了BiTE与表达内皮糖蛋白的细胞的结合情况及其对T细胞细胞溶解活性和癌症发展的影响。在表达内皮糖蛋白的293T细胞、人脐静脉内皮细胞、肿瘤来源的内皮细胞和CD3 T细胞中检测了hEND-CD3/BiTE的作用,包括与靶细胞的结合、T细胞活化、增殖和细胞毒性。使用A549人肺癌细胞建立了异种移植肿瘤模型。通过监测肿瘤生长、血管生成和小鼠存活情况评估hEND-CD3/BiTE的治疗效果。hEND-CD3/BiTE特异性结合表达内皮糖蛋白的细胞和CD3 T细胞,刺激T细胞活化、增殖和Th1细胞因子分泌,并促进T细胞介导的对表达内皮糖蛋白细胞的细胞溶解作用。hEND-CD3/BiTE对主要器官的毒性极小,减少肿瘤新生血管生成,抑制肿瘤生长,并显著提高小鼠存活率。我们的研究证明了hEND-CD3/BiTE的治疗潜力,并为临床癌症治疗提供了一种新方法。

https://cdn.ncbi.nlm.nih.gov/pmc/blobs/d077/8120215/4be38e1e7c2e/thnov11p6393g001.jpg

文献检索

告别复杂PubMed语法,用中文像聊天一样搜索,搜遍4000万医学文献。AI智能推荐,让科研检索更轻松。

立即免费搜索

文件翻译

保留排版,准确专业,支持PDF/Word/PPT等文件格式,支持 12+语言互译。

免费翻译文档

深度研究

AI帮你快速写综述,25分钟生成高质量综述,智能提取关键信息,辅助科研写作。

立即免费体验