Department of Orthopaedics, The Second Affiliated Hospital and Yuying Children's Hospital of Wenzhou Medical University, Wenzhou, 325027, Zhejiang, China.
Key Laboratory of Orthopaedics of Zhejiang Province, Wenzhou, 325027, Zhejiang, China.
Cell Death Dis. 2021 May 18;12(6):506. doi: 10.1038/s41419-021-03791-9.
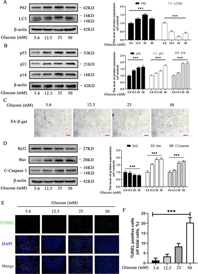
Diabetes (DB) is a risk factor for osteoarthritis progression. High glucose (HG) is one of the key pathological features of DB and has been demonstrated to induce apoptosis and senescence in chondrocytes. Autophagy is an endogenous mechanism that can protect cells against apoptosis and senescence. The effects of HG on autophagy in cells including chondrocytes have been studied; however, the results have been inconsistent. The current study aimed to elucidate the underlying mechanisms, which could be associated with the contrasting outcomes. The present study revealed that HG can induce apoptosis and senescence in chondrocytes, in addition to regulating autophagy dynamically. The present study demonstrated that HG can cause oxidative stress in chondrocytes and suppress the AMPK pathway in a dose-dependent manner. Elimination of oxidative stress by Acetylcysteine, also called N-acetyl cysteine (NAC), downregulated autophagy and alleviated HG-stimulated apoptosis and senescence, while activation of the AMPK signaling pathway by AICAR not only upregulated autophagy but also alleviated HG-stimulated apoptosis and senescence. A combined treatment of NAC and AICAR was superior to treatment with either NAC or AICAR. The study has demonstrated that HG can suppress autophagy through the AMPK pathway and induce autophagy via oxidative stress in chondrocytes.
糖尿病(DB)是骨关节炎进展的一个危险因素。高血糖(HG)是 DB 的一个关键病理特征,已被证明可诱导软骨细胞凋亡和衰老。自噬是一种可以保护细胞免受凋亡和衰老的内源性机制。已经研究了 HG 对包括软骨细胞在内的细胞自噬的影响;然而,结果并不一致。本研究旨在阐明潜在的机制,这可能与结果的差异有关。本研究表明,HG 除了动态调节自噬外,还可以诱导软骨细胞凋亡和衰老。本研究表明,HG 可以在剂量依赖性方式下在软骨细胞中引起氧化应激,并抑制 AMPK 途径。通过乙酰半胱氨酸(也称为 N-乙酰半胱氨酸(NAC))消除氧化应激可下调自噬,并减轻 HG 刺激的凋亡和衰老,而通过 AICAR 激活 AMPK 信号通路不仅可上调自噬,还可减轻 HG 刺激的凋亡和衰老。NAC 和 AICAR 的联合治疗优于单独使用 NAC 或 AICAR 的治疗。该研究表明,HG 可以通过 AMPK 途径抑制软骨细胞中的自噬,并通过氧化应激诱导自噬。