Suppr超能文献

一种细菌酪氨酸磷酸酶通过靶向 RGCC 调节细胞增殖。

A bacterial tyrosine phosphatase modulates cell proliferation through targeting RGCC.

机构信息

Department of Oral Immunology and Infectious Diseases, University of Louisville School of Dentistry, Louisville, KY, United States of America.

出版信息

PLoS Pathog. 2021 May 20;17(5):e1009598. doi: 10.1371/journal.ppat.1009598. eCollection 2021 May.

Abstract

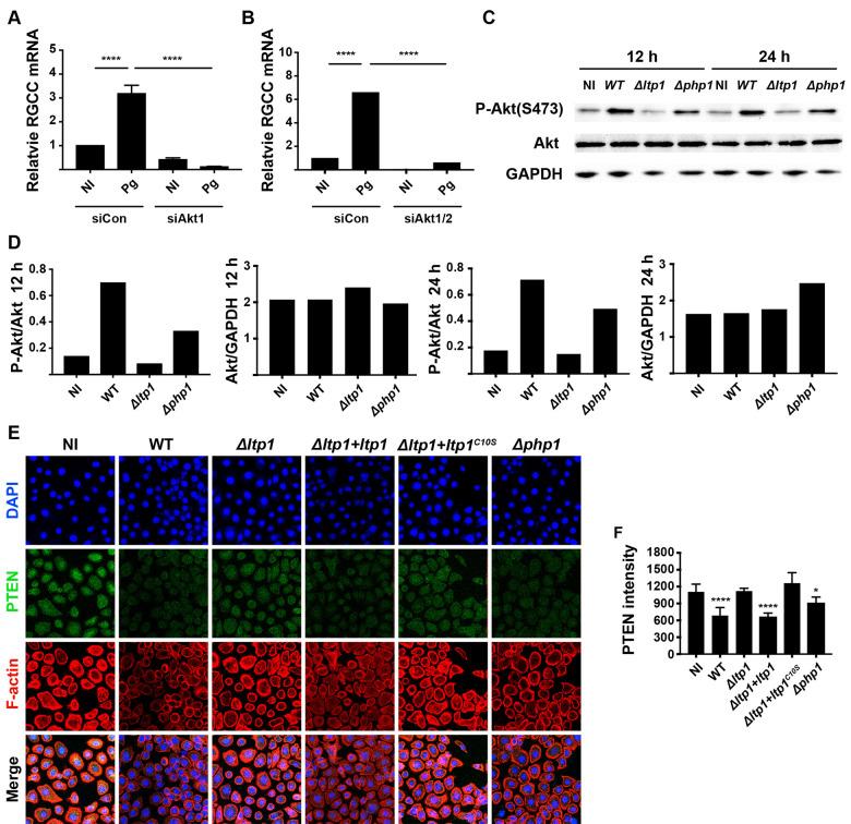
Tyrosine phosphatases are often weaponized by bacteria colonizing mucosal barriers to manipulate host cell signal transduction pathways. Porphyromonas gingivalis is a periodontal pathogen and emerging oncopathogen which interferes with gingival epithelial cell proliferation and migration, and induces a partial epithelial mesenchymal transition. P. gingivalis produces two tyrosine phosphatases, and we show here that the low molecular weight tyrosine phosphatase, Ltp1, is secreted within gingival epithelial cells and translocates to the nucleus. An ltp1 mutant of P. gingivalis showed a diminished ability to induce epithelial cell migration and proliferation. Ltp1 was also required for the transcriptional upregulation of Regulator of Growth and Cell Cycle (RGCC), one of the most differentially expressed genes in epithelial cells resulting from P. gingivalis infection. A phosphoarray and siRNA showed that P. gingivalis controlled RGCC expression through Akt, which was activated by phosphorylation on S473. Akt activation is opposed by PTEN, and P. gingivalis decreased the amount of PTEN in epithelial cells. Ectopically expressed Ltp1 bound to PTEN, and reduced phosphorylation of PTEN at Y336 which controls proteasomal degradation. Ltp-1 induced loss of PTEN stability was prevented by chemical inhibition of the proteasome. Knockdown of RGCC suppressed upregulation of Zeb2 and mesenchymal markers by P. gingivalis. RGCC inhibition was also accompanied by a reduction in production of the proinflammatory cytokine IL-6 in response to P. gingivalis. Elevated IL-6 levels can contribute to periodontal destruction, and the ltp1 mutant of P. gingivalis incited less bone loss compared to the parental strain in a murine model of periodontal disease. These results show that P. gingivalis can deliver Ltp1 within gingival epithelial cells, and establish PTEN as the target for Ltp1 phosphatase activity. Disruption of the Akt1/RGCC signaling axis by Ltp1 facilitates P. gingivalis-induced increases in epithelial cell migration, proliferation, EMT and inflammatory cytokine production.

摘要

酪氨酸磷酸酶通常被定植于黏膜屏障的细菌用作武器,以操纵宿主细胞信号转导途径。牙龈卟啉单胞菌是一种牙周病原体和新兴的癌病原体,它干扰牙龈上皮细胞的增殖和迁移,并诱导部分上皮间质转化。牙龈卟啉单胞菌产生两种酪氨酸磷酸酶,我们在这里表明,低分子量酪氨酸磷酸酶 Ltp1 在牙龈上皮细胞内被分泌,并易位到细胞核内。牙龈卟啉单胞菌的 ltp1 突变体显示出诱导上皮细胞迁移和增殖的能力降低。Ltp1 对于生长和细胞周期调节剂(RGCC)的转录上调也是必需的,RGCC 是牙龈卟啉单胞菌感染导致上皮细胞中差异表达最多的基因之一。磷酸化芯片和 siRNA 表明,牙龈卟啉单胞菌通过 Akt 控制 RGCC 的表达,Akt 通过 S473 磷酸化而被激活。Akt 的激活被 PTEN 拮抗,牙龈卟啉单胞菌减少了上皮细胞中的 PTEN 数量。异位表达的 Ltp1 与 PTEN 结合,并减少了控制蛋白酶体降解的 Y336 上的 PTEN 磷酸化。Ltp-1 诱导的 PTEN 稳定性丧失可通过蛋白酶体的化学抑制来预防。RGCC 的敲低抑制了牙龈卟啉单胞菌对 Zeb2 和间充质标记物的上调。RGCC 抑制也伴随着对牙龈卟啉单胞菌反应的促炎细胞因子 IL-6 产生减少。升高的 IL-6 水平可导致牙周破坏,而在牙周病的小鼠模型中,牙龈卟啉单胞菌的 ltp1 突变体与亲本株相比引起的骨丢失更少。这些结果表明,牙龈卟啉单胞菌可以将 Ltp1 递送到牙龈上皮细胞内,并将 PTEN 确立为 Ltp1 磷酸酶活性的靶标。Ltp1 通过破坏 Akt1/RGCC 信号轴促进了牙龈卟啉单胞菌诱导的上皮细胞迁移、增殖、EMT 和炎症细胞因子产生的增加。

https://cdn.ncbi.nlm.nih.gov/pmc/blobs/6c4e/8172045/3cb58cce9a27/ppat.1009598.g001.jpg

文献AI研究员

20分钟写一篇综述,助力文献阅读效率提升50倍。

立即体验

用中文搜PubMed

大模型驱动的PubMed中文搜索引擎

马上搜索

文档翻译

学术文献翻译模型,支持多种主流文档格式。

立即体验