• 文献检索
  • 文档翻译
  • 深度研究
  • 学术资讯
  • Suppr Zotero 插件Zotero 插件
  • 邀请有礼
  • 套餐&价格
  • 历史记录
应用&插件
Suppr Zotero 插件Zotero 插件浏览器插件Mac 客户端Windows 客户端微信小程序
定价
高级版会员购买积分包购买API积分包
服务
文献检索文档翻译深度研究API 文档MCP 服务
关于我们
关于 Suppr公司介绍联系我们用户协议隐私条款
关注我们

Suppr 超能文献

核心技术专利:CN118964589B侵权必究
粤ICP备2023148730 号-1Suppr @ 2026

文献检索

告别复杂PubMed语法,用中文像聊天一样搜索,搜遍4000万医学文献。AI智能推荐,让科研检索更轻松。

立即免费搜索

文件翻译

保留排版,准确专业,支持PDF/Word/PPT等文件格式,支持 12+语言互译。

免费翻译文档

深度研究

AI帮你快速写综述,25分钟生成高质量综述,智能提取关键信息,辅助科研写作。

立即免费体验

ABI1-TSV-11 表达在左侧结直肠癌患者中的作用和预后意义。

The roles and prognostic significance of ABI1-TSV-11 expression in patients with left-sided colorectal cancer.

机构信息

Department of Central Laboratory and Institute of Clinical Molecular Biology, Peking University People's Hospital, Beijing, China.

Department of Gastroenterology, Peking University People's Hospital, Beijing, China.

出版信息

Sci Rep. 2021 May 24;11(1):10734. doi: 10.1038/s41598-021-90220-8.

DOI:10.1038/s41598-021-90220-8
PMID:34031495
原文链接:https://pmc.ncbi.nlm.nih.gov/articles/PMC8144562/
Abstract

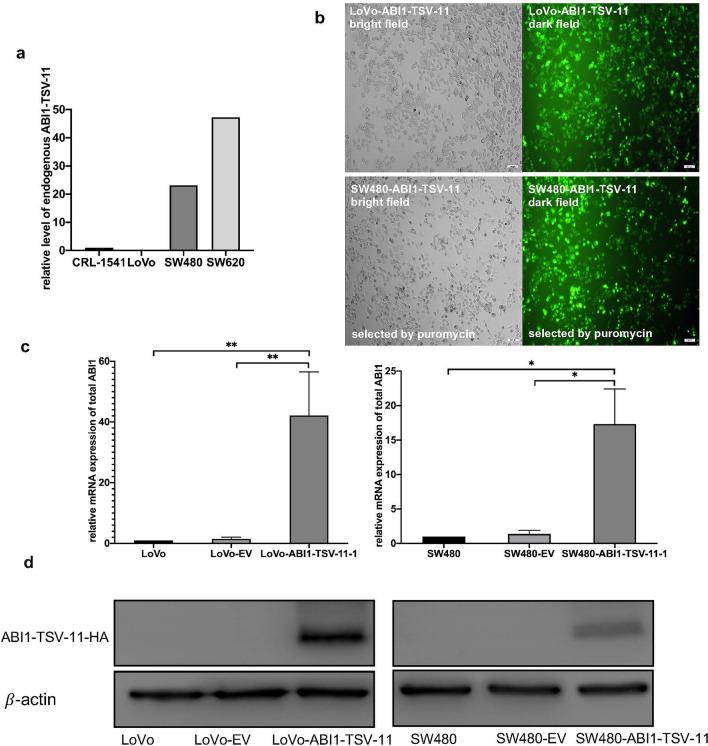
Abnormally expressed and/or phosphorylated Abelson interactor 1 (ABI1) participates in the metastasis and progression of colorectal cancer (CRC). ABI1 presents as at least 12 transcript variants (TSVs) by mRNA alternative splicing, but it is unknown which of them is involved in CRC metastasis and prognosis. Here, we firstly identified ABI1-TSV-11 as a key TSV affecting the metastasis and prognosis of left-sided colorectal cancer (LsCC) and its elevated expression is related to lymph node metastasis and shorter overall survival (OS) in LsCC by analyzing data from The Cancer Genome Atlas and TSVdb. Secondly, ABI1-TSV-11 overexpression promoted LoVo and SW480 cells adhesion and migration in vitro, and accelerated LoVo and SW480 cells lung metastasis in vivo. Finally, mechanism investigations revealed that ABI1-isoform-11 interacted with epidermal growth factor receptor pathway substrate 8 (ESP8) and regulated actin dynamics to affect LoVo and SW480 cells biological behaviors. Taken together, our data demonstrated that ABI1-TSV-11 plays an oncogenic role in LsCC, it is an independent risk factor of prognosis and may be a potential molecular marker and therapeutic target in LsCC.

摘要

异常表达和/或磷酸化的 Abelson 相互作用蛋白 1(ABI1)参与结直肠癌(CRC)的转移和进展。ABI1 通过 mRNA 选择性剪接呈现至少 12 种转录变体(TSV),但尚不清楚其中哪一种参与 CRC 转移和预后。在这里,我们首先通过分析来自癌症基因组图谱(The Cancer Genome Atlas,TCGA)和 TSVdb 的数据,确定 ABI1-TSV-11 是影响左侧结直肠癌(left-sided colorectal cancer,LsCC)转移和预后的关键 TSV,其高表达与 LsCC 的淋巴结转移和总生存期(overall survival,OS)缩短有关。其次,ABI1-TSV-11 的过表达促进了 LoVo 和 SW480 细胞的体外黏附和迁移,并在体内加速了 LoVo 和 SW480 细胞的肺转移。最后,机制研究表明,ABI1-异构体-11 与表皮生长因子受体途径底物 8(epidermal growth factor receptor pathway substrate 8,ESP8)相互作用,调节肌动蛋白动力学,从而影响 LoVo 和 SW480 细胞的生物学行为。总之,我们的数据表明 ABI1-TSV-11 在 LsCC 中发挥致癌作用,是预后的独立危险因素,可能是 LsCC 潜在的分子标志物和治疗靶点。

https://cdn.ncbi.nlm.nih.gov/pmc/blobs/0096/8144562/60e1e0ddcf1d/41598_2021_90220_Fig8_HTML.jpg
https://cdn.ncbi.nlm.nih.gov/pmc/blobs/0096/8144562/219ac0927bbc/41598_2021_90220_Fig1_HTML.jpg
https://cdn.ncbi.nlm.nih.gov/pmc/blobs/0096/8144562/8f05291975f6/41598_2021_90220_Fig2_HTML.jpg
https://cdn.ncbi.nlm.nih.gov/pmc/blobs/0096/8144562/a564f6327db5/41598_2021_90220_Fig3_HTML.jpg
https://cdn.ncbi.nlm.nih.gov/pmc/blobs/0096/8144562/d4f8d0b8a761/41598_2021_90220_Fig4_HTML.jpg
https://cdn.ncbi.nlm.nih.gov/pmc/blobs/0096/8144562/0af712d15940/41598_2021_90220_Fig5_HTML.jpg
https://cdn.ncbi.nlm.nih.gov/pmc/blobs/0096/8144562/11525d464200/41598_2021_90220_Fig6_HTML.jpg
https://cdn.ncbi.nlm.nih.gov/pmc/blobs/0096/8144562/298242a12fd8/41598_2021_90220_Fig7_HTML.jpg
https://cdn.ncbi.nlm.nih.gov/pmc/blobs/0096/8144562/60e1e0ddcf1d/41598_2021_90220_Fig8_HTML.jpg
https://cdn.ncbi.nlm.nih.gov/pmc/blobs/0096/8144562/219ac0927bbc/41598_2021_90220_Fig1_HTML.jpg
https://cdn.ncbi.nlm.nih.gov/pmc/blobs/0096/8144562/8f05291975f6/41598_2021_90220_Fig2_HTML.jpg
https://cdn.ncbi.nlm.nih.gov/pmc/blobs/0096/8144562/a564f6327db5/41598_2021_90220_Fig3_HTML.jpg
https://cdn.ncbi.nlm.nih.gov/pmc/blobs/0096/8144562/d4f8d0b8a761/41598_2021_90220_Fig4_HTML.jpg
https://cdn.ncbi.nlm.nih.gov/pmc/blobs/0096/8144562/0af712d15940/41598_2021_90220_Fig5_HTML.jpg
https://cdn.ncbi.nlm.nih.gov/pmc/blobs/0096/8144562/11525d464200/41598_2021_90220_Fig6_HTML.jpg
https://cdn.ncbi.nlm.nih.gov/pmc/blobs/0096/8144562/298242a12fd8/41598_2021_90220_Fig7_HTML.jpg
https://cdn.ncbi.nlm.nih.gov/pmc/blobs/0096/8144562/60e1e0ddcf1d/41598_2021_90220_Fig8_HTML.jpg

相似文献

1
The roles and prognostic significance of ABI1-TSV-11 expression in patients with left-sided colorectal cancer.ABI1-TSV-11 表达在左侧结直肠癌患者中的作用和预后意义。
Sci Rep. 2021 May 24;11(1):10734. doi: 10.1038/s41598-021-90220-8.
2
Establishment of quantitative nested-PCR of Abelson interactor 1 transcript variant-11.阿贝尔森相互作用蛋白1转录变体11定量巢式聚合酶链反应的建立。
Heliyon. 2022 Dec 7;8(12):e12119. doi: 10.1016/j.heliyon.2022.e12119. eCollection 2022 Dec.
3
Abelson interactor 1 splice isoform-L plays an anti-oncogenic role in colorectal carcinoma through interactions with WAVE2 and full-length Abelson interactor 1.阿贝尔森相互作用蛋白1剪接异构体-L通过与WAVE2和全长阿贝尔森相互作用蛋白1相互作用,在结直肠癌中发挥抑癌作用。
World J Gastroenterol. 2021 Apr 21;27(15):1595-1615. doi: 10.3748/wjg.v27.i15.1595.
4
Expression and Y435-phosphorylation of Abelson interactor 1 (Abi1) promotes tumour cell adhesion, extracellular matrix degradation and invasion by colorectal carcinoma cells.阿贝西隆相互作用蛋白1(Abi1)的表达及Y435磷酸化促进结肠癌细胞的肿瘤细胞黏附、细胞外基质降解及侵袭。
Mol Cancer. 2014 Jun 9;13:145. doi: 10.1186/1476-4598-13-145.
5
[Abelson interactor 1 (Abi1) in colorectal cancer. From synaptic plasticity to tumor cell migration].[结直肠癌中的阿贝尔森相互作用蛋白1(Abi1)。从突触可塑性到肿瘤细胞迁移]
Pathologe. 2013 Nov;34 Suppl 2:189-94. doi: 10.1007/s00292-013-1810-1.
6
Upregulation of Abelson interactor protein 1 predicts tumor progression and poor outcome in epithelial ovarian cancer.阿贝尔森相互作用蛋白1的上调预示上皮性卵巢癌的肿瘤进展和不良预后。
Hum Pathol. 2015 Sep;46(9):1331-40. doi: 10.1016/j.humpath.2015.05.015. Epub 2015 May 30.
7
Oncogenic function and prognostic significance of Abelson interactor 1 in hepatocellular carcinoma.Abelson 相互作用蛋白 1 在肝细胞癌中的致癌功能和预后意义。
Int J Oncol. 2017 May;50(5):1889-1898. doi: 10.3892/ijo.2017.3920. Epub 2017 Mar 20.
8
Pan-cancer transcriptomic data of ABI1 transcript variants and molecular constitutive elements identifies novel cancer metastatic and prognostic biomarkers.泛癌症 ABI1 转录变体和分子组成元件的转录组数据确定了新的癌症转移和预后生物标志物。
Cancer Biomark. 2024;39(1):49-62. doi: 10.3233/CBM-220348.
9
Expression of Abelson interactor 1 (Abi1) correlates with inflammation, KRAS mutation and adenomatous change during colonic carcinogenesis.Abi1 的表达与结直肠癌变过程中的炎症、KRAS 突变和腺瘤性改变相关。
PLoS One. 2012;7(7):e40671. doi: 10.1371/journal.pone.0040671. Epub 2012 Jul 10.
10
Abi1 gene silencing by short hairpin RNA impairs Bcr-Abl-induced cell adhesion and migration in vitro and leukemogenesis in vivo.短发夹RNA介导的Abi1基因沉默损害了Bcr-Abl诱导的体外细胞黏附和迁移以及体内白血病发生。
Carcinogenesis. 2008 Sep;29(9):1717-24. doi: 10.1093/carcin/bgn098. Epub 2008 May 2.

引用本文的文献

1
Does side matter? Deciphering mechanisms that underpin side-dependent pathogenesis and therapy response in colorectal cancer.部位重要吗?解读结直肠癌中支撑部位依赖性发病机制和治疗反应的机制。
Mol Cancer. 2025 May 2;24(1):130. doi: 10.1186/s12943-025-02327-5.
2
Adaptor protein Abelson interactor 1 in homeostasis and disease.衔接蛋白阿贝尔森相互作用蛋白1在体内平衡与疾病中的作用
Cell Commun Signal. 2024 Oct 1;22(1):468. doi: 10.1186/s12964-024-01738-z.
3
Comprehensive pan-cancer investigation: unraveling the oncogenic, prognostic, and immunological significance of Abelson interactor family member 3 gene in human malignancies.

本文引用的文献

1
CRISPR/CAS9-mediated knockout of Abi1 inhibits p185-induced leukemogenesis and signal transduction to ERK and PI3K/Akt pathways.CRISPR/CAS9 介导的 Abi1 基因敲除抑制 p185 诱导的白血病发生及信号转导至 ERK 和 PI3K/Akt 通路。
J Hematol Oncol. 2020 Apr 10;13(1):34. doi: 10.1186/s13045-020-00867-5.
2
Bulk and Single-Cell Next-Generation Sequencing: Individualizing Treatment for Colorectal Cancer.批量和单细胞下一代测序:个体化结直肠癌治疗
Cancers (Basel). 2019 Nov 18;11(11):1809. doi: 10.3390/cancers11111809.
3
Abi1 loss drives prostate tumorigenesis through activation of EMT and non-canonical WNT signaling.
全面的泛癌研究:揭示阿贝尔森相互作用蛋白家族成员3基因在人类恶性肿瘤中的致癌、预后及免疫意义
Front Mol Biosci. 2023 Oct 24;10:1277830. doi: 10.3389/fmolb.2023.1277830. eCollection 2023.
4
Pan-cancer transcriptomic data of ABI1 transcript variants and molecular constitutive elements identifies novel cancer metastatic and prognostic biomarkers.泛癌症 ABI1 转录变体和分子组成元件的转录组数据确定了新的癌症转移和预后生物标志物。
Cancer Biomark. 2024;39(1):49-62. doi: 10.3233/CBM-220348.
5
Establishment of quantitative nested-PCR of Abelson interactor 1 transcript variant-11.阿贝尔森相互作用蛋白1转录变体11定量巢式聚合酶链反应的建立。
Heliyon. 2022 Dec 7;8(12):e12119. doi: 10.1016/j.heliyon.2022.e12119. eCollection 2022 Dec.
Abi1 缺失通过 EMT 和非经典 WNT 信号通路的激活驱动前列腺肿瘤发生。
Cell Commun Signal. 2019 Sep 18;17(1):120. doi: 10.1186/s12964-019-0410-y.
4
Therapeutic Antisense Oligonucleotides Are Coming of Age.治疗性反义寡核苷酸渐趋成熟。
Annu Rev Med. 2019 Jan 27;70:307-321. doi: 10.1146/annurev-med-041217-010829.
5
Global cancer statistics 2018: GLOBOCAN estimates of incidence and mortality worldwide for 36 cancers in 185 countries.全球癌症统计数据 2018:GLOBOCAN 对全球 185 个国家/地区 36 种癌症的发病率和死亡率的估计。
CA Cancer J Clin. 2018 Nov;68(6):394-424. doi: 10.3322/caac.21492. Epub 2018 Sep 12.
6
SpliceRCA: Single-Cell Analysis of mRNA Splicing Variants.SpliceRCA:mRNA剪接变体的单细胞分析
ACS Cent Sci. 2018 Jun 27;4(6):680-687. doi: 10.1021/acscentsci.8b00081. Epub 2018 May 30.
7
TSVdb: a web-tool for TCGA splicing variants analysis.TSVdb:一个用于 TCGA 剪接变异分析的网络工具。
BMC Genomics. 2018 May 29;19(1):405. doi: 10.1186/s12864-018-4775-x.
8
MiR-181a/b induce the growth, invasion, and metastasis of neuroblastoma cells through targeting ABI1.miR-181a/b 通过靶向 ABI1 诱导神经母细胞瘤细胞的生长、侵袭和转移。
Mol Carcinog. 2018 Sep;57(9):1237-1250. doi: 10.1002/mc.22839. Epub 2018 Jun 16.
9
Understanding the role of primary tumour localisation in colorectal cancer treatment and outcomes.了解原发性肿瘤定位在结直肠癌治疗及预后中的作用。
Eur J Cancer. 2017 Oct;84:69-80. doi: 10.1016/j.ejca.2017.07.016. Epub 2017 Aug 5.
10
Oncogenic function and prognostic significance of Abelson interactor 1 in hepatocellular carcinoma.Abelson 相互作用蛋白 1 在肝细胞癌中的致癌功能和预后意义。
Int J Oncol. 2017 May;50(5):1889-1898. doi: 10.3892/ijo.2017.3920. Epub 2017 Mar 20.