• 文献检索
  • 文档翻译
  • 深度研究
  • 学术资讯
  • Suppr Zotero 插件Zotero 插件
  • 邀请有礼
  • 套餐&价格
  • 历史记录
应用&插件
Suppr Zotero 插件Zotero 插件浏览器插件Mac 客户端Windows 客户端微信小程序
定价
高级版会员购买积分包购买API积分包
服务
文献检索文档翻译深度研究API 文档MCP 服务
关于我们
关于 Suppr公司介绍联系我们用户协议隐私条款
关注我们

Suppr 超能文献

核心技术专利:CN118964589B侵权必究
粤ICP备2023148730 号-1Suppr @ 2026

文献检索

告别复杂PubMed语法,用中文像聊天一样搜索,搜遍4000万医学文献。AI智能推荐,让科研检索更轻松。

立即免费搜索

文件翻译

保留排版,准确专业,支持PDF/Word/PPT等文件格式,支持 12+语言互译。

免费翻译文档

深度研究

AI帮你快速写综述,25分钟生成高质量综述,智能提取关键信息,辅助科研写作。

立即免费体验

预测代谢性脂肪性肝炎的列线图:NAMPT、RALGDS、GADD45B、FOSL2、RTP3和RASD1的组合

A nomogram for predicting metabolic steatohepatitis: The combination of NAMPT, RALGDS, GADD45B, FOSL2, RTP3, and RASD1.

作者信息

Liao Shenling, He He, Zeng Yuping, Yang Lidan, Liu Zhi, An Zhenmei, Zhang Mei

机构信息

Department of Laboratory Medicine, West China Hospital, Sichuan University, Chengdu 610041, Sichuan, China.

Department of Endocrinology and Metabolism, West China Hospital, Sichuan University, Chengdu, China.

出版信息

Open Med (Wars). 2021 May 17;16(1):773-785. doi: 10.1515/med-2021-0286. eCollection 2021.

DOI:10.1515/med-2021-0286
PMID:34041361
原文链接:https://pmc.ncbi.nlm.nih.gov/articles/PMC8130015/
Abstract

OBJECTIVE

To identify differentially expressed and clinically significant mRNAs and construct a potential prediction model for metabolic steatohepatitis (MASH).

METHOD

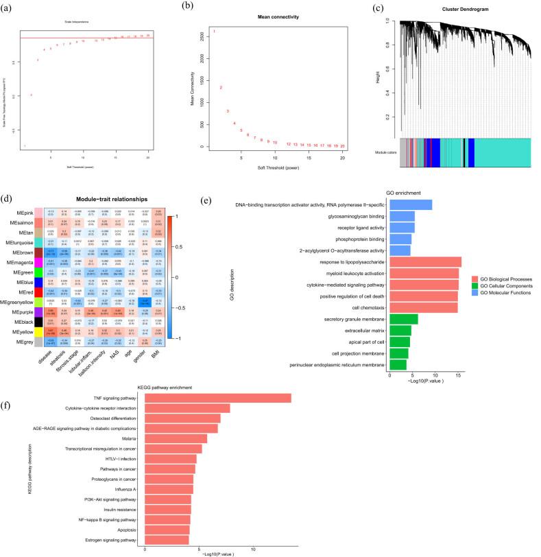
We downloaded four microarray datasets, GSE89632, GSE24807, GSE63067, and GSE48452, from the Gene Expression Omnibus database. The differentially expressed genes (DEGs) analysis and weighted gene co-expression network analysis were performed to screen significant genes. Finally, we constructed a nomogram of six hub genes in predicting MASH and assessed it through receiver operating characteristic (ROC) curve, calibration plot, and decision curve analysis (DCA). In addition, qRT-PCR was used for relative quantitative detection of RNA in QSG-7011 cells to further verify the expression of the selected mRNA in fatty liver cells.

RESULTS

Based on common DEGs and brown and yellow modules, seven hub genes were identified, which were NAMPT, PHLDA1, RALGDS, GADD45B, FOSL2, RTP3, and RASD1. After logistic regression analysis, six hub genes were used to establish the nomogram, which were NAMPT, RALGDS, GADD45B, FOSL2, RTP3, and RASD1. The area under the ROC of the nomogram was 0.897. The DCA showed that when the threshold probability of MASH was 0-0.8, the prediction model was valuable to GSE48452. In QSG-7011 fatty liver model cells, the relative expression levels of NAMPT, GADD45B, FOSL2, RTP3, RASD1 and RALGDS were lower than the control group.

CONCLUSION

We identified seven hub genes NAMPT, PHLDA1, RALGDS, GADD45B, FOSL2, RTP3, and RASD1. The nomogram showed good performance in the prediction of MASH and it had clinical utility in distinguishing MASH from simple steatosis.

摘要

目的

鉴定差异表达且具有临床意义的mRNA,并构建代谢性脂肪性肝炎(MASH)的潜在预测模型。

方法

我们从基因表达综合数据库下载了四个微阵列数据集,即GSE89632、GSE24807、GSE63067和GSE48452。进行差异表达基因(DEG)分析和加权基因共表达网络分析以筛选重要基因。最后,我们构建了一个由六个枢纽基因组成的预测MASH的列线图,并通过受试者工作特征(ROC)曲线、校准图和决策曲线分析(DCA)对其进行评估。此外,使用qRT-PCR对QSG-7011细胞中的RNA进行相对定量检测,以进一步验证所选mRNA在脂肪肝细胞中的表达。

结果

基于共同的DEG以及棕色和黄色模块,鉴定出七个枢纽基因,分别为NAMPT、PHLDA1、RALGDS、GADD45B、FOSL2、RTP3和RASD1。经过逻辑回归分析后,使用六个枢纽基因建立列线图,分别为NAMPT、RALGDS GADD45B、FOSL2、RTP3和RASD1。列线图的ROC曲线下面积为0.897。DCA显示,当MASH的阈值概率为0-0.8时,预测模型对GSE48452有价值。在QSG-7011脂肪肝模型细胞中,NAMPT、GADD45B、FOSL2、RTP3、RASD1和RALGDS的相对表达水平低于对照组。

结论

我们鉴定出七个枢纽基因NAMPT、PHLDA1、RALGDS、GADD45B、FOSL2、RTP3和RASD1。该列线图在预测MASH方面表现良好,在区分MASH与单纯性脂肪变性方面具有临床实用性。

https://cdn.ncbi.nlm.nih.gov/pmc/blobs/60e5/8130015/ff9dfaef33c2/j_med-2021-0286-fig006.jpg
https://cdn.ncbi.nlm.nih.gov/pmc/blobs/60e5/8130015/0df9b9833cc2/j_med-2021-0286-fig001.jpg
https://cdn.ncbi.nlm.nih.gov/pmc/blobs/60e5/8130015/6f8a825f12a8/j_med-2021-0286-fig002.jpg
https://cdn.ncbi.nlm.nih.gov/pmc/blobs/60e5/8130015/28071a9f5cbb/j_med-2021-0286-fig003.jpg
https://cdn.ncbi.nlm.nih.gov/pmc/blobs/60e5/8130015/bd84bd3f1a83/j_med-2021-0286-fig004.jpg
https://cdn.ncbi.nlm.nih.gov/pmc/blobs/60e5/8130015/6c60b397afef/j_med-2021-0286-fig005.jpg
https://cdn.ncbi.nlm.nih.gov/pmc/blobs/60e5/8130015/ff9dfaef33c2/j_med-2021-0286-fig006.jpg
https://cdn.ncbi.nlm.nih.gov/pmc/blobs/60e5/8130015/0df9b9833cc2/j_med-2021-0286-fig001.jpg
https://cdn.ncbi.nlm.nih.gov/pmc/blobs/60e5/8130015/6f8a825f12a8/j_med-2021-0286-fig002.jpg
https://cdn.ncbi.nlm.nih.gov/pmc/blobs/60e5/8130015/28071a9f5cbb/j_med-2021-0286-fig003.jpg
https://cdn.ncbi.nlm.nih.gov/pmc/blobs/60e5/8130015/bd84bd3f1a83/j_med-2021-0286-fig004.jpg
https://cdn.ncbi.nlm.nih.gov/pmc/blobs/60e5/8130015/6c60b397afef/j_med-2021-0286-fig005.jpg
https://cdn.ncbi.nlm.nih.gov/pmc/blobs/60e5/8130015/ff9dfaef33c2/j_med-2021-0286-fig006.jpg

相似文献

1
A nomogram for predicting metabolic steatohepatitis: The combination of NAMPT, RALGDS, GADD45B, FOSL2, RTP3, and RASD1.预测代谢性脂肪性肝炎的列线图:NAMPT、RALGDS、GADD45B、FOSL2、RTP3和RASD1的组合
Open Med (Wars). 2021 May 17;16(1):773-785. doi: 10.1515/med-2021-0286. eCollection 2021.
2
[Analysis of hub genes and molecular mechanisms in non-alcoholic steatohepatitis based on the gene expression omnibus database].基于基因表达综合数据库的非酒精性脂肪性肝炎中枢纽基因及分子机制分析
Zhonghua Yi Xue Za Zhi. 2021 Nov 2;101(40):3317-3322. doi: 10.3760/cma.j.cn112137-20210416-00913.
3
Global transcriptome analysis to identify critical genes involved in the pathology of osteoarthritis.通过全转录组分析鉴定骨关节炎病理过程中的关键基因。
Bone Joint Res. 2018 May 5;7(4):298-307. doi: 10.1302/2046-3758.74.BJR-2017-0245.R1. eCollection 2018 Apr.
4
Construction of a novel mRNA-signature prediction model for prognosis of bladder cancer based on a statistical analysis.基于统计分析构建新型膀胱癌 mRNA 特征预测预后模型。
BMC Cancer. 2021 Jul 27;21(1):858. doi: 10.1186/s12885-021-08611-z.
5
Identification of Mitophagy-Associated Genes for the Prediction of Metabolic Dysfunction-Associated Steatohepatitis Based on Interpretable Machine Learning Models.基于可解释机器学习模型识别与线粒体自噬相关的基因以预测代谢功能障碍相关脂肪性肝炎
J Inflamm Res. 2024 May 3;17:2711-2730. doi: 10.2147/JIR.S450471. eCollection 2024.
6
Integrated Multichip Analysis Identifies Potential Key Genes in the Pathogenesis of Nonalcoholic Steatohepatitis.整合多芯片分析鉴定非酒精性脂肪性肝炎发病机制中的潜在关键基因。
Front Endocrinol (Lausanne). 2020 Nov 26;11:601745. doi: 10.3389/fendo.2020.601745. eCollection 2020.
7
Identification of a Twelve-Gene Signature and Establishment of a Prognostic Nomogram Predicting Overall Survival for Medulloblastoma.髓母细胞瘤十二基因特征的鉴定及预测总生存期的预后列线图的建立
Front Genet. 2020 Sep 3;11:563882. doi: 10.3389/fgene.2020.563882. eCollection 2020.
8
Comprehensive Analysis of NAFLD and the Therapeutic Target Identified.非酒精性脂肪性肝病的综合分析及确定的治疗靶点
Front Cell Dev Biol. 2021 Sep 20;9:704704. doi: 10.3389/fcell.2021.704704. eCollection 2021.
9
Bioinformatics Analysis Explores Potential Hub Genes in Nonalcoholic Fatty Liver Disease.生物信息学分析探索非酒精性脂肪性肝病中的潜在枢纽基因。
Front Genet. 2021 Oct 29;12:772487. doi: 10.3389/fgene.2021.772487. eCollection 2021.
10
Identification of a Four-Gene Signature With Prognostic Significance in Endometrial Cancer Using Weighted-Gene Correlation Network Analysis.利用加权基因共表达网络分析鉴定具有子宫内膜癌预后意义的四基因特征
Front Genet. 2021 Sep 20;12:678780. doi: 10.3389/fgene.2021.678780. eCollection 2021.

引用本文的文献

1
Sexually Dimorphic Effects of CYP2B6 in the Development of Fasting-Mediated Steatosis in Mice: Role of the Oxylipin Products 9-HODE and 9-HOTrE.CYP2B6在小鼠禁食介导的脂肪变性发展中的性别二态性效应:氧化脂质产物9-羟基十八碳二烯酸(9-HODE)和9-羟基十八碳三烯酸(9-HOTrE)的作用
Biomedicines. 2025 Jan 25;13(2):295. doi: 10.3390/biomedicines13020295.
2
Contradictory Role of Gadd45β in Liver Diseases.Gadd45β在肝脏疾病中的矛盾作用。
J Cell Mol Med. 2024 Dec;28(23):e70267. doi: 10.1111/jcmm.70267.
3
FOSL2 deficiency delays nonalcoholic steatohepatitis progression by regulating LY6D-mediated NLRP3 activation.

本文引用的文献

1
Non-invasive diagnosis: non-alcoholic fatty liver disease and alcoholic liver disease.非侵入性诊断:非酒精性脂肪性肝病和酒精性肝病。
Transl Gastroenterol Hepatol. 2020 Apr 5;5:31. doi: 10.21037/tgh.2019.11.14. eCollection 2020.
2
Current Status in Testing for Nonalcoholic Fatty Liver Disease (NAFLD) and Nonalcoholic Steatohepatitis (NASH).非酒精性脂肪性肝病 (NAFLD) 和非酒精性脂肪性肝炎 (NASH) 的检测现状。
Cells. 2019 Aug 7;8(8):845. doi: 10.3390/cells8080845.
3
Serum coding and non-coding RNAs as biomarkers of NAFLD and fibrosis severity.
FOSL2 缺乏通过调节 LY6D 介导的 NLRP3 激活来延缓非酒精性脂肪性肝炎的进展。
Hum Cell. 2022 Nov;35(6):1752-1765. doi: 10.1007/s13577-022-00760-y. Epub 2022 Aug 5.
4
Hepatocyte-specific perturbation of NAD biosynthetic pathways in mice induces reversible nonalcoholic steatohepatitis-like phenotypes.在小鼠中特异性干扰 NAD 生物合成途径可诱导可逆的非酒精性脂肪性肝炎样表型。
J Biol Chem. 2021 Dec;297(6):101388. doi: 10.1016/j.jbc.2021.101388. Epub 2021 Nov 8.
血清编码和非编码 RNA 作为非酒精性脂肪性肝病和纤维化严重程度的生物标志物。
Liver Int. 2019 Sep;39(9):1742-1754. doi: 10.1111/liv.14167. Epub 2019 Jun 26.
4
Metascape provides a biologist-oriented resource for the analysis of systems-level datasets.Metascape 为系统水平数据集的分析提供了面向生物学家的资源。
Nat Commun. 2019 Apr 3;10(1):1523. doi: 10.1038/s41467-019-09234-6.
5
The identification of gene signature and critical pathway associated with childhood-onset type 2 diabetes.与儿童期2型糖尿病相关的基因特征和关键通路的鉴定。
PeerJ. 2019 Feb 6;7:e6343. doi: 10.7717/peerj.6343. eCollection 2019.
6
Transcriptome analysis reveals the mechanism of the effect of flower tea Coreopsis tinctoria on hepatic insulin resistance.转录组分析揭示了花茶金鸡菊对肝脏胰岛素抵抗的作用机制。
Food Funct. 2018 Nov 14;9(11):5607-5620. doi: 10.1039/c8fo00965a.
7
Loss of Gadd45b accelerates BCR-ABL-driven CML.Gadd45b缺失会加速BCR-ABL驱动的慢性粒细胞白血病。
Oncotarget. 2018 Sep 7;9(70):33360-33367. doi: 10.18632/oncotarget.26076.
8
PHLDA1, another PHLDA family protein that inhibits Akt.PHLDA1,另一种 PHLDA 家族蛋白,能抑制 Akt。
Cancer Sci. 2018 Nov;109(11):3532-3542. doi: 10.1111/cas.13796. Epub 2018 Oct 13.
9
GADD45B as a Prognostic and Predictive Biomarker in Stage II Colorectal Cancer.GADD45B作为II期结直肠癌的预后和预测生物标志物
Genes (Basel). 2018 Jul 19;9(7):361. doi: 10.3390/genes9070361.
10
Long noncoding RNA lncARSR promotes hepatic lipogenesis via Akt/SREBP-1c pathway and contributes to the pathogenesis of nonalcoholic steatohepatitis.长链非编码RNA lncARSR通过Akt/SREBP-1c信号通路促进肝脏脂肪生成,并参与非酒精性脂肪性肝炎的发病机制。
Biochem Biophys Res Commun. 2018 Apr 30;499(1):66-70. doi: 10.1016/j.bbrc.2018.03.127. Epub 2018 Mar 20.