Center for Medical Research and Innovation of Pudong Hospital, Fudan University, and the Shanghai Key Laboratory of Medical Epigenetics, the International Co-laboratory of Medical Epigenetics and Metabolism, Ministry of Science and Technology, Institutes of Biomedical Sciences, Fudan University, Shanghai 200032, China.
Shanghai Key Laboratory of Medical Epigenetics, International Co-laboratory of Medical Epigenetics and Metabolism, Ministry of Science and Technology, Institutes of Biomedical Sciences, Fudan University, Shanghai 200032, China.
EBioMedicine. 2021 Jun;68:103399. doi: 10.1016/j.ebiom.2021.103399. Epub 2021 May 24.
Disruption of DNA methylation (DNAm) is one of the key signatures of cancer, however, detailed mechanisms that alter the DNA methylome in cancer remain to be elucidated.
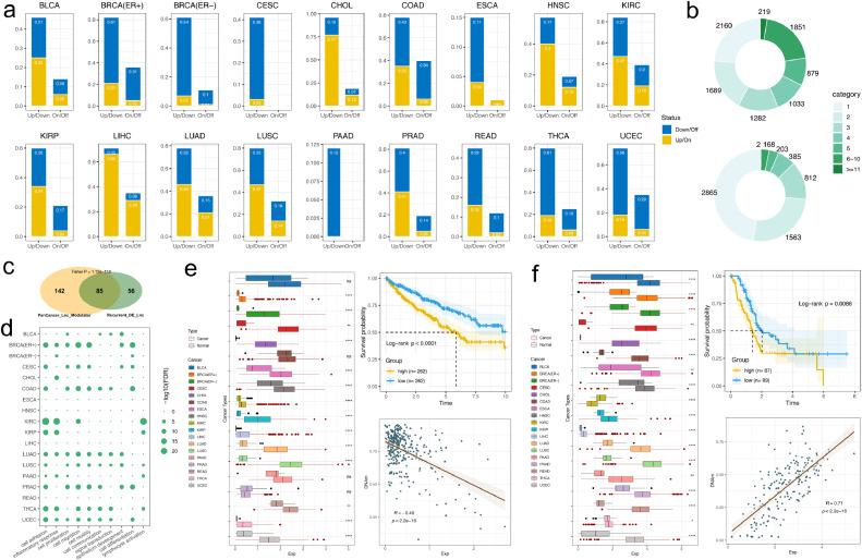
Here we present a novel integrative analysis framework, called MeLncTRN (Methylation mediated LncRNA Transcriptional Regulatory Network), that integrates genome-wide transcriptome, DNA methylome and copy number variation profiles, to systematically identify the epigenetically-driven lncRNA-gene regulation circuits across 18 cancer types.
We show that a significant fraction of the aberrant DNAm and gene expression landscape in cancer is associated with long noncoding RNAs (lncRNAs). We reveal distinct types of regulation between lncRNA modulators and target genes that are operative in either only specific cancers or across cancers. Functional studies identified a common theme of cancer hallmarks that lncRNA modulators may participate in. The coupled lncRNA gene interactions via DNAm also serve as markers for classifications of cancer subtypes with different prognoses.
Our study reveals a vital layer of DNAm and associated expression regulation for many cancer-related genes and we also provide a valuable database resource for interrogating epigenetically mediated lncRNA-gene interactions in cancer.
National Natural Science Foundation of China [91959106, 31871255].
DNA 甲基化(DNAm)的破坏是癌症的关键特征之一,然而,改变癌症中 DNA 甲基组的详细机制仍有待阐明。
在这里,我们提出了一种称为 MeLncTRN(甲基化介导的 lncRNA 转录调控网络)的新型综合分析框架,该框架整合了全基因组转录组、DNA 甲基组和拷贝数变异谱,以系统地识别 18 种癌症类型中受表观遗传驱动的 lncRNA-基因调控回路。
我们表明,癌症中异常的 DNAm 和基因表达图谱的很大一部分与长非编码 RNA(lncRNA)有关。我们揭示了 lncRNA 调节剂和靶基因之间存在不同类型的调节,这些调节仅在特定癌症或跨癌症中起作用。功能研究确定了 lncRNA 调节剂可能参与的癌症标志的共同主题。通过 DNAm 耦合的 lncRNA 基因相互作用也可作为具有不同预后的癌症亚型分类的标志物。
我们的研究揭示了许多与癌症相关的基因的 DNAm 和相关表达调控的重要层,我们还提供了一个有价值的数据库资源,用于研究癌症中受表观遗传调控的 lncRNA-基因相互作用。
国家自然科学基金[91959106、31871255]。