Park Jee Soo, Lee Myung Eun, Jang Won Sik, Rha Koon Ho, Lee Seung Hwan, Lee Jongsoo, Ham Won Sik
Department of Urology and Urological Science Institute, Yonsei University College of Medicine, Seoul 03722, Korea.
Department of Urology, Sorokdo National Hospital, Goheung 59562, Korea.
Cancers (Basel). 2021 May 24;13(11):2574. doi: 10.3390/cancers13112574.
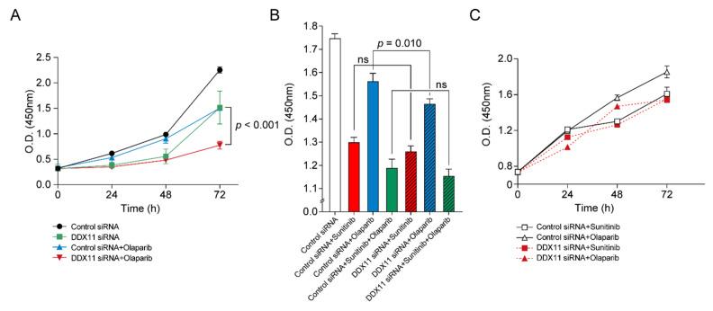
Genes associated with the DEAD-box helicase are significant biomarkers of aggressive renal cell carcinoma (RCC), but their molecular function is poorly understood. We analyzed the molecular pathways through which DDX11 is involved in RCC cell survival and poly (ADP-ribose) polymerase (PARP) inhibitor sensitivity. Immunohistochemistry and immunoblotting determined DDX11 expression in normal kidney tissues, benign renal tumors, and RCC tissues and cell lines. Quantitative polymerase chain reaction validated the downregulation of DDX11 in response to transfection with -specific small interfering RNA. Proliferation analysis and apoptosis assays were performed to determine the impact of knockdown on RCC cells, and the relevant effects of sunitinib, olaparib, and sunitinib plus olaparib were evaluated. DDX11 was upregulated in high-grade, advanced RCC compared to low-grade, localized RCC, and DDX11 was not expressed in normal kidney tissues or benign renal tumors. knockdown resulted in the inhibition of RCC cell proliferation, segregation defects, and rapid apoptosis. -deficient RCC cells exhibited significantly increased sensitivity to olaparib compared to sunitinib alone or sunitinib plus olaparib combination treatments. Moreover, could determine PARP inhibitor sensitivity in RCC. could serve as a novel therapeutic biomarker for RCC patients who are refractory to conventional targeted therapies and immunotherapies.
与DEAD盒解旋酶相关的基因是侵袭性肾细胞癌(RCC)的重要生物标志物,但其分子功能尚不清楚。我们分析了DDX11参与RCC细胞存活和聚(ADP - 核糖)聚合酶(PARP)抑制剂敏感性的分子途径。免疫组织化学和免疫印迹法测定了正常肾组织、良性肾肿瘤、RCC组织和细胞系中DDX11的表达。定量聚合酶链反应验证了用特异性小干扰RNA转染后DDX11的下调。进行增殖分析和凋亡检测以确定敲低对RCC细胞的影响,并评估舒尼替尼、奥拉帕尼以及舒尼替尼加奥拉帕尼的相关作用。与低级别、局限性RCC相比,高级别、晚期RCC中DDX11上调,且正常肾组织或良性肾肿瘤中不表达DDX11。敲低导致RCC细胞增殖受到抑制、出现分离缺陷并快速凋亡。与单独使用舒尼替尼或舒尼替尼加奥拉帕尼联合治疗相比,缺乏DDX11的RCC细胞对奥拉帕尼表现出显著更高的敏感性。此外,DDX11可决定RCC对PARP抑制剂的敏感性。DDX11可作为对传统靶向治疗和免疫治疗难治的RCC患者的一种新型治疗生物标志物。