First Department of Propaedeutic Internal Medicine and Joint Rheumatology Program, National and Kapodistrian University of Athens Medical School, Athens, Greece.
First Department of Propaedeutic Internal Medicine and Joint Rheumatology Program, National and Kapodistrian University of Athens Medical School, Athens, Greece.
Clin Immunol. 2021 Aug;229:108765. doi: 10.1016/j.clim.2021.108765. Epub 2021 Jun 2.
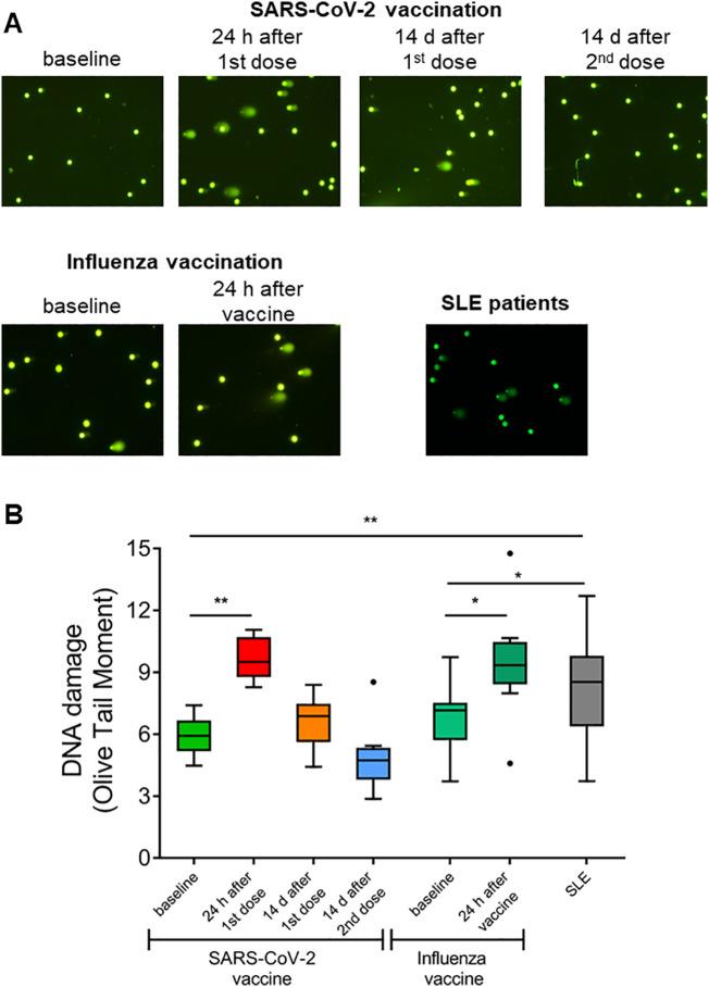
Whether and how an acute immune challenge may affect DNA Damage Response (DDR) is unknown. By studying vaccinations against Influenza and SARS-CoV-2 (mRNA-based) we found acute increases of type-I interferon-inducible gene expression, oxidative stress and DNA damage accumulation in blood mononuclear cells of 9 healthy controls, coupled with effective anti-SARS-CoV-2 neutralizing antibody production in all. Increased DNA damage after SARS-CoV-2 vaccine, partly due to increased oxidative stress, was transient, whereas the inherent DNA repair capacity was found intact. In contrast, in 26 patients with Systemic Lupus Erythematosus, who served as controls in the context of chronic immune activation, we validated increased DNA damage accumulation, increased type-I interferon-inducible gene expression and induction of oxidative stress, however aberrant DDR was associated with deficiencies in nucleotide excision repair pathways. These results indicate that acute immune challenge can indeed activate DDR pathways, whereas, contrary to chronic immune challenge, successful repair of DNA lesions occurs.
目前尚不清楚急性免疫挑战是否以及如何影响 DNA 损伤反应 (DDR)。通过研究针对流感和 SARS-CoV-2(基于 mRNA)的疫苗接种,我们发现 9 名健康对照者的血液单核细胞中出现了 I 型干扰素诱导基因表达、氧化应激和 DNA 损伤积累的急性增加,同时所有对照者均产生了有效的抗 SARS-CoV-2 中和抗体。SARS-CoV-2 疫苗接种后 DNA 损伤增加部分归因于氧化应激增加,是短暂的,而固有 DNA 修复能力被发现完整无损。相比之下,在 26 名系统性红斑狼疮患者(在慢性免疫激活的背景下作为对照)中,我们验证了 DNA 损伤积累增加、I 型干扰素诱导基因表达增加和氧化应激诱导,然而异常的 DDR 与核苷酸切除修复途径的缺陷相关。这些结果表明,急性免疫挑战确实可以激活 DDR 途径,而与慢性免疫挑战相反,DNA 损伤的成功修复发生了。