Suppr超能文献

效应蛋白EspF可能通过与SMC1相互作用诱导宿主DNA损伤。

An Effector Protein EspF May Induce Host DNA Damage via Interaction With SMC1.

作者信息

Fu Muqing, Liang Song, Wu Jiali, Hua Ying, Chen Hanzong, Zhang Zhikai, Liu Jinyue, Li Xiaoxia, Zhang Bao, Zhao Wei, Wan Chengsong

机构信息

Department of Microbiology, School of Public Health, Southern Medical University, Guangzhou, China.

Key Laboratory of Tropical Disease Research of Guangdong Province, Guangzhou, China.

出版信息

Front Microbiol. 2021 May 26;12:682064. doi: 10.3389/fmicb.2021.682064. eCollection 2021.

Abstract

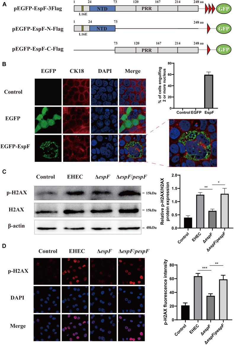
Enterohemorrhagic (EHEC) O157: H7 is an important foodborne pathogen that causes human diarrhea, hemorrhagic colitis, and hemolytic uremic syndrome. EspF is one of the most important effector proteins injected by the Type III Secretion System. It can target mitochondria and nucleoli, stimulate host cells to produce ROS, and promote host cell apoptosis. However, the mechanism of the host-pathogen interaction leading to host oxidative stress and cell cytotoxic effects such as DNA damage remains to be elucidated. Here, we used Cell Counting Kit-8 (CCK-8) assays and 8-oxo-7,8-dihydro-2'-deoxyguanosine (8-OHdG) ELISA to study cell viability and DNA oxidative damage level after exposure to EspF. Western blot and immunofluorescence were also used to determine the level of the DNA damage target protein p-H2AX and cell morphology changes after EspF infection. Moreover, we verified the toxicity in intestinal epithelial cells mediated by EspF infection . In addition, we screened the host proteins that interact with EspF using CoIP-MS. We found that EspF may more depend on its C-terminus to interact with SMC1, and EspF could activate SMC1 phosphorylation and migrate it to the cytoplasm. In summary, this study revealed that EspF might mediate host cell DNA damage and found a new interaction between EspF and the DNA damage repair protein SMC1. Thus, EspF may mediate DNA damage by regulating the subcellular localization and phosphorylation of SMC1.

摘要

肠出血性大肠杆菌(EHEC)O157:H7是一种重要的食源性病原体,可导致人类腹泻、出血性结肠炎和溶血尿毒综合征。EspF是III型分泌系统注入的最重要的效应蛋白之一。它可以靶向线粒体和核仁,刺激宿主细胞产生活性氧,并促进宿主细胞凋亡。然而,导致宿主氧化应激和细胞毒性作用(如DNA损伤)的宿主-病原体相互作用机制仍有待阐明。在此,我们使用细胞计数试剂盒-8(CCK-8)检测和8-氧代-7,8-二氢-2'-脱氧鸟苷(8-OHdG)酶联免疫吸附测定法研究暴露于EspF后细胞活力和DNA氧化损伤水平。还使用蛋白质免疫印迹法和免疫荧光法测定EspF感染后DNA损伤靶蛋白p-H2AX的水平和细胞形态变化。此外,我们验证了EspF感染介导的肠道上皮细胞毒性。另外,我们使用免疫共沉淀-质谱法筛选了与EspF相互作用的宿主蛋白。我们发现EspF可能更多地依赖其C末端与SMC1相互作用,并且EspF可以激活SMC1磷酸化并使其迁移到细胞质中。总之,本研究揭示了EspF可能介导宿主细胞DNA损伤,并发现了EspF与DNA损伤修复蛋白SMC1之间的新相互作用。因此,EspF可能通过调节SMC1的亚细胞定位和磷酸化来介导DNA损伤。

https://cdn.ncbi.nlm.nih.gov/pmc/blobs/518d/8188558/4e44599d8790/fmicb-12-682064-g001.jpg

文献AI研究员

20分钟写一篇综述,助力文献阅读效率提升50倍。

立即体验

用中文搜PubMed

大模型驱动的PubMed中文搜索引擎

马上搜索

文档翻译

学术文献翻译模型,支持多种主流文档格式。

立即体验