Suppr超能文献

锈菌的高级分类及属的注释

A higher-rank classification for rust fungi, with notes on genera.

作者信息

Aime M C, McTaggart A R

机构信息

Department of Botany and Plant Pathology, Purdue University, West Lafayette, IN 47907, USA.

Queensland Alliance for Agriculture and Food Innovation, The University of Queensland, Brisbane 4001, Australia.

出版信息

Fungal Syst Evol. 2021 Jun;7:21-47. doi: 10.3114/fuse.2021.07.02. Epub 2020 Nov 13.

Abstract

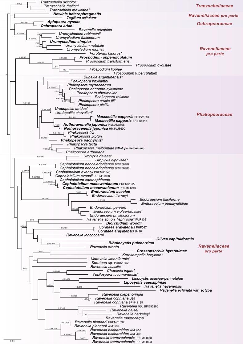
The rust fungi () with 7000+ species comprise one of the largest orders of , and one for which taxonomy at all ranks remains problematic. Here we provide a taxonomic framework, based on 16 years of sampling that includes . 80 % of accepted genera including type species wherever possible, and three DNA loci used to resolve the deeper nodes of the rust fungus tree of life. are comprised of seven suborders - , , , ., and - and 18 families - ., , , ., & ., , , , , , ., & ., , & ., and . The new genera (for and ) (for ), (for ), and (for and ) are proposed. Twenty-one new combinations and one new name are introduced for: , , , and Higher ranks are newly defined with consideration of morphology, host range and life cycle. Finally, we discuss the evolutionary and diversification trends within . Aime MC, McTaggart AR (2020). A higher-rank classification for rust fungi, with notes on genera. 21-47. doi: 10.3114/fuse.2021.07.02.

摘要

锈菌(超过7000种)是担子菌纲中最大的目之一,其各级分类学问题仍然存在。在此,我们基于16年的采样提供了一个分类框架,采样涵盖了80%已接受的属(尽可能包括模式种),并使用三个DNA位点来解析锈菌生命树的深层节点。锈菌纲由七个亚目——柄锈菌亚目、鞘锈菌亚目、栅锈菌亚目、胶锈菌亚目、柱锈菌亚目、多胞锈菌亚目和层锈菌亚目——以及18个科——鞘锈菌科、栅锈菌科、胶锈菌科、柱锈菌科、多胞锈菌科、层锈菌科、半知锈菌科、短段锈菌科、栅黑粉菌科、无柄锈菌科、多胞黑粉菌科、柄锈菌科、单胞锈菌科、双胞锈菌科、疣双胞锈菌科、叶锈菌科和膨痂锈菌科组成。提出了新属——“Australium”(用于“Australopycnia”和“Australidium”)、“Eucryptospora”(用于“Cryptosporiopsis”)、“Phaeokuehneola”(用于“Kuehneola”)和“Protopuccinia”(用于“Pucciniostele”和“Pucciniopsis”)。为以下属引入了21个新组合和1个新名称:“Cronartium”、“Melampsora”、“Puccinia”、“Uromyces”和“Zymoseptoria”。考虑到形态学、寄主范围和生活史,重新定义了高级分类阶元。最后,我们讨论了锈菌纲内的进化和多样化趋势。艾梅·M·C、麦塔格特·A·R(2020年)。锈菌的高级分类,兼论属的注释。《真菌系统与进化前沿》21 - 47页。doi:10.3114/fuse.2021.07.02 。

https://cdn.ncbi.nlm.nih.gov/pmc/blobs/f835/8165960/8e21a0a04a30/fuse-2021-7-2-g001.jpg

文献AI研究员

20分钟写一篇综述,助力文献阅读效率提升50倍。

立即体验

用中文搜PubMed

大模型驱动的PubMed中文搜索引擎

马上搜索

文档翻译

学术文献翻译模型,支持多种主流文档格式。

立即体验