Suppr超能文献

绘制疟原虫 M1 和 M17 氨肽酶的底物特异性图谱。

Mapping the substrate specificity of the Plasmodium M1 and M17 aminopeptidases.

机构信息

Biomedicine Discovery Institute and Department of Microbiology, Monash University, Clayton 3800, Australia.

Department of Chemical Biology and Bioimaging, Wroclaw University of Science and Technology, Wyb. Wyspianskiego 27, 50-370 Wroclaw, Poland.

出版信息

Biochem J. 2021 Jul 16;478(13):2697-2713. doi: 10.1042/BCJ20210172.

Abstract

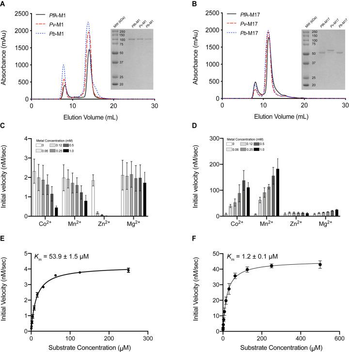
During malarial infection, Plasmodium parasites digest human hemoglobin to obtain free amino acids for protein production and maintenance of osmotic pressure. The Plasmodium M1 and M17 aminopeptidases are both postulated to have an essential role in the terminal stages of the hemoglobin digestion process and are validated drug targets for the design of new dual-target anti-malarial compounds. In this study, we profiled the substrate specificity fingerprints and kinetic behaviors of M1 and M17 aminopeptidases from Plasmodium falciparum and Plasmodium vivax, and the mouse model species, Plasmodium berghei. We found that although the Plasmodium M1 aminopeptidases share a largely similar, broad specificity at the P1 position, the P. falciparum M1 displays the greatest diversity in specificity and P. berghei M1 showing a preference for charged P1 residues. In contrast, the Plasmodium M17 aminopeptidases share a highly conserved preference for hydrophobic residues at the P1 position. The aminopeptidases also demonstrated intra-peptide sequence specificity, particularly the M1 aminopeptidases, which showed a definitive preference for peptides with fewer negatively charged intrapeptide residues. Overall, the P. vivax and P. berghei enzymes had a faster substrate turnover rate than the P. falciparum enzymes, which we postulate is due to subtle differences in structural dynamicity. Together, these results build a kinetic profile that allows us to better understand the catalytic nuances of the M1 and M17 aminopeptidases from different Plasmodium species.

摘要

在疟疾感染过程中,疟原虫寄生虫消化人类血红蛋白以获取游离氨基酸用于蛋白质合成和维持渗透压。疟原虫 M1 和 M17 氨肽酶都被假定在血红蛋白消化过程的末端阶段发挥重要作用,是设计新型双重靶向抗疟化合物的有效药物靶点。在这项研究中,我们对来自恶性疟原虫和间日疟原虫以及鼠疟原虫物种的 M1 和 M17 氨肽酶的底物特异性指纹和动力学行为进行了分析。我们发现,尽管疟原虫 M1 氨肽酶在 P1 位具有很大程度上相似的广谱特异性,但恶性疟原虫 M1 的特异性多样性最大,而伯氏疟原虫 M1 对带电荷的 P1 残基表现出偏好。相比之下,疟原虫 M17 氨肽酶对 P1 位的疏水性残基具有高度保守的偏好。氨肽酶还表现出肽内序列特异性,特别是 M1 氨肽酶,它对带负电荷的肽内残基较少的肽具有明确的偏好。总体而言,间日疟原虫和伯氏疟原虫的酶比恶性疟原虫的酶具有更快的底物周转率,我们推测这是由于结构动态性的细微差异所致。总之,这些结果构建了一个动力学图谱,使我们能够更好地理解不同疟原虫物种的 M1 和 M17 氨肽酶的催化细微差别。

https://cdn.ncbi.nlm.nih.gov/pmc/blobs/d2fc/8286833/3875be6d2927/BCJ-478-2697-g0001.jpg

文献AI研究员

20分钟写一篇综述,助力文献阅读效率提升50倍。

立即体验

用中文搜PubMed

大模型驱动的PubMed中文搜索引擎

马上搜索

文档翻译

学术文献翻译模型,支持多种主流文档格式。

立即体验