Suppr超能文献

IL-6 通过将单核细胞-树突状祖细胞分化为促转移免疫细胞促进转移开关。

IL-6 contributes to metastatic switch via the differentiation of monocytic-dendritic progenitors into prometastatic immune cells.

机构信息

Faculty of Medicine, Technion Israel Institute of Technology, Haifa, Israel.

Division of Cancer Epidemiology & Genetics, National Cancer Institute, National Institute of Health, Bethesda, Maryland, USA.

出版信息

J Immunother Cancer. 2021 Jun;9(6). doi: 10.1136/jitc-2021-002856.

Abstract

BACKGROUND

Metastasis is the major cause of death in patients with cancer. Myeloid skewing of hematopoietic cells is a prominent promoter of metastasis. However, the reservoir of these cells in the bone marrow (BM) compartment and their differentiation pattern from hematopoietic stem and progenitor cells (HSPCs) have not been explored.

METHODS

We used a unique model system consisting of tumor cell clones with low metastatic potential or high metastatic potential (met-low and met-high, respectively) to investigate the fate of HSPC differentiation using murine melanoma and breast carcinoma. Single-cell RNA sequencing (scRNA-seq) analysis was performed on HSPC obtained from the BM of met-low and met-high tumors. A proteomic screen of tumor-conditioned medium integrated with the scRNA-seq data analysis was performed to analyze the potential cross talk between cancer cells and HSPCs. Adoptive transfer of tumor-educated HSPC subsets obtained from green fluorescent protein (GFP)+ tagged mice was then carried out to identify the contribution of committed HSPCs to tumor spread. Peripheral mononuclear cells obtained from patients with breast and lung cancer were analyzed for HSPC subsets.

RESULTS

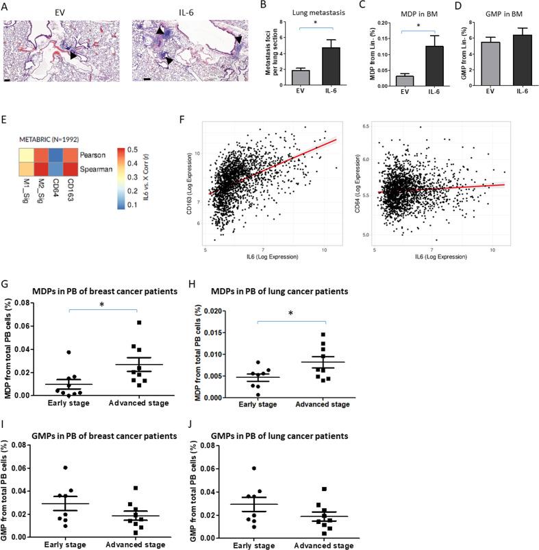
Mice bearing met-high tumors exhibited a significant increase in the percentage of HSPCs in the BM in comparison with tumor-free mice or mice bearing met-low tumors. ScRNA-seq analysis of these HSPCs revealed that met-high tumors enriched the monocyte-dendritic progenitors (MDPs) but not granulocyte-monocyte progenitors (GMPs). A proteomic screen of tumor- conditioned medium integrated with the scRNA-seq data analysis revealed that the interleukin 6 (IL-6)-IL-6 receptor axis is highly active in HSPC-derived MDP cells. Consequently, loss of function and gain of function of IL-6 in tumor cells resulted in decreased and increased metastasis and corresponding MDP levels, respectively. Importantly, IL-6-educated MDPs induce metastasis within mice bearing met-low tumors-through further differentiation into immunosuppressive macrophages and not dendritic cells. Consistently, MDP but not GMP levels in peripheral blood of breast and lung cancer patients are correlated with tumor aggressiveness.

CONCLUSIONS

Our study reveals a new role for tumor-derived IL-6 in hijacking the HSPC differentiation program toward prometastatic MDPs that functionally differentiate into immunosuppressive monocytes to support the metastatic switch.

摘要

背景

转移是癌症患者死亡的主要原因。造血细胞的髓样偏倚是转移的主要促进因素。然而,骨髓(BM)中这些细胞的储库及其从造血干细胞和祖细胞(HSPC)分化的模式尚未得到探索。

方法

我们使用了一个独特的模型系统,该系统由具有低转移潜能或高转移潜能的肿瘤细胞克隆组成(分别为 met-low 和 met-high),以研究 HSPC 分化的命运,使用鼠黑色素瘤和乳腺癌。对来自 met-low 和 met-high 肿瘤 BM 的 HSPC 进行单细胞 RNA 测序(scRNA-seq)分析。对肿瘤条件培养基进行蛋白质组筛选,并与 scRNA-seq 数据分析相结合,分析癌细胞和 HSPC 之间潜在的串扰。然后,从绿色荧光蛋白(GFP)+标记的小鼠中过继转移肿瘤诱导的 HSPC 亚群,以鉴定 HSPC 对肿瘤扩散的贡献。分析来自乳腺癌和肺癌患者的外周血单核细胞的 HSPC 亚群。

结果

与无肿瘤小鼠或携带 met-low 肿瘤的小鼠相比,携带 met-high 肿瘤的小鼠 BM 中的 HSPC 百分比显著增加。对这些 HSPC 进行 scRNA-seq 分析表明,met-high 肿瘤富集了单核树突状祖细胞(MDP),但不是粒细胞-单核细胞祖细胞(GMP)。肿瘤条件培养基的蛋白质组筛选与 scRNA-seq 数据分析相结合,揭示了白细胞介素 6(IL-6)-IL-6 受体轴在 HSPC 衍生的 MDP 细胞中高度活跃。因此,肿瘤细胞中 IL-6 的功能丧失和获得导致转移减少和相应的 MDP 水平增加。重要的是,IL-6 诱导的 MDP 诱导携带 met-low 肿瘤的小鼠发生转移-通过进一步分化为免疫抑制性巨噬细胞而不是树突状细胞。一致地,乳腺癌和肺癌患者外周血中的 MDP 而不是 GMP 水平与肿瘤侵袭性相关。

结论

我们的研究揭示了肿瘤衍生的 IL-6 在劫持 HSPC 分化程序以形成促转移 MDP 方面的新作用,这些 MDP 可进一步分化为免疫抑制性单核细胞,以支持转移开关。

https://cdn.ncbi.nlm.nih.gov/pmc/blobs/35c8/8212411/e73dc06578f9/jitc-2021-002856f01.jpg

文献AI研究员

20分钟写一篇综述,助力文献阅读效率提升50倍。

立即体验

用中文搜PubMed

大模型驱动的PubMed中文搜索引擎

马上搜索

文档翻译

学术文献翻译模型,支持多种主流文档格式。

立即体验