Suppr超能文献

斯陶蒂潜水:测序数据峰型的评估和分类。

StoatyDive: Evaluation and classification of peak profiles for sequencing data.

机构信息

Bioinformatics Group, Department of Computer Science, University of Freiburg, Georges-Köhler-Allee 106, 79110 Freiburg, Germany.

Signalling Research Centres BIOSS and CIBSS, University of Freiburg, Schaenzlestr. 18, 79104 Freiburg, Germany.

出版信息

Gigascience. 2021 Jun 18;10(6). doi: 10.1093/gigascience/giab045.

Abstract

BACKGROUND

The prediction of binding sites (peak-calling) is a common task in the data analysis of methods such as cross-linking immunoprecipitation in combination with high-throughput sequencing (CLIP-Seq). The predicted binding sites are often further analyzed to predict sequence motifs or structure patterns. When looking at a typical result of such high-throughput experiments, the obtained peak profiles differ largely on a genomic level. Thus, a tool is missing that evaluates and classifies the predicted peaks on the basis of their shapes. We hereby present StoatyDive, a tool that can be used to filter for specific peak profile shapes of sequencing data such as CLIP.

FINDINGS

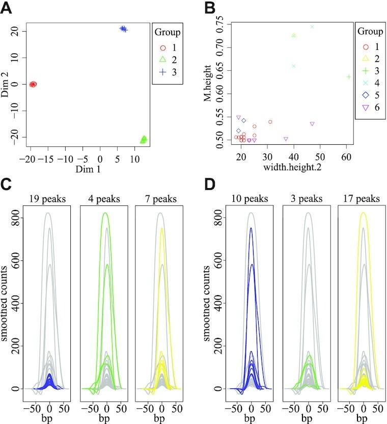
With StoatyDive we are able to classify peak profile shapes from CLIP-seq data of the histone stem-loop-binding protein (SLBP). We compare the results to existing tools and show that StoatyDive finds more distinct peak shape clusters for CLIP data. Furthermore, we present StoatyDive's capabilities as a quality control tool and as a filter to pick different shapes based on biological or technical questions for other CLIP data from different RNA binding proteins with different biological functions and numbers of RNA recognition motifs. We finally show that proteins involved in splicing, such as RBM22 and U2AF1, have potentially sharper-shaped peaks than other RNA binding proteins.

CONCLUSION

StoatyDive finally fills the demand for a peak shape clustering tool for CLIP-Seq data that fine-tunes downstream analysis steps such as structure or sequence motif predictions and that acts as a quality control.

摘要

背景

结合高通量测序(CLIP-Seq)的交联免疫沉淀等方法数据分析中的一个常见任务是预测结合位点(峰调用)。预测的结合位点通常进一步分析以预测序列基序或结构模式。当查看此类高通量实验的典型结果时,在基因组水平上,获得的峰轮廓差异很大。因此,缺少一种可以根据其形状评估和分类预测峰的工具。我们在此介绍 StoatyDive,这是一种可用于过滤测序数据(如 CLIP)的特定峰形状的工具。

发现

使用 StoatyDive,我们能够对组蛋白茎环结合蛋白(SLBP)的 CLIP-seq 数据的峰轮廓形状进行分类。我们将结果与现有工具进行比较,并表明 StoatyDive 为 CLIP 数据找到了更多独特的峰形状簇。此外,我们展示了 StoatyDive 作为质量控制工具和过滤器的功能,可根据不同 RNA 结合蛋白的生物学或技术问题,从不同的 RNA 结合蛋白的 CLIP 数据中选择不同的形状,这些蛋白具有不同的生物学功能和 RNA 识别基序数量。我们最后表明,参与剪接的蛋白质,如 RBM22 和 U2AF1,具有潜在的更锋利形状的峰,而其他 RNA 结合蛋白则没有。

结论

StoatyDive 最终填补了对 CLIP-Seq 数据的峰形状聚类工具的需求,该工具可以微调下游分析步骤,如结构或序列基序预测,并充当质量控制工具。

https://cdn.ncbi.nlm.nih.gov/pmc/blobs/7434/8212874/92b645a65776/giab045fig1.jpg

文献AI研究员

20分钟写一篇综述,助力文献阅读效率提升50倍。

立即体验

用中文搜PubMed

大模型驱动的PubMed中文搜索引擎

马上搜索

文档翻译

学术文献翻译模型,支持多种主流文档格式。

立即体验