Suppr超能文献

基于新一代测序技术鉴定非小细胞肺癌中的EGFR和NOTCH2互补突变

Next-generation sequencing-based identification of EGFR and NOTCH2 complementary mutations in non-small cell lung cancer.

作者信息

Niu Lin, Dang Chunyan, Li Lin, Guo Na, Xu Ying, Li Xiangling, Xu Qian, Cheng Luyang, Zhang Li, Liu Lei

机构信息

Department of Human Anatomy, Affiliated Hospital of Chengde Medical University, Chengde, Hebei 067000, P.R. China.

Department of Oncology, Affiliated Hospital of Chengde Medical University, Chengde, Hebei 067000, P.R. China.

出版信息

Oncol Lett. 2021 Aug;22(2):594. doi: 10.3892/ol.2021.12855. Epub 2021 Jun 7.

Abstract

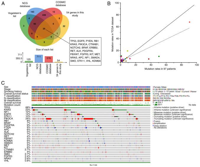
Although targeted therapy has emerged as an effective treatment strategy for non-small cell lung cancer (NSCLC), some patients cannot benefit from such therapy due to the limited number of therapeutic targets. The present study aimed to identify mutated genes associated with clinicopathological characteristics and prognosis and to screen for mutations that are not concurrent with applicable drug target sites in patients with NSCLC. Tumor tissue and blood samples were obtained from 97 patients with NSCLC. A lung cancer-specific panel of 55 genes was established and analyzed using next-generation sequencing (NGS). The results obtained from the clinical cohort were compared with the NSCLC dataset from The Cancer Genome Atlas (TCGA). Subsequently, 25 driver genes were identified by taking the intersection of the 55 lung-cancer-specific genes with three databases, namely, the Catalog of Somatic Mutations in Cancer database, the Network of Cancer Genes database and Vogelstein's list. Functional annotation and protein-protein interaction analysis were conducted on these 25 driver genes. The χ test and logistic regression were used to evaluate the association between mutations in the 25 driver genes and the clinicopathological characteristics of 97 patients, and phosphatase and tensin homolog (PTEN) and kirsten rat sarcoma viral oncogene homolog (KRAS) were associated with stage at diagnosis and sex, respectively, while epidermal growth factor receptor (EGFR) was associated with sex, stage at diagnosis, metastasis, CEA and CYFRA21-1. Moreover, the association between the 25 driver gene mutations and overall survival were examined using Cox regression analysis. Age and Notch homolog 2 (NOTCH2) mutations were independent prognostic factors in TCGA dataset. The correlations between statistically significant mutations in EGFR, KRAS, PTEN and NOTCH2 were further examined, both in the clinical data and TCGA dataset. There was a negative correlation between EGFR and NOTCH2 mutations (correlation coefficient, -0.078; P=0.027). Thus, the present study highlights the importance of NOTCH2 mutations and might provide novel therapeutic options for patients with NSCLC who do not harbor EGFR mutations.

摘要

尽管靶向治疗已成为非小细胞肺癌(NSCLC)的一种有效治疗策略,但由于治疗靶点数量有限,一些患者无法从这种治疗中获益。本研究旨在鉴定与临床病理特征和预后相关的突变基因,并筛选非小细胞肺癌患者中与适用药物靶点部位不同时发生的突变。从97例非小细胞肺癌患者中获取肿瘤组织和血液样本。建立了一个包含55个基因的肺癌特异性基因panel,并使用下一代测序(NGS)进行分析。将临床队列获得的结果与来自癌症基因组图谱(TCGA)的非小细胞肺癌数据集进行比较。随后,通过将55个肺癌特异性基因与三个数据库(即癌症体细胞突变目录数据库、癌症基因网络数据库和Vogelstein列表)进行交叉分析,鉴定出25个驱动基因。对这25个驱动基因进行了功能注释和蛋白质-蛋白质相互作用分析。采用χ检验和逻辑回归评估这25个驱动基因突变与97例患者临床病理特征之间的关联,磷酸酶和张力蛋白同源物(PTEN)和 Kirsten 大鼠肉瘤病毒癌基因同源物(KRAS)分别与诊断时的分期和性别相关,而表皮生长因子受体(EGFR)与性别、诊断时的分期、转移、癌胚抗原(CEA)和细胞角蛋白19片段(CYFRA21-1)相关。此外,使用Cox回归分析检查了25个驱动基因突变与总生存期之间的关联。年龄和Notch同源物2(NOTCH2)突变是TCGA数据集中的独立预后因素。在临床数据和TCGA数据集中进一步检查了EGFR、KRAS、PTEN和NOTCH2中具有统计学意义的突变之间的相关性。EGFR和NOTCH2突变之间存在负相关(相关系数,-0.078;P=0.027)。因此,本研究突出了NOTCH2突变的重要性,并可能为不携带EGFR突变的非小细胞肺癌患者提供新的治疗选择。

https://cdn.ncbi.nlm.nih.gov/pmc/blobs/57cc/8200943/93f197149be7/ol-22-02-12855-g00.jpg

文献AI研究员

20分钟写一篇综述,助力文献阅读效率提升50倍。

立即体验

用中文搜PubMed

大模型驱动的PubMed中文搜索引擎

马上搜索

文档翻译

学术文献翻译模型,支持多种主流文档格式。

立即体验