Bi Fangfang, An Yuanyuan, Sun Tianshui, You Yue, Yang Qing
Department of Obstetrics and Gynecology, Shengjing Hospital of China Medical University, Shenyang, China.
Front Oncol. 2021 Jun 10;11:643129. doi: 10.3389/fonc.2021.643129. eCollection 2021.
Platinum-based chemotherapy is the first line option for ovarian cancer. The development of resistance to such chemotherapy results in treatment failure, while the underlying mechanisms are poorly understood.
Clinical samples were collected from Shengjing Hospital of China Medical University. MTT assay was used to see the proliferation and chemoresistance of ovarian cancer cells. Transwell migration and Matrigel invasion assays was used to see the invasion ability of ovarian cancer cells. In addition, polysome profiling and tissue microarray and immunohistochemical staining were also used. The statistical significance of the difference was analyzed by ANOVA and Dunnett's test.
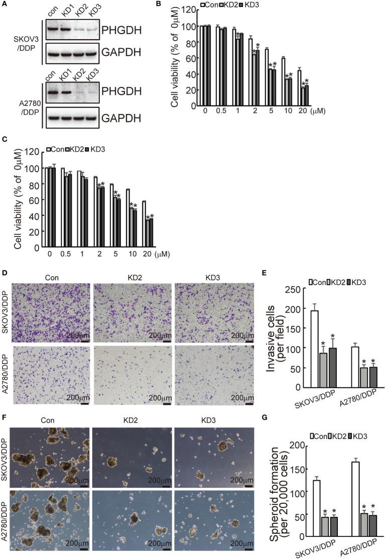
PHGDH is the first enzyme responsible for serine biosynthesis pathway. The current study demonstrated that PHGDH is upregulated in platin-resistant ovarian cancer cells and tissues at the protein level. Importantly, knockdown of PHGDH suppressed, while overexpression of PHGDH increased the survival upon cisplatin exposure, invasiveness and spheroid formation of ovarian cancer cells. The current study demonstrated that PHGDH translation was upregulated in platin-resistant ovarian cancer. In addition, our study provided evidence that LncRNA RMRP (RNA Component of Mitochondrial RNA Processing Endoribonuclease) was upregulated in platin-resistant ovarian cancer, which promoted enrichment of RNA binding protein DDX3X (DEAD-Box Helicase 3 X-Linked) on the PHGDH mRNA to promote its translation.
Collectively, the current study described that PHGDH was upregulated and conferred resistance of ovarian cancer cells to cisplatin, suggesting that cisplatin resistance could be overcome by targeting PHGDH. Our study also provided evidence that differential PHGDH protein expression was defined by its translation, and RNA binding protein DDX3X and LncRNA RMRP are regulators of its translation.
铂类化疗是卵巢癌的一线治疗选择。对这种化疗产生耐药性会导致治疗失败,但其潜在机制尚不清楚。
从中国医科大学盛京医院收集临床样本。采用MTT法检测卵巢癌细胞的增殖和化疗耐药性。采用Transwell迁移和基质胶侵袭试验检测卵巢癌细胞的侵袭能力。此外,还采用了多核糖体谱分析、组织芯片和免疫组化染色。采用方差分析和Dunnett检验分析差异的统计学意义。
磷酸甘油酸脱氢酶(PHGDH)是丝氨酸生物合成途径的首个关键酶。本研究表明,PHGDH在铂耐药卵巢癌细胞和组织中的蛋白水平上调。重要的是,敲低PHGDH可抑制卵巢癌细胞的存活,而PHGDH过表达则增加卵巢癌细胞在顺铂处理后的存活率、侵袭性和球状体形成能力。本研究表明,PHGDH的翻译在铂耐药卵巢癌中上调。此外,我们的研究提供了证据,表明长链非编码RNA RMRP(线粒体RNA加工内切核糖核酸酶的RNA组分)在铂耐药卵巢癌中上调,它促进RNA结合蛋白DDX3X(X连锁DEAD盒解旋酶3)在PHGDH mRNA上的富集,从而促进其翻译。
总的来说,本研究表明PHGDH上调并赋予卵巢癌细胞对顺铂的耐药性,提示靶向PHGDH可克服顺铂耐药。我们的研究还提供了证据,表明PHGDH蛋白表达差异是由其翻译决定的,RNA结合蛋白DDX3X和长链非编码RNA RMRP是其翻译的调节因子。