Suppr超能文献

铁依赖性细胞凋亡导致炎症和肥胖妊娠中的胚胎毒性。

Iron-dependent apoptosis causes embryotoxicity in inflamed and obese pregnancy.

机构信息

Molecular, Cellular & Integrative Physiology Graduate Program, University of California, Los Angeles, Los Angeles, CA, USA.

Center for Iron Disorders, David Geffen School of Medicine, University of California, Los Angeles, Los Angeles, CA, USA.

出版信息

Nat Commun. 2021 Jun 29;12(1):4026. doi: 10.1038/s41467-021-24333-z.

Abstract

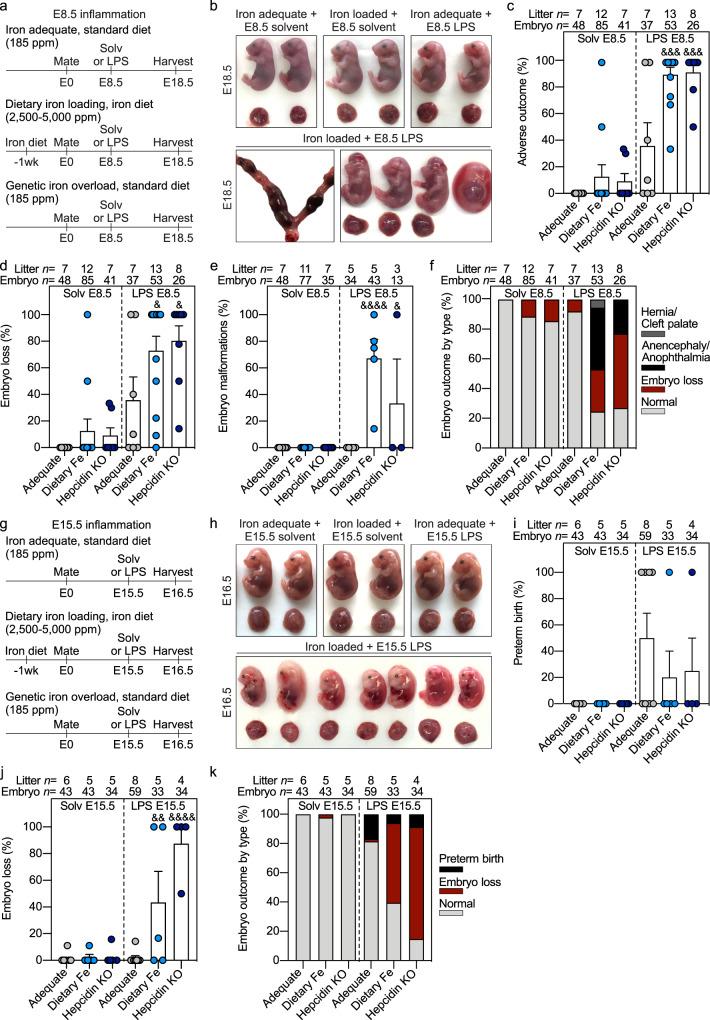
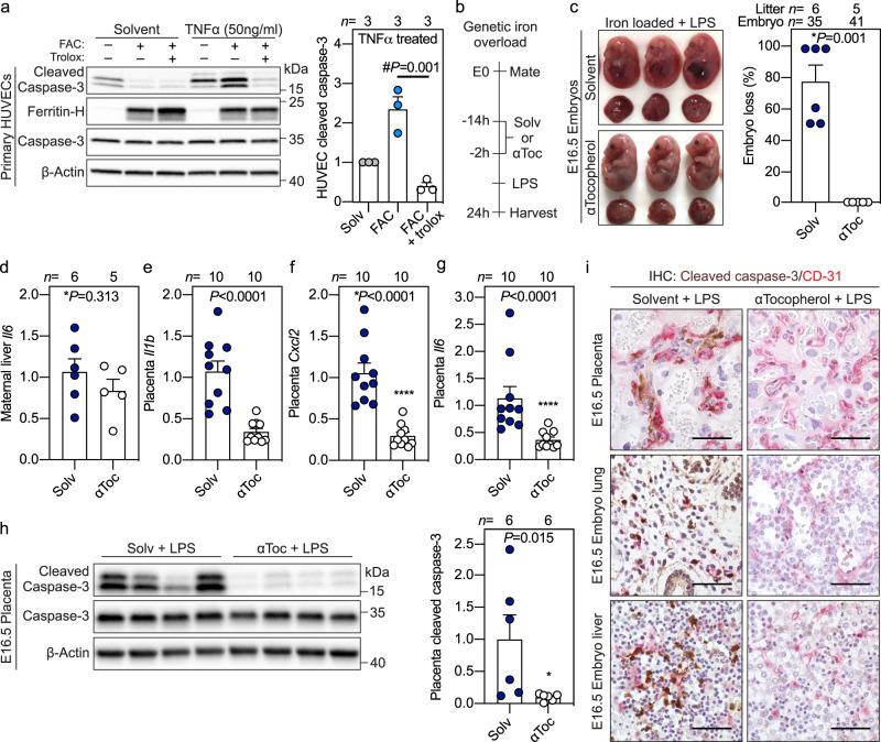
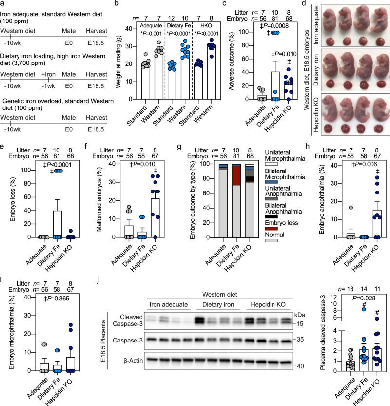
Iron is essential for a healthy pregnancy, and iron supplementation is nearly universally recommended, regardless of maternal iron status. A signal of potential harm is the U-shaped association between maternal ferritin, a marker of iron stores, and risk of adverse pregnancy outcomes. However, ferritin is also induced by inflammation and may overestimate iron stores during inflammation or infection. In this study, we use mouse models to determine whether maternal iron loading, inflammation, or their interaction cause poor pregnancy outcomes. Only maternal exposure to both iron excess and inflammation, but not either condition alone, causes embryo malformations and demise. Maternal iron excess potentiates embryo injury during both LPS-induced acute inflammation and obesity-induced chronic mild inflammation. The adverse interaction depends on TNFα signaling, causes apoptosis of placental and embryo endothelium, and is prevented by anti-TNFα or antioxidant treatment. Our findings raise important questions about the safety of indiscriminate iron supplementation during pregnancy.

摘要

铁对于健康妊娠至关重要,几乎普遍建议补充铁,无论母体铁状态如何。母体铁蛋白(一种铁储存标志物)与不良妊娠结局之间的 U 形关联是潜在危害的信号。然而,铁蛋白也会被炎症诱导,并且在炎症或感染期间可能高估铁储存。在这项研究中,我们使用小鼠模型来确定母体铁负荷、炎症或它们的相互作用是否导致不良妊娠结局。只有母体同时暴露于铁过剩和炎症下,而不是仅暴露于其中一种情况下,才会导致胚胎畸形和死亡。母体铁过剩会加剧 LPS 诱导的急性炎症和肥胖诱导的慢性轻度炎症期间的胚胎损伤。这种不利的相互作用取决于 TNFα 信号,导致胎盘和胚胎内皮细胞凋亡,并且可以通过抗 TNFα 或抗氧化剂治疗来预防。我们的发现提出了关于在妊娠期间不加选择地补充铁是否安全的重要问题。

https://cdn.ncbi.nlm.nih.gov/pmc/blobs/5a63/8242011/174ea4e56433/41467_2021_24333_Fig1_HTML.jpg

文献检索

告别复杂PubMed语法,用中文像聊天一样搜索,搜遍4000万医学文献。AI智能推荐,让科研检索更轻松。

立即免费搜索

文件翻译

保留排版,准确专业,支持PDF/Word/PPT等文件格式,支持 12+语言互译。

免费翻译文档

深度研究

AI帮你快速写综述,25分钟生成高质量综述,智能提取关键信息,辅助科研写作。

立即免费体验