Suppr超能文献

肠道感染与肺部对继发性呼吸道感染的固有免疫受损有关。

Intestinal Infection Is Associated With Impaired Lung Innate Immunity to Secondary Respiratory Infection.

作者信息

Trivedi Shubhanshi, Grossmann Allie H, Jensen Owen, Cody Mark J, Wahlig Taylor A, Hayakawa Serpa Paula, Langelier Charles, Warren Kristi J, Yost Christian C, Leung Daniel T

机构信息

Division of Infectious Disease, Department of Internal Medicine, University of Utah, Salt Lake City, Utah, USA.

Huntsman Cancer Institute, University of Utah, Salt Lake City, Utah, USA.

出版信息

Open Forum Infect Dis. 2021 May 7;8(6):ofab237. doi: 10.1093/ofid/ofab237. eCollection 2021 Jun.

Abstract

BACKGROUND

Pneumonia and diarrhea are among the leading causes of death worldwide, and epidemiological studies have demonstrated that diarrhea is associated with an increased risk of subsequent pneumonia. Our aim was to determine the impact of intestinal infection on innate immune responses in the lung.

METHODS

Using a mouse model of intestinal infection by serovar Typhimurium (. Typhimurium []), we investigated associations between gastrointestinal infections and lung innate immune responses to bacterial () challenge.

RESULTS

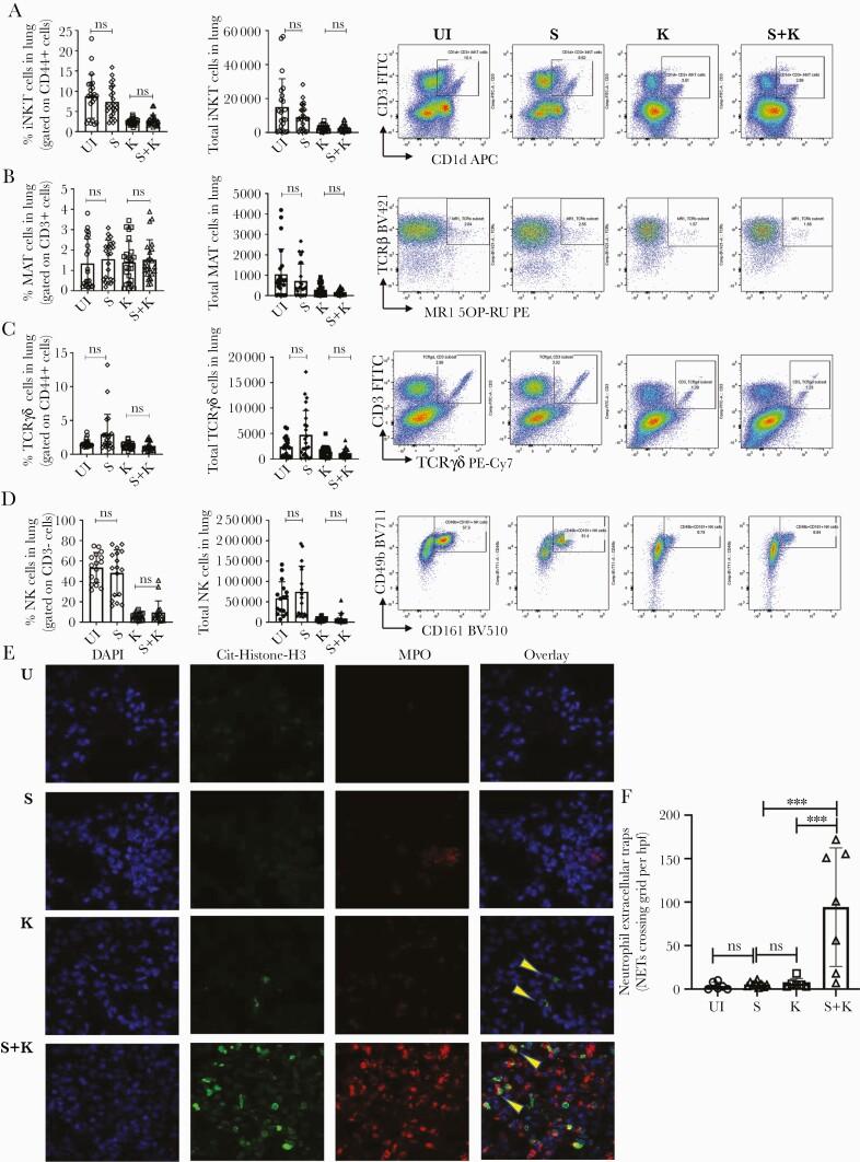
We found alterations in frequencies of innate immune cells in the lungs of intestinally infected mice compared with uninfected mice. On subsequent challenge with we found that mice with prior intestinal infection have higher lung bacterial burden and inflammation, increased neutrophil margination, and neutrophil extracellular traps, but lower overall numbers of neutrophils, compared with mice without prior intestinal infection. Total numbers of dendritic cells, innate-like T cells, and natural killer cells were not different between mice with and without prior intestinal infection.

CONCLUSIONS

Together, these results suggest that intestinal infection impacts lung innate immune responses, most notably neutrophil characteristics, potentially resulting in increased susceptibility to secondary pneumonia.

摘要

背景

肺炎和腹泻是全球主要死因,流行病学研究表明腹泻与后续肺炎风险增加相关。我们的目的是确定肠道感染对肺部固有免疫反应的影响。

方法

利用鼠伤寒沙门氏菌(. 鼠伤寒 [])肠道感染小鼠模型,我们研究了胃肠道感染与肺部对细菌()攻击的固有免疫反应之间的关联。

结果

我们发现,与未感染小鼠相比,肠道感染小鼠肺部固有免疫细胞频率发生改变。在随后用 攻击时,我们发现,与无先前肠道感染的小鼠相比,先前有肠道感染的小鼠肺部细菌载量和炎症更高,中性粒细胞边缘化增加,中性粒细胞胞外陷阱增加,但中性粒细胞总数更低。有或无先前肠道感染的小鼠之间,树突状细胞、固有样T细胞和自然杀伤细胞总数无差异。

结论

总之,这些结果表明肠道感染会影响肺部固有免疫反应,最显著的是中性粒细胞特征,这可能导致继发肺炎易感性增加。

https://cdn.ncbi.nlm.nih.gov/pmc/blobs/b57f/8231398/d28b9807a75e/ofab237f0001.jpg

文献AI研究员

20分钟写一篇综述,助力文献阅读效率提升50倍。

立即体验

用中文搜PubMed

大模型驱动的PubMed中文搜索引擎

马上搜索

文档翻译

学术文献翻译模型,支持多种主流文档格式。

立即体验