Suppr超能文献

拟南芥中的基因替换揭示锰转运是人类、植物和蓝细菌UPF0016蛋白的一个古老特征。

Gene Replacement in Arabidopsis Reveals Manganese Transport as an Ancient Feature of Human, Plant and Cyanobacterial UPF0016 Proteins.

作者信息

Hoecker Natalie, Hennecke Yvonne, Schrott Simon, Marino Giada, Schmidt Sidsel Birkelund, Leister Dario, Schneider Anja

机构信息

Molekularbiologie der Pflanzen (Botanik), Fakultät für Biologie, Ludwig-Maximilians-Universität München, Martinsried, Germany.

Massenspektrometrie von Biomolekülen an der LMU (MSBioLMU), Fakultät für Biologie, Ludwig-Maximilians-Universität München, Martinsried, Germany.

出版信息

Front Plant Sci. 2021 Jun 14;12:697848. doi: 10.3389/fpls.2021.697848. eCollection 2021.

Abstract

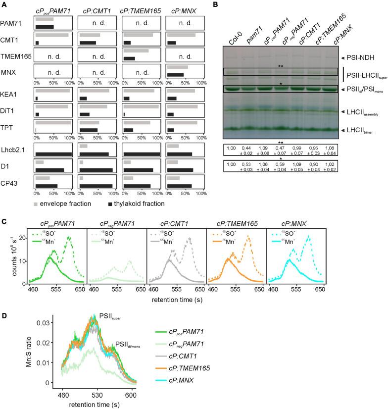
The protein family 0016 (UPF0016) is conserved through evolution, and the few members characterized share a function in Mn transport. So far, little is known about the history of these proteins in Eukaryotes. In five such proteins, comprising four different subcellular localizations including chloroplasts, have been described, whereas non-photosynthetic Eukaryotes have only one. We used a phylogenetic approach to classify the eukaryotic proteins into two subgroups and performed gene-replacement studies to investigate UPF0016 genes of various origins. Replaceability can be scored readily in the Arabidopsis UPF0016 transporter mutant , which exhibits a functional deficiency in photosystem II. The N-terminal region of the Arabidopsis PAM71 was used to direct selected proteins to chloroplast membranes. Transgenic lines overexpressing the closest plant homolog (), human or cyanobacterial successfully restored photosystem II efficiency, manganese binding to photosystem II complexes and consequently plant growth rate and biomass production. Thus AtCMT1, HsTMEM165, and SynMNX can operate in the thylakoid membrane and substitute for PAM71 in a non-native environment, indicating that the manganese transport function of UPF0016 proteins is an ancient feature of the family. We propose that the two chloroplast-localized UPF0016 proteins, CMT1 and PAM71, in plants originated from the cyanobacterial endosymbiont that gave rise to the organelle.

摘要

蛋白质家族0016(UPF0016)在进化过程中保守,已鉴定的少数成员在锰转运中具有共同功能。到目前为止,关于这些蛋白质在真核生物中的历史知之甚少。在五种这样的蛋白质中,包括四种不同的亚细胞定位,其中包括叶绿体,而在非光合真核生物中只有一种。我们使用系统发育方法将真核生物蛋白质分为两个亚组,并进行基因替代研究以研究各种来源的UPF0016基因。在拟南芥UPF0016转运蛋白突变体中可以很容易地对可替代性进行评分,该突变体在光系统II中表现出功能缺陷。拟南芥PAM71的N端区域用于将选定的蛋白质导向叶绿体膜。过表达最接近的植物同源物()、人类或蓝细菌的转基因株系成功恢复了光系统II效率、锰与光系统II复合物的结合,从而恢复了植物生长速率和生物量生产。因此,AtCMT1、HsTMEM165和SynMNX可以在类囊体膜中发挥作用,并在非天然环境中替代PAM71,这表明UPF0016蛋白质的锰转运功能是该家族的一个古老特征。我们认为,植物中两种定位于叶绿体的UPF0016蛋白质CMT1和PAM71起源于产生该细胞器的蓝细菌内共生体。

https://cdn.ncbi.nlm.nih.gov/pmc/blobs/0911/8236900/6f1b65754679/fpls-12-697848-g001.jpg

文献AI研究员

20分钟写一篇综述,助力文献阅读效率提升50倍。

立即体验

用中文搜PubMed

大模型驱动的PubMed中文搜索引擎

马上搜索

文档翻译

学术文献翻译模型,支持多种主流文档格式。

立即体验