Suppr超能文献

对苯二酚暴露通过芳烃受体和白细胞介素-17信号通路的激活加重类风湿关节炎。

Hydroquinone Exposure Worsens Rheumatoid Arthritis through the Activation of the Aryl Hydrocarbon Receptor and Interleukin-17 Pathways.

作者信息

Heluany Cintia Scucuglia, Donate Paula Barbim, Schneider Ayda Henriques, Fabris André Luis, Gomes Renan Augusto, Villas-Boas Isadora Maria, Tambourgi Denise Vilarinho, Silva Tarcilia Aparecida da, Trossini Gustavo Henrique Goulart, Nalesso Giovanna, Silveira Eduardo Lani Volpe, Cunha Fernando Queiroz, Farsky Sandra Helena Poliselli

机构信息

Department of Clinical and Toxicological Analyses, School of Pharmaceutical Sciences, University of São Paulo, São Paulo 05508-000, Brazil.

Department of Pharmacology; Ribeirão Preto Medical School, University of São Paulo, Ribeirão Preto 14049-900, Brazil.

出版信息

Antioxidants (Basel). 2021 Jun 7;10(6):929. doi: 10.3390/antiox10060929.

Abstract

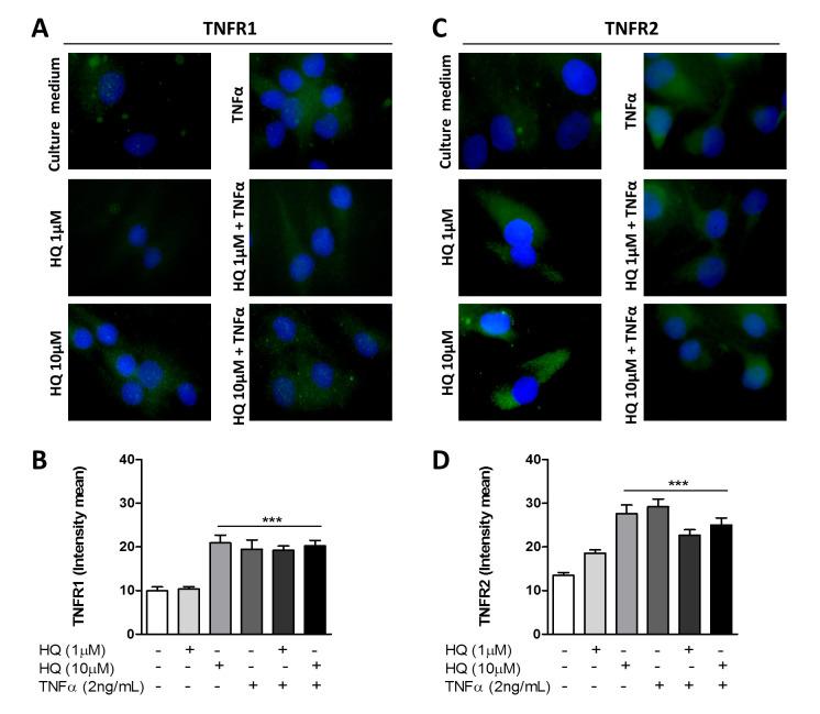
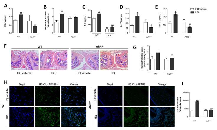
Rheumatoid arthritis (RA) development is strongly associated with cigarette smoke exposure, which activates the aryl hydrocarbon receptor (AhR) as a trigger for Th17 inflammatory pathways. We previously demonstrated that the exposure to hydroquinone (HQ), one of the major compounds of cigarette tar, aggravates the arthritis symptomatology in rats. However, the mechanisms related to the HQ-related RA still remain elusive. Cell viability, cytokine secretion, and gene expression were measured in RA human fibroblast-like synoviocytes (RAHFLS) treated with HQ and stimulated or not with TNF-α. Antigen-induced arthritis (AIA) was also elicited in wild type (WT), AhR or IL-17R C57BL/6 mice upon daily exposure to nebulized HQ (25ppm) between days 15 to 21. At day 21, mice were challenged with mBSA and inflammatory parameters were assessed. The in vitro HQ treatment up-regulated TNFR1, TNFR2 expression, and increased ROS production. The co-treatment of HQ and TNF-α enhanced the IL-6 and IL-8 secretion. However, the pre-incubation of RAHFLS with an AhR antagonist inhibited the HQ-mediated cell proliferation and gene expression profile. About the in vivo approach, the HQ exposure worsened the AIA symptoms (edema, pain, cytokines secretion and NETs formation) in WT mice. These AIA effects were abolished in HQ-exposed AhR and IL-17R animals though. Our data demonstrated the harmful HQ influence over the onset of arthritis through the activation and proliferation of synoviocytes. The HQ-related RA severity was also associated with the activation of AhR and IL-17 pathways, highlighting how cigarette smoke compounds can contribute to the RA progression.

摘要

类风湿性关节炎(RA)的发展与接触香烟烟雾密切相关,香烟烟雾会激活芳烃受体(AhR),从而触发Th17炎症通路。我们之前证明,接触对苯二酚(HQ),即香烟焦油的主要成分之一,会加重大鼠的关节炎症状。然而,与HQ相关的RA的发病机制仍不清楚。在用HQ处理并给予或不给予TNF-α刺激的RA人成纤维样滑膜细胞(RAHFLS)中测量细胞活力、细胞因子分泌和基因表达。在第15至21天,每天给野生型(WT)、AhR或IL-17R基因敲除的C57BL/6小鼠雾化吸入HQ(25ppm),诱发抗原诱导性关节炎(AIA)。在第21天,用mBSA攻击小鼠,并评估炎症参数。体外HQ处理上调了TNFR1、TNFR2的表达,并增加了活性氧的产生。HQ与TNF-α联合处理增强了IL-6和IL-8的分泌。然而,用AhR拮抗剂预孵育RAHFLS可抑制HQ介导的细胞增殖和基因表达谱。关于体内实验方法,HQ暴露使WT小鼠的AIA症状(水肿、疼痛、细胞因子分泌和中性粒细胞胞外陷阱形成)恶化。不过,在暴露于HQ的AhR基因敲除和IL-17R基因敲除动物中,这些AIA效应消失了。我们的数据表明,HQ通过滑膜细胞的激活和增殖对关节炎的发病产生有害影响。与HQ相关的RA严重程度还与AhR和IL-17通路的激活有关,突出了香烟烟雾成分如何促进RA的进展。

https://cdn.ncbi.nlm.nih.gov/pmc/blobs/fa01/8229175/d555bf523674/antioxidants-10-00929-g001.jpg

文献检索

告别复杂PubMed语法,用中文像聊天一样搜索,搜遍4000万医学文献。AI智能推荐,让科研检索更轻松。

立即免费搜索

文件翻译

保留排版,准确专业,支持PDF/Word/PPT等文件格式,支持 12+语言互译。

免费翻译文档

深度研究

AI帮你快速写综述,25分钟生成高质量综述,智能提取关键信息,辅助科研写作。

立即免费体验