Suppr超能文献

脂质运载蛋白-2通过MEK-ERK途径抑制MET表达从而抑制骨肉瘤细胞转移。

Lipocalin-2 Inhibits Osteosarcoma Cell Metastasis by Suppressing MET Expression via the MEK-ERK Pathway.

作者信息

Lu Ko-Hsiu, Yang Jia-Sin, Hsieh Yi-Hsien, Chu Hsiao-Ju, Chou Chia-Hsuan, Lu Eric Wun-Hao, Lin Chiao-Wen, Yang Shun-Fa

机构信息

Department of Orthopedics, Chung Shan Medical University Hospital, Taichung 402, Taiwan.

School of Medicine, Chung Shan Medical University, Taichung 402, Taiwan.

出版信息

Cancers (Basel). 2021 Jun 25;13(13):3181. doi: 10.3390/cancers13133181.

Abstract

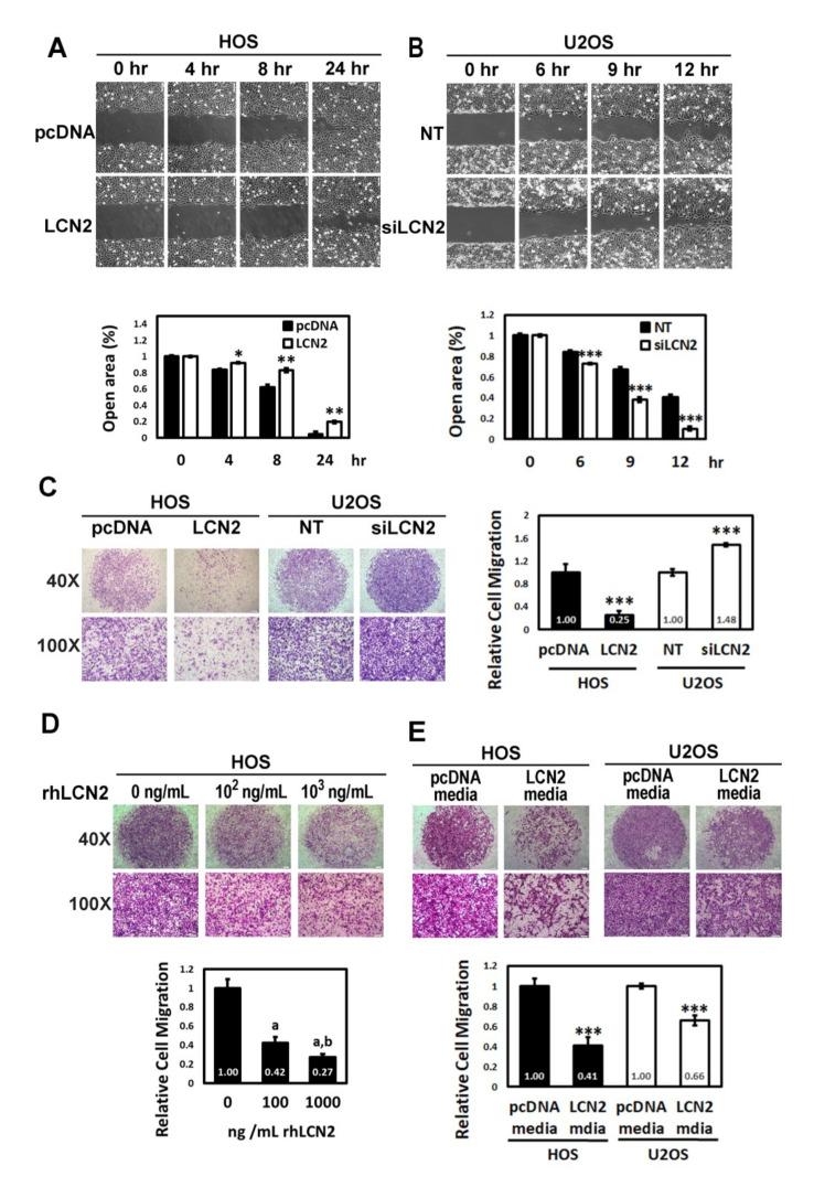
Higher neutrophil-derived cytokine lipocalin-2 (LCN2) expression possesses a versatile role in a myriad of cancers, but little is known about the role of LCN2 on osteosarcoma metastasis. In this study, we demonstrated that higher LCN2 inhibited cellular motility, migration, and invasion of osteosarcoma cells. Moreover, using RNA sequencing technology, we found that LCN2 repressed MET gene expression in U2OS cells. Manipulation of LCN2 levels influenced the migratory potential of osteosarcoma cells as cellular migration was enhanced by transfecting with vectors containing a constitutively active LCN2 cDNA and recombinant human LCN2. Moreover, the phosphorylation of mitogen-activated protein kinases/extracellular signal-regulated kinase (ERK) kinase (MEK) 1/2 and ERK 1/2 was decreased by LCN2 knockdown. Furthermore, the use of ERK inhibitor (U0126) and activator (tBHQ) confirmed that the pharmaceutic inhibition of MEK-ERK augmented the LCN2-mediated MET suppression and migration of U2OS and HOS cells. Conclusively, LCN2 inhibits osteosarcoma cell metastasis by suppressing MET via the MEK-ERK pathway.

摘要

中性粒细胞衍生的细胞因子24p3(lipocalin-2,LCN2)的高表达在多种癌症中具有多种作用,但LCN2在骨肉瘤转移中的作用却知之甚少。在本研究中,我们证明LCN2的高表达抑制了骨肉瘤细胞的运动性、迁移和侵袭。此外,利用RNA测序技术,我们发现LCN2在U2OS细胞中抑制MET基因的表达。LCN2水平的调控影响了骨肉瘤细胞的迁移潜能,因为用含有组成型活性LCN2 cDNA的载体和重组人LCN2转染可增强细胞迁移。此外,LCN2基因敲低可降低丝裂原活化蛋白激酶/细胞外信号调节激酶(ERK)激酶(MEK)1/2和ERK 1/2的磷酸化。此外,使用ERK抑制剂(U0126)和激活剂(tBHQ)证实,对MEK-ERK的药物抑制增强了LCN2介导的MET抑制以及U2OS和HOS细胞的迁移。总之,LCN2通过MEK-ERK途径抑制MET,从而抑制骨肉瘤细胞转移。

https://cdn.ncbi.nlm.nih.gov/pmc/blobs/aac0/8268143/815dbc9de3fa/cancers-13-03181-g001.jpg

文献AI研究员

20分钟写一篇综述,助力文献阅读效率提升50倍。

立即体验

用中文搜PubMed

大模型驱动的PubMed中文搜索引擎

马上搜索

文档翻译

学术文献翻译模型,支持多种主流文档格式。

立即体验