Suppr超能文献

类风湿关节炎中高度分化的CD4+CD28 T淋巴细胞获得新的迁移特性

Acquisition of New Migratory Properties by Highly Differentiated CD4+CD28 T Lymphocytes in Rheumatoid Arthritis Disease.

作者信息

Rioseras Beatriz, Moro-García Marco Antonio, García-Torre Alejandra, Bueno-García Eva, López-Martínez Rocio, Iglesias-Escudero Maria, Diaz-Peña Roberto, Castro-Santos Patricia, Arias-Guillén Miguel, Alonso-Arias Rebeca

机构信息

Immunology Department, Medicine Laboratory, Hospital Universitario Central de Asturias, 33011 Oviedo, Spain.

Health Research Institute of the Principality of Asturias-ISPA, 33011 Oviedo, Spain.

出版信息

J Pers Med. 2021 Jun 24;11(7):594. doi: 10.3390/jpm11070594.

Abstract

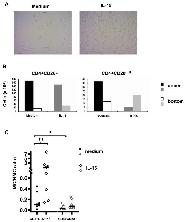
Expanded CD4+CD28 T lymphocytes are found in the tissues and peripheral blood of patients with many autoimmune diseases, such as rheumatoid arthritis (RA). These highly differentiated cells present potent inflammatory activity and capability to induce tissue destruction, which has been suggested to predispose to the development of more aggressive disease. In fact, preferential migration to inflammatory sites has been proposed to be a contributing factor in the progression of autoimmune and cardiovascular diseases frequently found in these patients. The functional activity of CD4+CD28 T lymphocytes is largely dependent on interleukin 15 (IL-15), and this cytokine may also act as a selective attractor of these cells to local inflammatory infiltrates in damaged tissues. We have analysed, in RA patients, the migratory properties and transcriptional motility profile of CD4+CD28 T lymphocytes compared to their counterparts CD28+ T lymphocytes and the enhancing role of IL-15. Identification of the pathways involved in this process will allow us to design strategies directed to block effector functions that CD4+CD28 T lymphocytes have in the target tissue, which may represent therapeutic approaches in this immune disorder.

摘要

在许多自身免疫性疾病患者的组织和外周血中可发现扩增的CD4+CD28 T淋巴细胞,如类风湿性关节炎(RA)患者。这些高度分化的细胞具有强大的炎症活性和诱导组织破坏的能力,这被认为易导致更具侵袭性疾病的发展。事实上,向炎症部位的优先迁移被认为是这些患者中常见的自身免疫性疾病和心血管疾病进展的一个促成因素。CD4+CD28 T淋巴细胞的功能活性很大程度上依赖于白细胞介素15(IL-15),并且这种细胞因子也可能作为这些细胞向受损组织中的局部炎症浸润的选择性吸引剂。我们在RA患者中分析了CD4+CD28 T淋巴细胞与其对应物CD28+ T淋巴细胞相比的迁移特性和转录运动谱,以及IL-15的增强作用。确定这一过程中涉及的途径将使我们能够设计出针对阻断CD4+CD28 T淋巴细胞在靶组织中具有的效应功能的策略,这可能代表了针对这种免疫紊乱的治疗方法。

https://cdn.ncbi.nlm.nih.gov/pmc/blobs/02a9/8306508/e59bdac7926f/jpm-11-00594-g001.jpg

文献AI研究员

20分钟写一篇综述,助力文献阅读效率提升50倍。

立即体验

用中文搜PubMed

大模型驱动的PubMed中文搜索引擎

马上搜索

文档翻译

学术文献翻译模型,支持多种主流文档格式。

立即体验