Lee Deokho, Jeong Heonuk, Miwa Yukihiro, Shinojima Ari, Katada Yusaku, Tsubota Kazuo, Kurihara Toshihide
Laboratory of Photobiology, Keio University School of Medicine, Tokyo, Japan.
Department of Ophthalmology, Keio University School of Medicine, Tokyo, Japan.
PeerJ. 2021 Jun 21;9:e11665. doi: 10.7717/peerj.11665. eCollection 2021.
Retinal ischemic stresses are associated with the pathogenesis of various retinal vascular diseases. To investigate pathological mechanisms of retinal ischemia, reproducible, robust and clinically significant experimental rodent models are highly needed. Previously, we established a stable murine model of chronic hypoperfusion retinal injuries by permanent unilateral common carotid artery occlusion (UCCAO) and demonstrated chronic pathological processes in the ischemic retina after the occlusion; however, retinal functional deficits and other acute retinal ischemic injuries by UCCAO still remain obscure. In this study, we attempted to examine retinal functional changes as well as acute retinal ischemic alterations such as retinal thinning, gliosis and cell death after UCCAO.
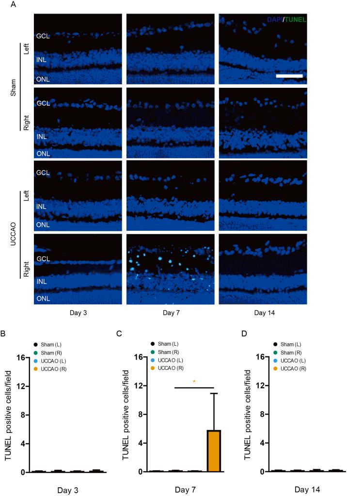
Adult mice (male C57BL/6, 6-8 weeks old) were subjected to UCCAO in the right side, and retinal function was primarily measured using electroretinography for 14 days after the surgery. Furthermore, retinal thinning, gliosis and cell death were investigated using optical coherence tomography, immunohistochemistry and TUNEL assay, respectively.
Functional deficits in the unilateral right retina started to be seen 7 days after the occlusion. Specifically, the amplitude of b-wave dramatically decreased while that of a-wave was slightly affected. 14 days after the occlusion, the amplitudes of both waves and oscillatory potentials were significantly detected decreased in the unilateral right retina. Even though a change in retinal thickness was not dramatically observed among all the eyes, retinal gliosis and cell death in the unilateral right retina were substantially observed after UCCAO.
Along with previous retinal ischemic results in this model, UCCAO can stimulate retinal ischemia leading to functional, morphological and molecular changes in the retina. This model can be useful for the investigation of pathological mechanisms for human ischemic retinopathies and furthermore can be utilized to test new drugs for various ischemic ocular diseases.
视网膜缺血应激与多种视网膜血管疾病的发病机制相关。为了研究视网膜缺血的病理机制,迫切需要可重复、可靠且具有临床意义的实验性啮齿动物模型。此前,我们通过永久性单侧颈总动脉闭塞(UCCAO)建立了慢性低灌注性视网膜损伤的稳定小鼠模型,并证明了闭塞后缺血视网膜中的慢性病理过程;然而,UCCAO导致的视网膜功能缺陷和其他急性视网膜缺血损伤仍不明确。在本研究中,我们试图研究UCCAO后视网膜的功能变化以及急性视网膜缺血改变,如视网膜变薄、胶质增生和细胞死亡。
对成年小鼠(雄性C57BL/6,6 - 8周龄)右侧进行UCCAO,并在手术后14天主要使用视网膜电图测量视网膜功能。此外,分别使用光学相干断层扫描、免疫组织化学和TUNEL检测来研究视网膜变薄、胶质增生和细胞死亡。
闭塞后7天开始出现单侧右视网膜的功能缺陷。具体而言,b波振幅显著降低,而a波振幅受轻微影响。闭塞后14天,单侧右视网膜中两波和振荡电位的振幅均显著降低。尽管在所有眼中未显著观察到视网膜厚度的变化,但UCCAO后在单侧右视网膜中大量观察到视网膜胶质增生和细胞死亡。
与该模型先前的视网膜缺血结果一致,UCCAO可引发视网膜缺血,导致视网膜在功能、形态和分子方面发生变化。该模型可用于研究人类缺血性视网膜病变的病理机制,此外还可用于测试针对各种缺血性眼病的新药。