Suppr超能文献

外泌体异柠檬酸脱氢酶1增加结肠癌细胞对5-氟尿嘧啶的耐药性。

Exosomal IDH1 increases the resistance of colorectal cancer cells to 5-Fluorouracil.

作者信息

Yang Hao, Xie Sha, Liang Beibei, Tang Qiqi, Liu Huanchen, Wang Dongliang, Huang Gang

机构信息

Shanghai Key Laboratory of Molecular Imaging, Shanghai University of Medicine and Health Sciences, Shanghai 201318, China.

Department of Nuclear Medicine, Ren Ji Hospital, Shanghai Jiao Tong University School of Medicine, Shanghai, 200127, China.

出版信息

J Cancer. 2021 Jun 11;12(16):4862-4872. doi: 10.7150/jca.58846. eCollection 2021.

Abstract

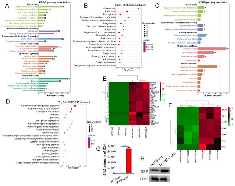
Chemoresistance challenges the clinical treatment of colorectal cancer and requires an urgent solution. Isocitrate dehydrogenase 1 (IDH1) is a key enzyme involved in glucose metabolism that mediates the malignant transformation of tumors. However, the mechanisms by which IDH1 is involved in colorectal cancer cell proliferation and drug resistance induction remain unclear. In this study, we found that IDH1 was highly expressed in human colorectal cancer tissues and could be used to indicate a high-grade tumor. gene overexpression and knockdown were used to determine whether IDH1 promoted the proliferation of the colorectal cancer cell line HCT8 and resistance to 5-Fluorouracil (5FU). Further studies have shown that the 5FU-resistant cell line, HCT8FU, secreted exosomes that contained a high level of IDH1 protein. The exosomal IDH1 derived from 5FU-resistant cells enhanced the resistance of 5FU-sensitive cells. Metabolic assays revealed that exosomes derived from 5FU-resistant cells promoted a decrease in the level of IDH1-mediated NADPH, which is associated with the development of 5FU resistance in colorectal cancer cells. Therefore, exosomal IDH1 may be the transmitter and driver of chemoresistance in colorectal cancer and a potential chemotherapy target.

摘要

化疗耐药对结直肠癌的临床治疗构成挑战,急需解决。异柠檬酸脱氢酶1(IDH1)是参与葡萄糖代谢的关键酶,介导肿瘤的恶性转化。然而,IDH1参与结直肠癌细胞增殖和诱导耐药的机制仍不清楚。在本研究中,我们发现IDH1在人结直肠癌组织中高表达,可用于指示高级别肿瘤。通过基因过表达和敲低来确定IDH1是否促进结直肠癌细胞系HCT8的增殖以及对5-氟尿嘧啶(5FU)的耐药性。进一步研究表明,5FU耐药细胞系HCT8FU分泌的外泌体中含有高水平的IDH1蛋白。来自5FU耐药细胞的外泌体IDH1增强了5FU敏感细胞的耐药性。代谢分析显示,来自5FU耐药细胞的外泌体促进了IDH1介导的NADPH水平降低,这与结直肠癌细胞中5FU耐药性的发展有关。因此,外泌体IDH1可能是结直肠癌化疗耐药的传递者和驱动因素,也是潜在的化疗靶点。

https://cdn.ncbi.nlm.nih.gov/pmc/blobs/98d6/8247374/780ba64c87fc/jcav12p4862g001.jpg

文献AI研究员

20分钟写一篇综述,助力文献阅读效率提升50倍。

立即体验

用中文搜PubMed

大模型驱动的PubMed中文搜索引擎

马上搜索

文档翻译

学术文献翻译模型,支持多种主流文档格式。

立即体验