Suppr超能文献

骨髓间充质干细胞通过 SIRT1/Parkin 轴促进肾小管上皮细胞的线粒体自噬来改善脓毒症诱导的急性肾损伤。

Bone Marrow-Derived Mesenchymal Stem Cells Ameliorate Sepsis-Induced Acute Kidney Injury by Promoting Mitophagy of Renal Tubular Epithelial Cells the SIRT1/Parkin Axis.

机构信息

Department of Critical Medicine, Union Jiangbei Hospital, Huazhong University of Science and Technology, Wuhan, China.

出版信息

Front Endocrinol (Lausanne). 2021 Jun 25;12:639165. doi: 10.3389/fendo.2021.639165. eCollection 2021.

Abstract

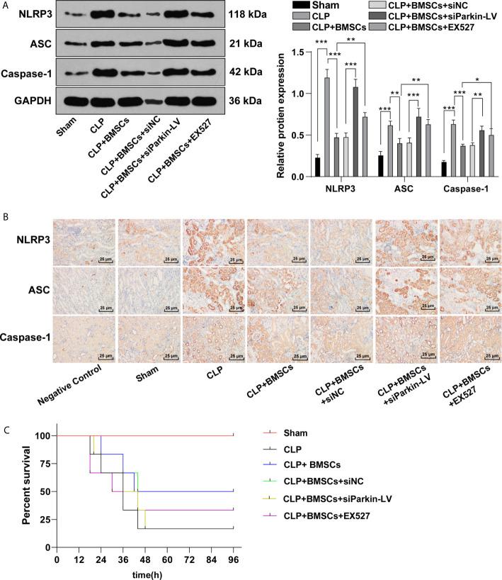
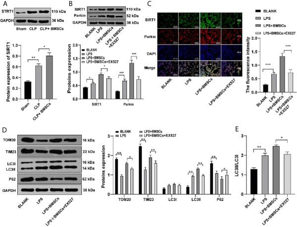
Sepsis is a common risk factor for acute kidney injury (AKI). Bone marrow-derived mesenchymal stem cells (BMSCs) bear multi-directional differentiation potential. This study explored the role of BMSCs in sepsis-induced AKI (SI-AKI). A rat model of SI-AKI was established through cecal ligation and perforation. The SI-AKI rats were injected with CM-DiL-labeled BMSCs, followed by evaluation of pathological injury of kidney tissues and kidney injury-related indicators and inflammatory factors. HK-2 cells were treated with lipopolysaccharide (LPS) to establish SI-SKI model Levels of mitochondrial proteins, autophagy-related proteins, NLRP3 inflammasome-related protein, and expressions of Parkin and SIRT1 in renal tubular epithelial cells (RTECs) of kidney tissues and HK-2 cells were detected. The results showed that BMSCs could reach rat kidney tissues and alleviate pathological injury of SI-SKI rats. BMSCs inhibited inflammation and promoted mitophagy of RTECs and HK-2 cells in rats with SI-AKI. BMSCs upregulated expressions of Parkin and SIRT1 in HK-2 cells. Parkin silencing or SIRT1 inhibitor reversed the promoting effect of BMSCs on mitophagy. BMSCs inhibited apoptosis and pyroptosis of RTECs in kidney tissues by upregulating SIRT1/Parkin. In conclusion, BMSCs promoted mitophagy and inhibited apoptosis and pyroptosis of RTECs in kidney tissues by upregulating SIRT1/Parkin, thereby ameliorating SI-AKI.

摘要

脓毒症是急性肾损伤(AKI)的常见危险因素。骨髓间充质干细胞(BMSCs)具有多向分化潜能。本研究探讨了 BMSCs 在脓毒症诱导的 AKI(SI-AKI)中的作用。通过盲肠结扎穿孔建立 SI-AKI 大鼠模型。将 CM-DiL 标记的 BMSCs 注射到 SI-AKI 大鼠体内,然后评估肾组织的病理损伤和肾损伤相关指标以及炎症因子。用脂多糖(LPS)处理 HK-2 细胞建立 SI-SKI 模型,检测肾组织和 HK-2 细胞肾小管上皮细胞(RTECs)中线粒体蛋白、自噬相关蛋白、NLRP3 炎性体相关蛋白和 Parkin、SIRT1 的表达。结果表明,BMSCs 可到达大鼠肾脏组织,减轻 SI-SKI 大鼠的病理损伤。BMSCs 抑制炎症反应,促进 SI-AKI 大鼠 RTECs 和 HK-2 细胞的线粒体自噬。BMSCs 上调 HK-2 细胞中 Parkin 和 SIRT1 的表达。Parkin 沉默或 SIRT1 抑制剂逆转了 BMSCs 对自噬的促进作用。BMSCs 通过上调 SIRT1/Parkin 抑制肾组织 RTECs 的凋亡和焦亡。综上所述,BMSCs 通过上调 SIRT1/Parkin 促进肾组织 RTECs 的线粒体自噬,抑制其凋亡和焦亡,从而改善 SI-AKI。

https://cdn.ncbi.nlm.nih.gov/pmc/blobs/8f1d/8267935/2438cdf7a10f/fendo-12-639165-g001.jpg

文献AI研究员

20分钟写一篇综述,助力文献阅读效率提升50倍。

立即体验

用中文搜PubMed

大模型驱动的PubMed中文搜索引擎

马上搜索

文档翻译

学术文献翻译模型,支持多种主流文档格式。

立即体验