Suppr超能文献

NudC L279P突变通过抑制Hsp90伴侣途径使细丝蛋白A不稳定并抑制细胞迁移。

NudC L279P Mutation Destabilizes Filamin A by Inhibiting the Hsp90 Chaperoning Pathway and Suppresses Cell Migration.

作者信息

Liu Min, Xu Zhangqi, Zhang Cheng, Yang Chunxia, Feng Jiaxing, Lu Yiqing, Zhang Wen, Chen Wenwen, Xu Xiaoyang, Sun Xiaoxia, Yang Mingyang, Liu Wei, Zhou Tianhua, Yang Yuehong

机构信息

Department of Cell Biology, and Institute of Gastroenterology of the Second Affiliated Hospital, Zhejiang University School of Medicine, Hangzhou, China.

The Cancer Center of the Second Affiliated Hospital, Zhejiang University School of Medicine, Hangzhou, China.

出版信息

Front Cell Dev Biol. 2021 Jun 18;9:671233. doi: 10.3389/fcell.2021.671233. eCollection 2021.

Abstract

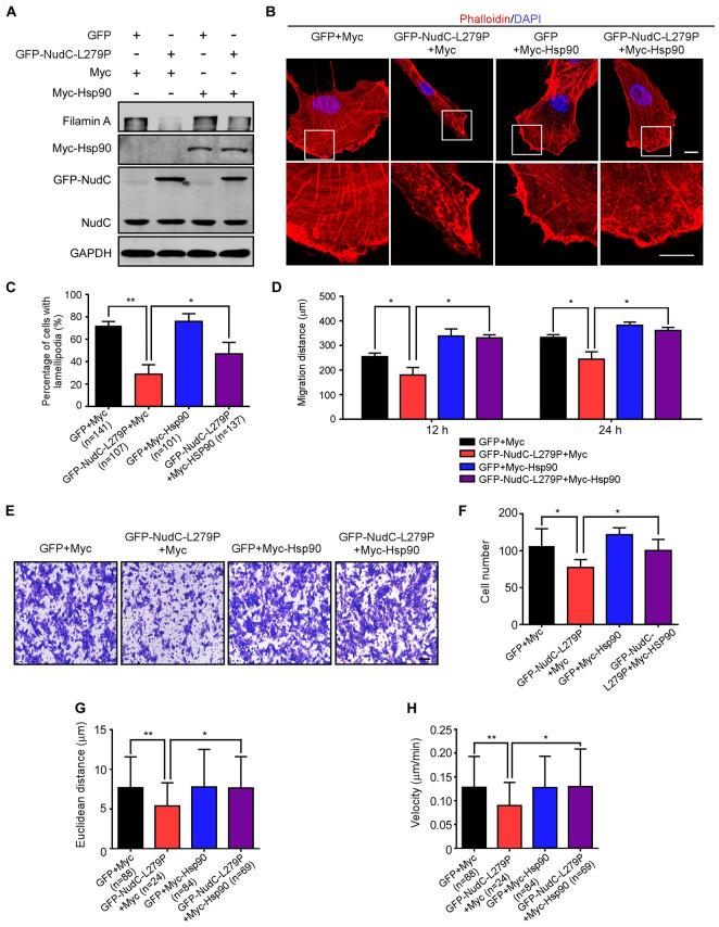
Filamin A, the first discovered non-muscle actin filament cross-linking protein, plays a crucial role in regulating cell migration that participates in diverse cellular and developmental processes. However, the regulatory mechanism of filamin A stability remains unclear. Here, we find that nuclear distribution gene C (NudC), a cochaperone of heat shock protein 90 (Hsp90), is required to stabilize filamin A in mammalian cells. Immunoprecipitation-mass spectrometry and western blotting analyses reveal that NudC interacts with filamin A. Overexpression of human NudC-L279P (an evolutionarily conserved mutation in NudC that impairs its chaperone activity) not only decreases the protein level of filamin A but also results in actin disorganization and the suppression of cell migration. Ectopic expression of filamin A is able to reverse these defects induced by the overexpression of NudC-L279P. Furthermore, Hsp90 forms a complex with filamin A. The inhibition of Hsp90 ATPase activity by either geldanamycin or radicicol decreases the protein stability of filamin A. In addition, ectopic expression of Hsp90 efficiently restores NudC-L279P overexpression-induced protein stability and functional defects of filamin A. Taken together, these data suggest NudC L279P mutation destabilizes filamin A by inhibiting the Hsp90 chaperoning pathway and suppresses cell migration.

摘要

细丝蛋白A是首个被发现的非肌肉肌动蛋白丝交联蛋白,在调节参与多种细胞和发育过程的细胞迁移中发挥关键作用。然而,细丝蛋白A稳定性的调控机制仍不清楚。在此,我们发现核分布基因C(NudC),即热休克蛋白90(Hsp90)的一个共伴侣,对于在哺乳动物细胞中稳定细丝蛋白A是必需的。免疫沉淀-质谱分析和蛋白质免疫印迹分析表明NudC与细丝蛋白A相互作用。人NudC-L279P(NudC中一个损害其伴侣活性的进化保守突变)的过表达不仅降低了细丝蛋白A的蛋白水平,还导致肌动蛋白紊乱和细胞迁移受抑制。异位表达细丝蛋白A能够逆转由NudC-L279P过表达诱导的这些缺陷。此外,Hsp90与细丝蛋白A形成复合物。格尔德霉素或放线菌酮对Hsp90 ATP酶活性的抑制降低了细丝蛋白A的蛋白稳定性。另外,异位表达Hsp90能有效恢复NudC-L279P过表达诱导的细丝蛋白A的蛋白稳定性和功能缺陷。综上所述,这些数据表明NudC L279P突变通过抑制Hsp90伴侣途径使细丝蛋白A不稳定,并抑制细胞迁移。

https://cdn.ncbi.nlm.nih.gov/pmc/blobs/7a59/8273881/0f23774cf58c/fcell-09-671233-g001.jpg

文献AI研究员

20分钟写一篇综述,助力文献阅读效率提升50倍。

立即体验

用中文搜PubMed

大模型驱动的PubMed中文搜索引擎

马上搜索

文档翻译

学术文献翻译模型,支持多种主流文档格式。

立即体验