• 文献检索
  • 文档翻译
  • 深度研究
  • 学术资讯
  • Suppr Zotero 插件Zotero 插件
  • 邀请有礼
  • 套餐&价格
  • 历史记录
应用&插件
Suppr Zotero 插件Zotero 插件浏览器插件Mac 客户端Windows 客户端微信小程序
定价
高级版会员购买积分包购买API积分包
服务
文献检索文档翻译深度研究API 文档MCP 服务
关于我们
关于 Suppr公司介绍联系我们用户协议隐私条款
关注我们

Suppr 超能文献

核心技术专利:CN118964589B侵权必究
粤ICP备2023148730 号-1Suppr @ 2026

文献检索

告别复杂PubMed语法,用中文像聊天一样搜索,搜遍4000万医学文献。AI智能推荐,让科研检索更轻松。

立即免费搜索

文件翻译

保留排版,准确专业,支持PDF/Word/PPT等文件格式,支持 12+语言互译。

免费翻译文档

深度研究

AI帮你快速写综述,25分钟生成高质量综述,智能提取关键信息,辅助科研写作。

立即免费体验

LYSMD3:一种用于几丁质的哺乳动物模式识别受体。

LYSMD3: A mammalian pattern recognition receptor for chitin.

机构信息

Department of Biological Sciences, Virginia Tech, Blacksburg, VA 24061, USA; Department of Pediatrics, School of Medicine and Public Health, University of Wisconsin-Madison, Madison, WI 53706, USA.

Department of Biological Sciences, Virginia Tech, Blacksburg, VA 24061, USA.

出版信息

Cell Rep. 2021 Jul 20;36(3):109392. doi: 10.1016/j.celrep.2021.109392.

DOI:10.1016/j.celrep.2021.109392
PMID:
34289364
原文链接:https://pmc.ncbi.nlm.nih.gov/articles/PMC8344708/
Abstract

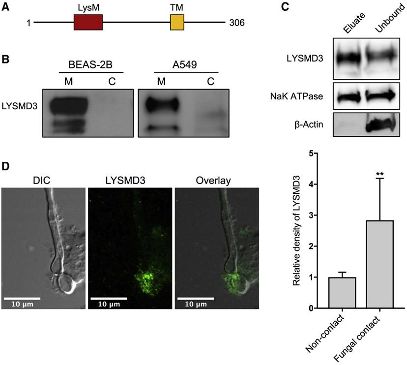
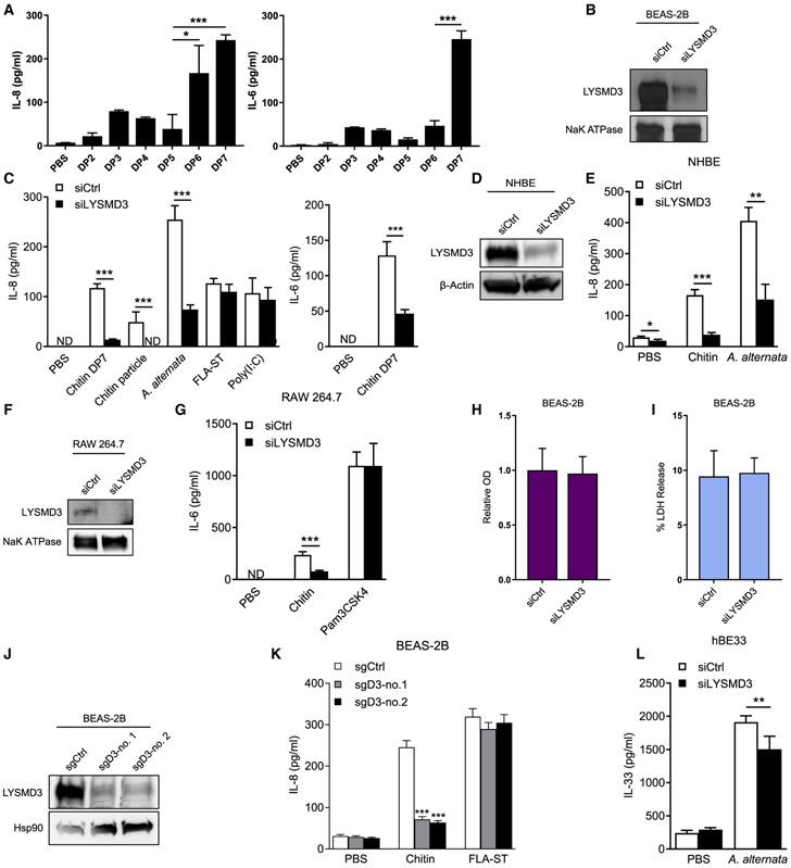
Chitin, a major component of fungal cell walls, has been associated with allergic disorders such as asthma. However, it is unclear how mammals recognize chitin and the principal receptor(s) on epithelial cells that sense chitin remain to be determined. In this study, we show that LYSMD3 is expressed on the surface of human airway epithelial cells and demonstrate that LYSMD3 is able to bind chitin, as well as β-glucan, on the cell walls of fungi. Knockdown or knockout of LYSMD3 also sharply blunts the production of inflammatory cytokines by epithelial cells in response to chitin and fungal spores. Competitive inhibition of the LYSMD3 ectodomain by soluble LYSMD3 protein, multiple ligands, or antibody against LYSMD3 also blocks chitin signaling. Our study reveals LYSMD3 as a mammalian pattern recognition receptor (PRR) for chitin and establishes its role in epithelial cell inflammatory responses to chitin and fungi.

摘要

几丁质是真菌细胞壁的主要成分,与哮喘等过敏疾病有关。然而,哺乳动物如何识别几丁质以及感知几丁质的上皮细胞的主要受体仍有待确定。在这项研究中,我们表明 LYSMD3 表达在人呼吸道上皮细胞的表面,并证明 LYSMD3 能够结合真菌细胞壁上的几丁质和β-葡聚糖。LYSMD3 的敲低或敲除也显著削弱了上皮细胞对几丁质和真菌孢子的反应产生炎症细胞因子的能力。可溶性 LYSMD3 蛋白、多种配体或针对 LYSMD3 的抗体对 LYSMD3 外显子的竞争性抑制也阻断了几丁质信号。我们的研究揭示了 LYSMD3 作为几丁质的哺乳动物模式识别受体 (PRR),并确立了它在上皮细胞对几丁质和真菌的炎症反应中的作用。

https://cdn.ncbi.nlm.nih.gov/pmc/blobs/97f9/8344708/748035da056b/nihms-1726835-f0005.jpg
https://cdn.ncbi.nlm.nih.gov/pmc/blobs/97f9/8344708/df7c6fce3ab1/nihms-1726835-f0002.jpg
https://cdn.ncbi.nlm.nih.gov/pmc/blobs/97f9/8344708/26f110e5073c/nihms-1726835-f0003.jpg
https://cdn.ncbi.nlm.nih.gov/pmc/blobs/97f9/8344708/505acc021d73/nihms-1726835-f0004.jpg
https://cdn.ncbi.nlm.nih.gov/pmc/blobs/97f9/8344708/748035da056b/nihms-1726835-f0005.jpg
https://cdn.ncbi.nlm.nih.gov/pmc/blobs/97f9/8344708/df7c6fce3ab1/nihms-1726835-f0002.jpg
https://cdn.ncbi.nlm.nih.gov/pmc/blobs/97f9/8344708/26f110e5073c/nihms-1726835-f0003.jpg
https://cdn.ncbi.nlm.nih.gov/pmc/blobs/97f9/8344708/505acc021d73/nihms-1726835-f0004.jpg
https://cdn.ncbi.nlm.nih.gov/pmc/blobs/97f9/8344708/748035da056b/nihms-1726835-f0005.jpg

相似文献

1
LYSMD3: A mammalian pattern recognition receptor for chitin.LYSMD3:一种用于几丁质的哺乳动物模式识别受体。
Cell Rep. 2021 Jul 20;36(3):109392. doi: 10.1016/j.celrep.2021.109392.
2
β-glucan: Crucial component of the fungal cell wall and elusive MAMP in plants.β-葡聚糖:真菌细胞壁的关键成分及植物中难以捉摸的微生物相关分子模式
Fungal Genet Biol. 2016 May;90:53-60. doi: 10.1016/j.fgb.2015.12.004. Epub 2015 Dec 10.
3
C-Type Lectin Receptor CD23 Is Required for Host Defense against and Infection.C 型凝集素受体 CD23 对于宿主防御 和 感染是必需的。
J Immunol. 2018 Oct 15;201(8):2427-2440. doi: 10.4049/jimmunol.1800620. Epub 2018 Sep 5.
4
Induction of innate immunity by Aspergillus fumigatus cell wall polysaccharides is enhanced by the composite presentation of chitin and beta-glucan.烟曲霉细胞壁多糖通过几丁质和β-葡聚糖的复合呈递诱导固有免疫增强。
Immunobiology. 2014 Mar;219(3):179-88. doi: 10.1016/j.imbio.2013.10.003. Epub 2013 Oct 12.
5
Remasking of Candida albicans β-Glucan in Response to Environmental pH Is Regulated by Quorum Sensing.环境 pH 值对白色念珠菌β-葡聚糖重掩蔽的调节作用受群体感应调控。
mBio. 2019 Oct 15;10(5):e02347-19. doi: 10.1128/mBio.02347-19.
6
EphA2 is an epithelial cell pattern recognition receptor for fungal β-glucans.EphA2 是一种上皮细胞模式识别受体,可识别真菌β-葡聚糖。
Nat Microbiol. 2018 Jan;3(1):53-61. doi: 10.1038/s41564-017-0059-5. Epub 2017 Nov 13.
7
Face/Off: The Interchangeable Side of .变脸:. 的可互换性
Front Cell Infect Microbiol. 2020 Jan 28;9:471. doi: 10.3389/fcimb.2019.00471. eCollection 2019.
8
Elevation of cell wall chitin via Ca -calcineurin-mediated PKC signaling pathway maintains the viability of Candida albicans in the absence of β-1,6-glucan synthesis.通过钙调神经磷酸酶介导的蛋白激酶 C 信号通路升高细胞壁几丁质,从而在缺乏β-1,6-葡聚糖合成的情况下维持白色念珠菌的活力。
Mol Microbiol. 2019 Sep;112(3):960-972. doi: 10.1111/mmi.14335. Epub 2019 Jul 16.
9
Chitin-Induced Airway Epithelial Cell Innate Immune Responses Are Inhibited by Carvacrol/Thymol.香芹酚/百里香酚可抑制甲壳素诱导的气道上皮细胞固有免疫反应。
PLoS One. 2016 Jul 27;11(7):e0159459. doi: 10.1371/journal.pone.0159459. eCollection 2016.
10
Candida albicans beta-glucan exposure is controlled by the fungal CEK1-mediated mitogen-activated protein kinase pathway that modulates immune responses triggered through dectin-1.白念珠菌β-葡聚糖的暴露受真菌 CEK1 介导的丝裂原活化蛋白激酶途径的控制,该途径调节通过 dectin-1 触发的免疫反应。
Infect Immun. 2010 Apr;78(4):1426-36. doi: 10.1128/IAI.00989-09. Epub 2010 Jan 25.

引用本文的文献

1
Transkingdom mechanism of MAMP generation by chitotriosidase feeds oligomeric chitin from fungal pathogens and allergens into TLR2-mediated innate immune sensing.几丁质三糖酶产生微生物相关分子模式的跨界机制将来自真菌病原体和过敏原的低聚几丁质导入Toll样受体2介导的固有免疫传感。
Front Immunol. 2025 Mar 3;16:1497174. doi: 10.3389/fimmu.2025.1497174. eCollection 2025.
2
The pathobiology of human fungal infections.人类真菌感染的病理学。
Nat Rev Microbiol. 2024 Nov;22(11):687-704. doi: 10.1038/s41579-024-01062-w. Epub 2024 Jun 25.
3
and : global priority pathogens.

本文引用的文献

1
Cryptococcus neoformans Chitin Synthase 3 Plays a Critical Role in Dampening Host Inflammatory Responses.新型隐球菌几丁质合成酶 3 在抑制宿主炎症反应中发挥关键作用。
mBio. 2020 Feb 18;11(1):e03373-19. doi: 10.1128/mBio.03373-19.
2
The fungal ligand chitin directly binds TLR2 and triggers inflammation dependent on oligomer size.真菌配体几丁质直接结合 TLR2 并触发依赖于寡聚物大小的炎症反应。
EMBO Rep. 2018 Dec;19(12). doi: 10.15252/embr.201846065. Epub 2018 Oct 18.
3
Chitin, chitinases, and chitin lectins: Emerging roles in human pathophysiology.
和:全球优先病原体。
Microbiol Mol Biol Rev. 2024 Jun 27;88(2):e0002123. doi: 10.1128/mmbr.00021-23. Epub 2024 Jun 4.
4
Two structurally different oomycete lipophilic microbe-associated molecular patterns induce distinctive plant immune responses.两种结构不同的卵菌脂溶性微生物相关分子模式诱导不同的植物免疫反应。
Plant Physiol. 2024 Sep 2;196(1):479-494. doi: 10.1093/plphys/kiae255.
5
Genomic regions, candidate genes, and pleiotropic variants associated with physiological and anatomical indicators of heat stress response in lactating sows.与泌乳母猪热应激反应的生理和解剖指标相关的基因组区域、候选基因和多效变异体。
BMC Genomics. 2024 May 13;25(1):467. doi: 10.1186/s12864-024-10365-4.
6
Interplay of Cytokines and Chemokines in Aspergillosis.细胞因子与趋化因子在曲霉病中的相互作用
J Fungi (Basel). 2024 Mar 27;10(4):251. doi: 10.3390/jof10040251.
7
Noninvasive Analysis of Peptidoglycan from Living Animals.从活体动物中分析肽聚糖的非侵入性方法。
Bioconjug Chem. 2024 Apr 17;35(4):489-498. doi: 10.1021/acs.bioconjchem.4c00007. Epub 2024 Apr 9.
8
Cryptococcus neoformans requires the TVF1 gene for thermotolerance and virulence.新生隐球菌需要 TVF1 基因来耐热和毒力。
Med Mycol. 2023 Oct 5;61(10). doi: 10.1093/mmy/myad101.
9
Novel mechanistic insights underlying fungal allergic inflammation.真菌过敏炎症的新机制见解。
PLoS Pathog. 2023 Sep 13;19(9):e1011623. doi: 10.1371/journal.ppat.1011623. eCollection 2023 Sep.
10
Dectin-1-Independent Macrophage Phagocytosis of .Dectin-1 非依赖性巨噬细胞吞噬作用
Int J Mol Sci. 2023 Jul 4;24(13):11062. doi: 10.3390/ijms241311062.
几丁质、几丁质酶和几丁质凝集素:在人类病理生理学中的新作用。
Pathophysiology. 2018 Dec;25(4):253-262. doi: 10.1016/j.pathophys.2018.02.005. Epub 2018 Mar 6.
4
Innate and adaptive immune responses to fungi in the airway.气道中真菌的固有和适应性免疫反应。
J Allergy Clin Immunol. 2018 Aug;142(2):353-363. doi: 10.1016/j.jaci.2018.06.015.
5
Targeted protein unfolding uncovers a Golgi-specific transcriptional stress response.靶向蛋白展开揭示了高尔基体特异性的转录应激反应。
Mol Biol Cell. 2018 Jun 1;29(11):1284-1298. doi: 10.1091/mbc.E17-11-0693. Epub 2018 Apr 5.
6
LysMD3 is a type II membrane protein without an role in the response to a range of pathogens.LysMD3 是一种 II 型膜蛋白,在应对多种病原体的反应中没有作用。
J Biol Chem. 2018 Apr 20;293(16):6022-6038. doi: 10.1074/jbc.RA117.001246. Epub 2018 Mar 1.
7
Dysregulated invertebrate tropomyosin-dectin-1 interaction confers susceptibility to allergic diseases.失调的无脊椎动物原肌球蛋白-树突细胞免疫球蛋白样凝集素 1 相互作用赋予对过敏性疾病的易感性。
Sci Immunol. 2018 Feb 23;3(20). doi: 10.1126/sciimmunol.aam9841.
8
Non-branched β-1,3-glucan oligosaccharides trigger immune responses in Arabidopsis.无支链 β-1,3-葡聚糖寡糖在拟南芥中引发免疫反应。
Plant J. 2018 Jan;93(1):34-49. doi: 10.1111/tpj.13755. Epub 2017 Dec 2.
9
The Fungal Cell Wall: Structure, Biosynthesis, and Function.真菌细胞壁:结构、生物合成与功能。
Microbiol Spectr. 2017 May;5(3). doi: 10.1128/microbiolspec.FUNK-0035-2016.
10
Spontaneous Chitin Accumulation in Airways and Age-Related Fibrotic Lung Disease.气道中自发性几丁质积累与年龄相关性肺纤维化疾病
Cell. 2017 Apr 20;169(3):497-509.e13. doi: 10.1016/j.cell.2017.03.044.