Cardiovascular Biology Research Program, Oklahoma Medical Research Foundation, Oklahoma City, Oklahoma, USA.
Department of Microbiology and Immunology and.
JCI Insight. 2021 Jul 22;6(14):e148999. doi: 10.1172/jci.insight.148999.
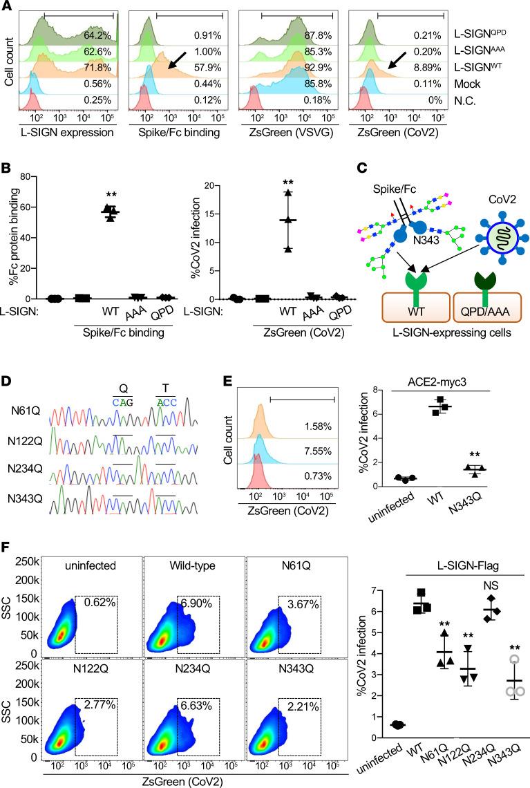
Coronavirus disease 2019 (COVID-19), caused by severe acute respiratory syndrome coronavirus 2 (SARS-CoV-2), remains a pandemic. Severe disease is associated with dysfunction of multiple organs, but some infected cells do not express ACE2, the canonical entry receptor for SARS-CoV-2. Here, we report that the C-type lectin receptor L-SIGN interacted in a Ca2+-dependent manner with high-mannose-type N-glycans on the SARS-CoV-2 spike protein. We found that L-SIGN was highly expressed on human liver sinusoidal endothelial cells (LSECs) and lymph node lymphatic endothelial cells but not on blood endothelial cells. Using high-resolution confocal microscopy imaging, we detected SARS-CoV-2 viral proteins within the LSECs from liver autopsy samples from patients with COVID-19. We found that both pseudo-typed virus enveloped with SARS-CoV-2 spike protein and authentic SARS-CoV-2 virus infected L-SIGN-expressing cells relative to control cells. Moreover, blocking L-SIGN function reduced CoV-2-type infection. These results indicate that L-SIGN is a receptor for SARS-CoV-2 infection. LSECs are major sources of the clotting factors vWF and factor VIII (FVIII). LSECs from liver autopsy samples from patients with COVID-19 expressed substantially higher levels of vWF and FVIII than LSECs from uninfected liver samples. Our data demonstrate that L-SIGN is an endothelial cell receptor for SARS-CoV-2 that may contribute to COVID-19-associated coagulopathy.
2019 年冠状病毒病(COVID-19)是由严重急性呼吸系统综合症冠状病毒 2(SARS-CoV-2)引起的,目前仍在全球大流行。严重疾病与多个器官功能障碍有关,但有些受感染的细胞并不表达 SARS-CoV-2 的经典进入受体血管紧张素转换酶 2(ACE2)。在这里,我们报告 C 型凝集素受体 L-SIGN 以 Ca2+依赖性方式与 SARS-CoV-2 刺突蛋白上的高甘露糖型 N-糖结合。我们发现 L-SIGN 在人肝窦内皮细胞(LSEC)和淋巴结淋巴管内皮细胞上高度表达,但不在血管内皮细胞上表达。使用高分辨率共聚焦显微镜成像,我们在来自 COVID-19 患者的肝尸检样本中的 LSEC 中检测到 SARS-CoV-2 病毒蛋白。我们发现,用 SARS-CoV-2 刺突蛋白包裹的假型病毒和真实的 SARS-CoV-2 病毒均感染了表达 L-SIGN 的细胞,而对照细胞则未被感染。此外,阻断 L-SIGN 功能可减少 CoV-2 型感染。这些结果表明 L-SIGN 是 SARS-CoV-2 感染的受体。LSEC 是凝血因子 vWF 和因子 VIII(FVIII)的主要来源。来自 COVID-19 患者肝尸检样本的 LSEC 表达的 vWF 和 FVIII 水平明显高于来自未感染肝脏样本的 LSEC。我们的数据表明,L-SIGN 是 SARS-CoV-2 的内皮细胞受体,可能导致 COVID-19 相关的凝血功能障碍。