Suppr超能文献

SPONGEdb:一个用于竞争性内源性RNA相互作用的泛癌资源库。

SPONGEdb: a pan-cancer resource for competing endogenous RNA interactions.

作者信息

Hoffmann Markus, Pachl Elisabeth, Hartung Michael, Stiegler Veronika, Baumbach Jan, Schulz Marcel H, List Markus

机构信息

Chair of Experimental Bioinformatics, TUM School of Life Sciences, Technical University of Munich, 85354 Freising, Germany.

Institute for Cardiovascular Regeneration, Goethe University, 60596 Frankfurt am Main, Germany.

出版信息

NAR Cancer. 2021 Jan 6;3(1):zcaa042. doi: 10.1093/narcan/zcaa042. eCollection 2021 Mar.

Abstract

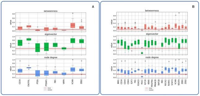
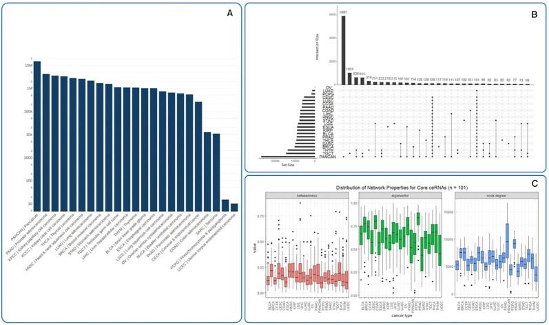
microRNAs (miRNAs) are post-transcriptional regulators involved in many biological processes and human diseases, including cancer. The majority of transcripts compete over a limited pool of miRNAs, giving rise to a complex network of competing endogenous RNA (ceRNA) interactions. Currently, gene-regulatory networks focus mostly on transcription factor-mediated regulation, and dedicated efforts for charting ceRNA regulatory networks are scarce. Recently, it became possible to infer ceRNA interactions genome-wide from matched gene and miRNA expression data. Here, we inferred ceRNA regulatory networks for 22 cancer types and a pan-cancer ceRNA network based on data from The Cancer Genome Atlas. To make these networks accessible to the biomedical community, we present SPONGEdb, a database offering a user-friendly web interface to browse and visualize ceRNA interactions and an application programming interface accessible by accompanying R and Python packages. SPONGEdb allows researchers to identify potent ceRNA regulators via network centrality measures and to assess their potential as cancer biomarkers through survival, cancer hallmark and gene set enrichment analysis. In summary, SPONGEdb is a feature-rich web resource supporting the community in studying ceRNA regulation within and across cancer types.

摘要

微小RNA(miRNA)是参与包括癌症在内的许多生物学过程和人类疾病的转录后调节因子。大多数转录本会竞争有限的miRNA池,从而产生一个复杂的竞争性内源RNA(ceRNA)相互作用网络。目前,基因调控网络主要集中在转录因子介导的调控上,而绘制ceRNA调控网络的专门工作却很少。最近,从匹配的基因和miRNA表达数据中全基因组推断ceRNA相互作用成为可能。在这里,我们基于癌症基因组图谱(The Cancer Genome Atlas)的数据,推断了22种癌症类型的ceRNA调控网络以及一个泛癌ceRNA网络。为了让生物医学界能够访问这些网络,我们展示了SPONGEdb,这是一个数据库,提供用户友好的网页界面来浏览和可视化ceRNA相互作用,以及通过配套的R和Python包可访问的应用程序编程接口。SPONGEdb允许研究人员通过网络中心性度量来识别有效的ceRNA调节因子,并通过生存分析、癌症特征分析和基因集富集分析来评估它们作为癌症生物标志物的潜力。总之,SPONGEdb是一个功能丰富的网络资源,支持研究人员在研究癌症类型内部和不同癌症类型之间的ceRNA调控。

https://cdn.ncbi.nlm.nih.gov/pmc/blobs/0f31/8210024/0445f573c48a/zcaa042fig1.jpg

文献AI研究员

20分钟写一篇综述,助力文献阅读效率提升50倍。

立即体验

用中文搜PubMed

大模型驱动的PubMed中文搜索引擎

马上搜索

文档翻译

学术文献翻译模型,支持多种主流文档格式。

立即体验