Suppr超能文献

核心启动子活性有助于基于染色质的内部隐秘启动子的调控。

Core promoter activity contributes to chromatin-based regulation of internal cryptic promoters.

机构信息

Department of Life Science and the Research Center for Cellular Homeostasis, Ewha Womans University, Seoul 03760, Korea.

Department of Biochemistry, College of Life Science and Biotechnology, Yonsei University, Seoul 03722, Korea.

出版信息

Nucleic Acids Res. 2021 Aug 20;49(14):8097-8109. doi: 10.1093/nar/gkab639.

Abstract

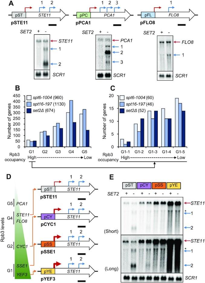
During RNA polymerase II (RNA Pol II) transcription, the chromatin structure undergoes dynamic changes, including opening and closing of the nucleosome to enhance transcription elongation and fidelity. These changes are mediated by transcription elongation factors, including Spt6, the FACT complex, and the Set2-Rpd3S HDAC pathway. These factors not only contribute to RNA Pol II elongation, reset the repressive chromatin structures after RNA Pol II has passed, thereby inhibiting aberrant transcription initiation from the internal cryptic promoters within gene bodies. Notably, the internal cryptic promoters of infrequently transcribed genes are sensitive to such chromatin-based regulation but those of hyperactive genes are not. To determine why, the weak core promoters of genes that generate cryptic transcripts in cells lacking transcription elongation factors (e.g. STE11) were replaced with those from more active genes. Interestingly, as core promoter activity increased, activation of internal cryptic promoter dropped. This associated with loss of active histone modifications at the internal cryptic promoter. Moreover, environmental changes and transcription elongation factor mutations that downregulated the core promoters of highly active genes concomitantly increased their cryptic transcription. We therefore propose that the chromatin-based regulation of internal cryptic promoters is mediated by core promoter strength as well as transcription elongation factors.

摘要

在 RNA 聚合酶 II(RNA Pol II)转录过程中,染色质结构会发生动态变化,包括核小体的打开和关闭,以增强转录延伸和保真度。这些变化是由转录延伸因子介导的,包括 Spt6、FACT 复合物和 Set2-Rpd3S HDAC 通路。这些因子不仅有助于 RNA Pol II 的延伸,还能在 RNA Pol II 经过后重置抑制性染色质结构,从而抑制基因体内内部隐蔽启动子的异常转录起始。值得注意的是,转录频率较低的基因的内部隐蔽启动子对这种基于染色质的调控敏感,但转录活性较高的基因则不敏感。为了确定原因,缺失转录延伸因子的细胞中产生隐蔽转录本的基因的弱核心启动子被来自更活跃基因的启动子所取代。有趣的是,随着核心启动子活性的增加,内部隐蔽启动子的激活下降。这与内部隐蔽启动子处活性组蛋白修饰的丧失有关。此外,下调高度活跃基因核心启动子的环境变化和转录延伸因子突变,同时增加了它们的隐蔽转录。因此,我们提出内部隐蔽启动子的基于染色质的调控是由核心启动子强度以及转录延伸因子介导的。

https://cdn.ncbi.nlm.nih.gov/pmc/blobs/265e/8373055/c55643aad257/gkab639fig1.jpg

文献检索

告别复杂PubMed语法,用中文像聊天一样搜索,搜遍4000万医学文献。AI智能推荐,让科研检索更轻松。

立即免费搜索

文件翻译

保留排版,准确专业,支持PDF/Word/PPT等文件格式,支持 12+语言互译。

免费翻译文档

深度研究

AI帮你快速写综述,25分钟生成高质量综述,智能提取关键信息,辅助科研写作。

立即免费体验