Suppr超能文献

大黄素通过靶向 miR-244-5p/DEGS1 轴抑制低氧人肺动脉平滑肌细胞的活力、增殖并促进其凋亡。

Emodin inhibits viability, proliferation and promotes apoptosis of hypoxic human pulmonary artery smooth muscle cells via targeting miR-244-5p/DEGS1 axis.

机构信息

Special Medical Service Center, Zhujiang Hospital, Southern Medical University, Guangzhou, 510282, China.

Pulmonary and Critical Care Medicine, Zhujiang Hospital of Southern Medical University, Guangzhou, 510282, China.

出版信息

BMC Pulm Med. 2021 Jul 31;21(1):252. doi: 10.1186/s12890-021-01616-1.

Abstract

OBJECTIVE

This study aimed to determine the effects of emodin on the viability, proliferation and apoptosis of human pulmonary artery smooth muscle cells (PASMCs) under hypoxia and to explore the underling molecular mechanisms.

METHODS

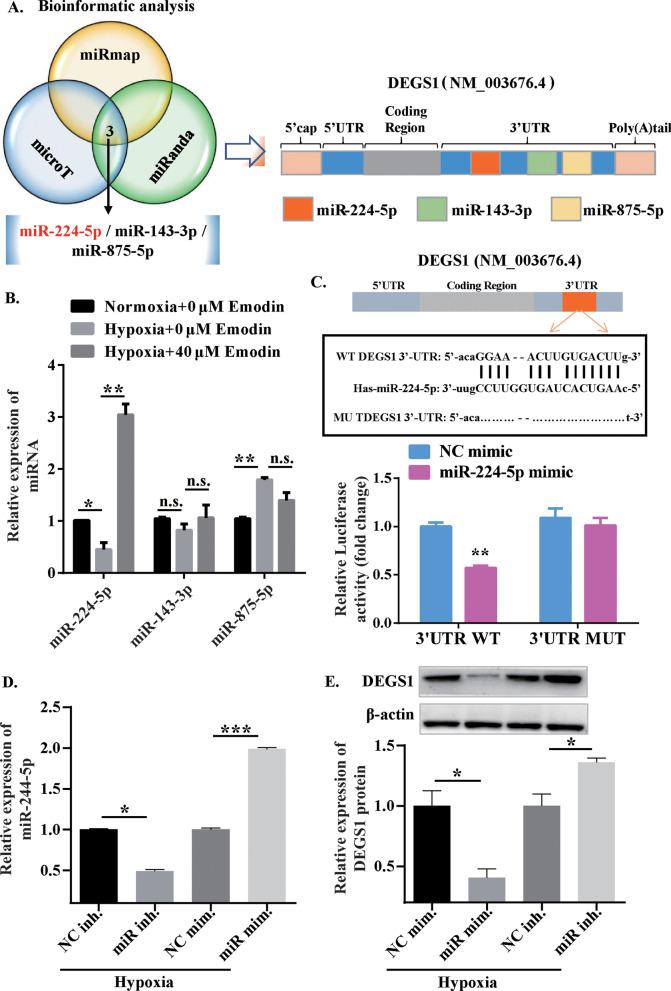
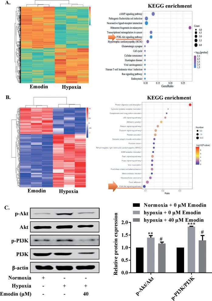
PASMCs were cultured in a hypoxic environment (1% oxygen) and then treated with emodin. Cell viability, proliferation and apoptosis were evaluated using CCK-8 assay, EdU staining assay, western blot and Mito-tracker red CMXRos and Annexin V-FITC apoptosis detection assay. The microRNA (miRNA)/mRNA and protein expression levels were assessed by quantitative real-time PCR and western blotting, respectively. Based on transcriptomics and proteomics were used to identify potential signaling pathways. Luciferase reporter assay was utilized to examine the interaction between miR-244-5p and DEGS1.

RESULTS

Emodin at 40 and 160 µM concentration-dependently suppressed cell viability, proliferation and migration, but enhanced cell apoptosis of PASMCs under hypoxia. Transcriptomic and proteomic analysis revealed that emodin could attenuate the activity of PI3K/Akt signaling in PASMCs under hypoxia. In addition, delta 4-desaturase, sphingolipid 1 (DEGS1) was found to be a direct target of miR-244-5p. Emodin could significantly up-regulated miR-244-5p expression and down-regulated DEGS1 expression in PASMCs under hypoxia. Furthermore, emodin-mediated effects on cell viability, migration, apoptosis and PI3K/Akt signaling activity of PASMCs under hypoxia were significantly attenuated by miR-244-5p knockdown.

CONCLUSIONS

Our results indicated that emodin suppressed cell viability, proliferation and migration, promoted cell apoptosis of PASMCs under hypoxia via modulating miR-244-5p-mediated DEGS1/PI3K/Akt signaling pathway. MiR-244-5p/DEGS1 axis was initially investigated in this current study, which is expected to further the understanding of the etiology of pulmonary arterial hypertension.

摘要

目的

本研究旨在探讨大黄素对低氧下人肺动脉平滑肌细胞(PASMC)活力、增殖和凋亡的影响,并探讨其潜在的分子机制。

方法

将 PASMC 在低氧环境(1%氧气)中培养,然后用大黄素处理。使用 CCK-8 法、EdU 染色法、Western blot 法和 Mito-tracker red CMXRos 和 Annexin V-FITC 凋亡检测试剂盒评估细胞活力、增殖和凋亡。通过定量实时 PCR 和 Western blot 分别评估 miRNA(miRNA)/mRNA 和蛋白质表达水平。基于转录组学和蛋白质组学鉴定潜在的信号通路。利用荧光素酶报告基因检测法检测 miR-244-5p 与 DEGS1 之间的相互作用。

结果

大黄素在 40 和 160 μM 浓度下呈浓度依赖性抑制低氧条件下 PASMC 的细胞活力、增殖和迁移,但增强细胞凋亡。转录组学和蛋白质组学分析表明,大黄素可抑制低氧条件下 PASMC 中 PI3K/Akt 信号的活性。此外,delta 4-去饱和酶、鞘脂 1(DEGS1)被发现是 miR-244-5p 的直接靶标。大黄素可显著上调低氧条件下 PASMC 中 miR-244-5p 的表达,并下调 DEGS1 的表达。此外,miR-244-5p 敲低可显著减弱大黄素对低氧条件下 PASMC 细胞活力、迁移、凋亡和 PI3K/Akt 信号活性的影响。

结论

我们的研究结果表明,大黄素通过调节 miR-244-5p 介导的 DEGS1/PI3K/Akt 信号通路,抑制低氧条件下 PASMC 的活力、增殖和迁移,促进细胞凋亡。miR-244-5p/DEGS1 轴在本研究中首次被研究,有望进一步了解肺动脉高血压的病因。

https://cdn.ncbi.nlm.nih.gov/pmc/blobs/315b/8325255/e4088356e5dc/12890_2021_1616_Fig1_HTML.jpg

文献AI研究员

20分钟写一篇综述,助力文献阅读效率提升50倍。

立即体验

用中文搜PubMed

大模型驱动的PubMed中文搜索引擎

马上搜索

文档翻译

学术文献翻译模型,支持多种主流文档格式。

立即体验