Suppr超能文献

在水分胁迫事件中,秘鲁番茄和普通番茄的早期转录响应解释了它们不同的适应过程。

Early transcriptional responses in Solanum peruvianum and Solanum lycopersicum account for different acclimation processes during water scarcity events.

机构信息

Unidad de Recursos Genéticos Vegetales, Instituto de Investigaciones Agropecuarias, INIA-Quilamapu, Avenida Vicente Mendez 515, Chillán, Chile.

Laboratorio de Microbiología Aplicada, Centro de Estudios Avanzados en Zonas Áridas (CEAZA), Raúl Bitrán 1305, La Serena, Chile.

出版信息

Sci Rep. 2021 Aug 5;11(1):15961. doi: 10.1038/s41598-021-95622-2.

Abstract

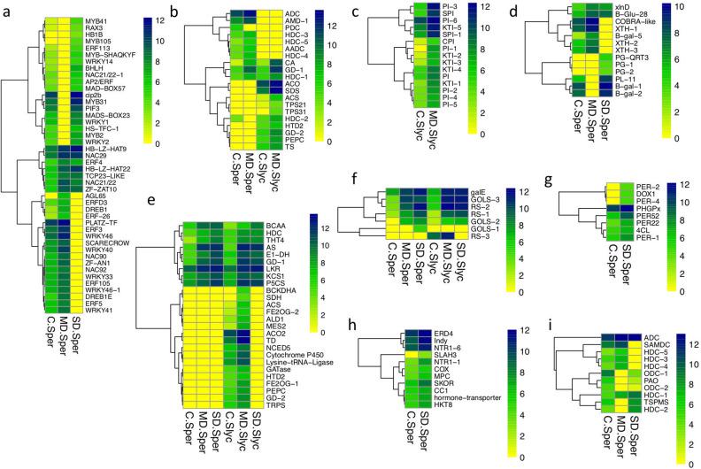
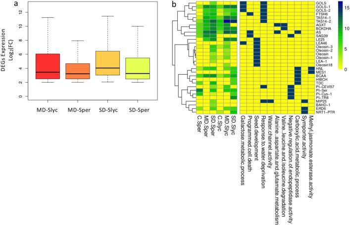
Cultivated tomato Solanum lycopersicum (Slyc) is sensitive to water shortages, while its wild relative Solanum peruvianum L. (Sper), an herbaceous perennial small shrub, can grow under water scarcity and soil salinity environments. Plastic Sper modifies the plant architecture when suffering from drought, which is mediated by the replacement of leaf organs, among other changes. The early events that trigger acclimation and improve these morphological traits are unknown. In this study, a physiological and transcriptomic approach was used to understand the processes that differentiate the response in Slyc and Sper in the context of acclimation to stress and future consequences for plant architecture. In this regard, moderate (MD) and severe drought (SD) were imposed, mediating PEG treatments. The results showed a reduction in water and osmotic potential during stress, which correlated with the upregulation of sugar and proline metabolism-related genes. Additionally, the senescence-related genes FTSH6 protease and asparagine synthase were highly induced in both species. However, GO categories such as "protein ubiquitination" or "endopeptidase inhibitor activity" were differentially enriched in Sper and Slyc, respectively. Genes related to polyamine biosynthesis were induced, while several cyclins and kinetin were downregulated in Sper under drought treatments. Repression of photosynthesis-related genes was correlated with a higher reduction in the electron transport rate in Slyc than in Sper. Additionally, transcription factors from the ERF, WRKY and NAC families were commonly induced in Sper. Although some similar responses were induced in both species under drought stress, many important changes were detected to be differentially induced. This suggests that different pathways dictate the strategies to address the early response to drought and the consequent episodes in the acclimation process in both tomato species.

摘要

栽培番茄(Solanum lycopersicum,Slyc)对水分短缺敏感,而其野生近缘种秘鲁番茄(Solanum peruvianum L.,Sper)是一种草本多年生小灌木,能够在缺水和土壤盐渍化环境中生长。当受到干旱胁迫时,栽培秘鲁番茄会改变植物结构,这种改变除了其他变化之外,还包括叶片器官的替代。触发适应并改善这些形态特征的早期事件尚不清楚。在这项研究中,采用了一种生理和转录组学方法来理解导致 Slyc 和 Sper 在适应胁迫和对植物结构未来影响方面产生差异的过程。为此,引入了中度(MD)和重度干旱(SD)胁迫,并通过 PEG 处理进行了介导。结果表明,在胁迫期间水势和渗透势降低,这与糖和脯氨酸代谢相关基因的上调相关。此外,两种物种的衰老相关基因 FTSH6 蛋白酶和天冬酰胺合成酶均高度诱导。然而,GO 类别如“蛋白质泛素化”或“内肽酶抑制剂活性”在 Sper 和 Slyc 中分别有差异富集。多胺生物合成相关基因被诱导,而在干旱处理下 Sper 中的几个细胞周期蛋白和激动素被下调。光合作用相关基因的抑制与 Slyc 中电子传递速率的降低程度高于 Sper 相关。此外,ERF、WRKY 和 NAC 家族的转录因子在 Sper 中普遍诱导。尽管两种物种在干旱胁迫下都诱导了一些相似的响应,但也检测到许多重要的差异诱导变化。这表明,不同的途径决定了应对早期干旱胁迫和适应过程中随后事件的策略,这在两种番茄中都存在。

https://cdn.ncbi.nlm.nih.gov/pmc/blobs/2c9b/8342453/1b166aed0d8e/41598_2021_95622_Fig1_HTML.jpg

文献AI研究员

20分钟写一篇综述,助力文献阅读效率提升50倍。

立即体验

用中文搜PubMed

大模型驱动的PubMed中文搜索引擎

马上搜索

文档翻译

学术文献翻译模型,支持多种主流文档格式。

立即体验