• 文献检索
  • 文档翻译
  • 深度研究
  • 学术资讯
  • Suppr Zotero 插件Zotero 插件
  • 邀请有礼
  • 套餐&价格
  • 历史记录
应用&插件
Suppr Zotero 插件Zotero 插件浏览器插件Mac 客户端Windows 客户端微信小程序
定价
高级版会员购买积分包购买API积分包
服务
文献检索文档翻译深度研究API 文档MCP 服务
关于我们
关于 Suppr公司介绍联系我们用户协议隐私条款
关注我们

Suppr 超能文献

核心技术专利:CN118964589B侵权必究
粤ICP备2023148730 号-1Suppr @ 2026

文献检索

告别复杂PubMed语法,用中文像聊天一样搜索,搜遍4000万医学文献。AI智能推荐,让科研检索更轻松。

立即免费搜索

文件翻译

保留排版,准确专业,支持PDF/Word/PPT等文件格式,支持 12+语言互译。

免费翻译文档

深度研究

AI帮你快速写综述,25分钟生成高质量综述,智能提取关键信息,辅助科研写作。

立即免费体验

CRMP2 衍生肽 ST2-104(R9-CBD3)通过 CaMKKβ/AMPK/mTOR 通路抑制自噬,有助于缺血后处理诱导的脑缺血再灌注损伤的神经保护。

Inhibition of autophagy by CRMP2-derived peptide ST2-104 (R9-CBD3) via a CaMKKβ/AMPK/mTOR pathway contributes to ischemic postconditioning-induced neuroprotection against cerebral ischemia-reperfusion injury.

机构信息

Department of Pharmacology, College of Basic Medical Sciences, Jilin University, Changchun, Jilin, 130021, People's Republic of China.

Department of Pharmacology, College of Medicine, University of Arizona, 1501 North Campbell Drive, P.O. Box 245050, Tucson, AZ, 85724, USA.

出版信息

Mol Brain. 2021 Aug 6;14(1):123. doi: 10.1186/s13041-021-00836-0.

DOI:10.1186/s13041-021-00836-0
PMID:34362425
原文链接:https://pmc.ncbi.nlm.nih.gov/articles/PMC8344221/
Abstract

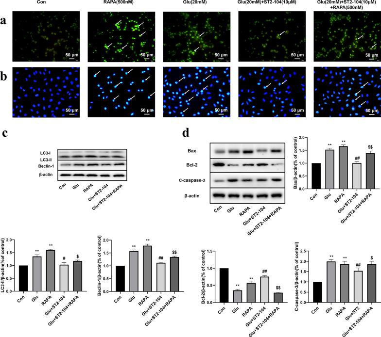
Cerebral ischemia, a common cerebrovascular disease, is characterized by functional deficits and apoptotic cell death. Autophagy, a type of programmed cell death, plays critical roles in controlling neuronal damage and metabolic homeostasis, and has been inextricably linked to cerebral ischemia. We previously identified a short peptide aptamer from collapsin response mediator protein 2 (CRMP2), designated the Ca channel-binding domain 3 (CBD3) peptide, that conferred protection against excitotoxicity and traumatic brain injury. ST2-104, a nona-arginine (R9)-fused CBD3 peptide, exerted beneficial effects on neuropathic pain and was neuroprotective in a model of Alzheimer's disease; however, the effect of ST2-104 on cerebral ischemia and its mechanism of action have not been studied. In this study, we modeled cerebral ischemia-reperfusion injury in rats with the middle cerebral artery occlusion (MCAO) as well as challenged SH-SY5Y neuroblastoma cells with glutamate to induce toxicity to interrogate the effects of ST2-104 on autophagy following ischemic/excitotoxic insults. ST2-104 reduced the infarct volume and improved the neurological score of rats subjected to MCAO. ST2-104 protected SH-SY5Y cells from death following glutamate exposure via blunting apoptosis and autophagy as well as limiting excessive calcium entry. 3-Methyladenine (3-MA), an inhibitor of autophagy, promoted the effects of ST2-104 in inhibiting apoptosis triggered by glutamate while rapamycin, an activator of autophagy, failed to do so. ST2-104 peptide reversed glutamate-induced apoptosis via inhibiting Ca/CaM-dependent protein kinase kinase β (CaMKKβ)-mediated autophagy, which was partly enhanced by STO-609 (an inhibitor of CaMKKβ). ST2-104 attenuated neuronal apoptosis by inhibiting autophagy through CaMKKβ/AMPK/mTOR pathway. Our results suggest that the neuroprotective effect of ST2-104 are due to actions on the crosstalk between apoptosis and autophagy via the CaMKKβ/AMPK/mTOR signaling pathway. The findings present novel insights into the potential neuroprotection of ST2-104 in cerebral ischemia.

摘要

脑缺血是一种常见的脑血管疾病,其特征是功能缺陷和细胞凋亡。自噬是一种程序性细胞死亡,在控制神经元损伤和代谢平衡方面起着关键作用,并且与脑缺血有着千丝万缕的联系。我们之前从钙调蛋白反应调节剂蛋白 2 (CRMP2)中鉴定出一种短肽适体,命名为钙通道结合域 3 (CBD3)肽,该肽可抵抗兴奋性毒性和创伤性脑损伤。ST2-104 是一种九聚精氨酸 (R9)融合的 CBD3 肽,对神经病理性疼痛有有益作用,并在阿尔茨海默病模型中具有神经保护作用;然而,ST2-104 对脑缺血的影响及其作用机制尚未研究。在这项研究中,我们通过大脑中动脉闭塞 (MCAO) 模型模拟脑缺血再灌注损伤,并用谷氨酸挑战 SH-SY5Y 神经母细胞瘤细胞,以诱导毒性来研究 ST2-104 对缺血/兴奋性损伤后自噬的影响。ST2-104 减少了 MCAO 大鼠的梗死体积并改善了神经评分。ST2-104 通过阻断凋亡和自噬以及限制过度钙内流来保护 SH-SY5Y 细胞免受谷氨酸暴露后的死亡。自噬抑制剂 3-甲基腺嘌呤 (3-MA) 促进了 ST2-104 抑制谷氨酸触发的凋亡作用,而自噬激活剂雷帕霉素则没有。ST2-104 通过抑制钙/钙调蛋白依赖性蛋白激酶激酶β (CaMKKβ)介导的自噬来逆转谷氨酸诱导的凋亡,而 STO-609(一种 CaMKKβ 抑制剂)部分增强了这种作用。ST2-104 通过抑制 CaMKKβ/AMPK/mTOR 信号通路来抑制自噬从而减轻神经元凋亡。我们的结果表明,ST2-104 的神经保护作用是由于通过 CaMKKβ/AMPK/mTOR 信号通路抑制自噬来抑制凋亡和自噬之间的串扰。这些发现为 ST2-104 在脑缺血中的潜在神经保护作用提供了新的见解。

https://cdn.ncbi.nlm.nih.gov/pmc/blobs/3cf0/8344221/53a9ceec77bd/13041_2021_836_Fig12_HTML.jpg
https://cdn.ncbi.nlm.nih.gov/pmc/blobs/3cf0/8344221/01524ef17c81/13041_2021_836_Fig1_HTML.jpg
https://cdn.ncbi.nlm.nih.gov/pmc/blobs/3cf0/8344221/285c6fa03c97/13041_2021_836_Fig2_HTML.jpg
https://cdn.ncbi.nlm.nih.gov/pmc/blobs/3cf0/8344221/af3feff224f3/13041_2021_836_Fig3_HTML.jpg
https://cdn.ncbi.nlm.nih.gov/pmc/blobs/3cf0/8344221/cd33e073bcd2/13041_2021_836_Fig4_HTML.jpg
https://cdn.ncbi.nlm.nih.gov/pmc/blobs/3cf0/8344221/aaca70ffd952/13041_2021_836_Fig5_HTML.jpg
https://cdn.ncbi.nlm.nih.gov/pmc/blobs/3cf0/8344221/29e2bdf13ecb/13041_2021_836_Fig6_HTML.jpg
https://cdn.ncbi.nlm.nih.gov/pmc/blobs/3cf0/8344221/a4a9e051cf82/13041_2021_836_Fig7_HTML.jpg
https://cdn.ncbi.nlm.nih.gov/pmc/blobs/3cf0/8344221/84200bef1ecb/13041_2021_836_Fig8_HTML.jpg
https://cdn.ncbi.nlm.nih.gov/pmc/blobs/3cf0/8344221/e13ba9d851fb/13041_2021_836_Fig9_HTML.jpg
https://cdn.ncbi.nlm.nih.gov/pmc/blobs/3cf0/8344221/3215ff189146/13041_2021_836_Fig10_HTML.jpg
https://cdn.ncbi.nlm.nih.gov/pmc/blobs/3cf0/8344221/65348a790d1b/13041_2021_836_Fig11_HTML.jpg
https://cdn.ncbi.nlm.nih.gov/pmc/blobs/3cf0/8344221/53a9ceec77bd/13041_2021_836_Fig12_HTML.jpg
https://cdn.ncbi.nlm.nih.gov/pmc/blobs/3cf0/8344221/01524ef17c81/13041_2021_836_Fig1_HTML.jpg
https://cdn.ncbi.nlm.nih.gov/pmc/blobs/3cf0/8344221/285c6fa03c97/13041_2021_836_Fig2_HTML.jpg
https://cdn.ncbi.nlm.nih.gov/pmc/blobs/3cf0/8344221/af3feff224f3/13041_2021_836_Fig3_HTML.jpg
https://cdn.ncbi.nlm.nih.gov/pmc/blobs/3cf0/8344221/cd33e073bcd2/13041_2021_836_Fig4_HTML.jpg
https://cdn.ncbi.nlm.nih.gov/pmc/blobs/3cf0/8344221/aaca70ffd952/13041_2021_836_Fig5_HTML.jpg
https://cdn.ncbi.nlm.nih.gov/pmc/blobs/3cf0/8344221/29e2bdf13ecb/13041_2021_836_Fig6_HTML.jpg
https://cdn.ncbi.nlm.nih.gov/pmc/blobs/3cf0/8344221/a4a9e051cf82/13041_2021_836_Fig7_HTML.jpg
https://cdn.ncbi.nlm.nih.gov/pmc/blobs/3cf0/8344221/84200bef1ecb/13041_2021_836_Fig8_HTML.jpg
https://cdn.ncbi.nlm.nih.gov/pmc/blobs/3cf0/8344221/e13ba9d851fb/13041_2021_836_Fig9_HTML.jpg
https://cdn.ncbi.nlm.nih.gov/pmc/blobs/3cf0/8344221/3215ff189146/13041_2021_836_Fig10_HTML.jpg
https://cdn.ncbi.nlm.nih.gov/pmc/blobs/3cf0/8344221/65348a790d1b/13041_2021_836_Fig11_HTML.jpg
https://cdn.ncbi.nlm.nih.gov/pmc/blobs/3cf0/8344221/53a9ceec77bd/13041_2021_836_Fig12_HTML.jpg

相似文献

1
Inhibition of autophagy by CRMP2-derived peptide ST2-104 (R9-CBD3) via a CaMKKβ/AMPK/mTOR pathway contributes to ischemic postconditioning-induced neuroprotection against cerebral ischemia-reperfusion injury.CRMP2 衍生肽 ST2-104(R9-CBD3)通过 CaMKKβ/AMPK/mTOR 通路抑制自噬,有助于缺血后处理诱导的脑缺血再灌注损伤的神经保护。
Mol Brain. 2021 Aug 6;14(1):123. doi: 10.1186/s13041-021-00836-0.
2
Aβ25-35-induced autophagy and apoptosis are prevented by the CRMP2-derived peptide ST2-104 (R9-CBD3) via a CaMKKβ/AMPK/mTOR signaling hub.CRMP2 衍生肽 ST2-104(R9-CBD3)通过 CaMKKβ/AMPK/mTOR 信号枢纽预防 Aβ25-35 诱导的自噬和细胞凋亡。
PLoS One. 2024 Sep 26;19(9):e0309794. doi: 10.1371/journal.pone.0309794. eCollection 2024.
3
CRMP2-derived peptide ST2-104 (R9-CBD3) protects SH-SY5Y neuroblastoma cells against Aβ-induced neurotoxicity by inhibiting the pCRMP2/NMDAR2B signaling pathway.CRMP2 衍生肽 ST2-104(R9-CBD3)通过抑制 pCRMP2/NMDAR2B 信号通路来保护 SH-SY5Y 神经母细胞瘤细胞免受 Aβ诱导的神经毒性。
Chem Biol Interact. 2019 May 25;305:28-39. doi: 10.1016/j.cbi.2019.03.005. Epub 2019 Mar 12.
4
Propofol inhibited autophagy through Ca/CaMKKβ/AMPK/mTOR pathway in OGD/R-induced neuron injury.丙泊酚通过Ca/CaMKKβ/AMPK/mTOR信号通路抑制氧糖剥夺/复氧诱导的神经元损伤中的自噬。
Mol Med. 2018 Nov 23;24(1):58. doi: 10.1186/s10020-018-0054-1.
5
Silver nanoparticles induce protective autophagy via Ca/CaMKKβ/AMPK/mTOR pathway in SH-SY5Y cells and rat brains.银纳米粒子通过 Ca/CaMKKβ/AMPK/mTOR 通路诱导 SH-SY5Y 细胞和大鼠脑组织中的保护性自噬。
Nanotoxicology. 2019 Apr;13(3):369-391. doi: 10.1080/17435390.2018.1550226. Epub 2019 Feb 7.
6
Arctium lappa L. roots ameliorates cerebral ischemia through inhibiting neuronal apoptosis and suppressing AMPK/mTOR-mediated autophagy.牛蒡根通过抑制神经元凋亡和抑制 AMPK/mTOR 介导的自噬来改善脑缺血。
Phytomedicine. 2021 May;85:153526. doi: 10.1016/j.phymed.2021.153526. Epub 2021 Feb 21.
7
Cortical spreading depression preconditioning mediates neuroprotection against ischemic stroke by inducing AMP-activated protein kinase-dependent autophagy in a rat cerebral ischemic/reperfusion injury model.在大鼠脑缺血/再灌注损伤模型中,皮质扩散性抑制预处理通过诱导AMP激活的蛋白激酶依赖性自噬来介导对缺血性中风的神经保护作用。
J Neurochem. 2017 Mar;140(5):799-813. doi: 10.1111/jnc.13922. Epub 2017 Jan 12.
8
Ischemic preconditioning provides neuroprotection by induction of AMP-activated protein kinase-dependent autophagy in a rat model of ischemic stroke.缺血预处理通过诱导 AMP 激活的蛋白激酶依赖性自噬在缺血性脑卒中大鼠模型中提供神经保护作用。
Mol Neurobiol. 2015 Feb;51(1):220-9. doi: 10.1007/s12035-014-8725-6. Epub 2014 May 10.
9
Remote ischemic postconditioning protects the brain from focal ischemia/reperfusion injury by inhibiting autophagy through the mTOR/p70S6K pathway.远程缺血后适应通过mTOR/p70S6K通路抑制自噬,从而保护大脑免受局灶性缺血/再灌注损伤。
Neurol Res. 2018 Mar;40(3):182-188. doi: 10.1080/01616412.2018.1424696. Epub 2018 Jan 25.
10
Mailuoning oral liquid attenuates convalescent cerebral ischemia by inhibiting AMPK/mTOR-associated apoptosis and promoting CREB/BDNF-mediated neuroprotection.脉络宁口服液通过抑制 AMPK/mTOR 相关凋亡和促进 CREB/BDNF 介导的神经保护作用减轻恢复期脑缺血。
J Ethnopharmacol. 2023 Dec 5;317:116731. doi: 10.1016/j.jep.2023.116731. Epub 2023 Jun 3.

引用本文的文献

1
The prospective approach for aptamers applied in the treatment and molecular diagnostics of ischemic stroke.适体在缺血性中风治疗和分子诊断中的前瞻性应用方法。
Front Pharmacol. 2025 Apr 28;16:1553337. doi: 10.3389/fphar.2025.1553337. eCollection 2025.
2
Targeting AMP-activated protein kinase in sepsis.靶向脓毒症中的 AMP 激活的蛋白激酶。
Front Endocrinol (Lausanne). 2024 Oct 14;15:1452993. doi: 10.3389/fendo.2024.1452993. eCollection 2024.
3
The underlying mechanism of calcium toxicity-induced autophagic cell death and lysosomal degradation in early stage of cerebral ischemia.

本文引用的文献

1
Effects of Ischemic Post-Conditioning on the Expressions of LC3-II and Beclin-1 in the Hippocampus of Rats After Cerebral Ischemia and Reperfusion.缺血后处理对脑缺血再灌注大鼠海马中LC3-II和Beclin-1表达的影响
Open Life Sci. 2019 Jul 10;14:179-190. doi: 10.1515/biol-2019-0020. eCollection 2019 Jan.
2
Druggability of CRMP2 for Neurodegenerative Diseases.CRMP2 作为神经退行性疾病治疗靶点的潜力。
ACS Chem Neurosci. 2020 Sep 2;11(17):2492-2505. doi: 10.1021/acschemneuro.0c00307. Epub 2020 Aug 4.
3
Inhibition of cathepsin S attenuates myocardial ischemia/reperfusion injury by suppressing inflammation and apoptosis.
脑缺血早期钙毒性诱导自噬性细胞死亡和溶酶体降解的潜在机制。
Anat Cell Biol. 2024 Jun 30;57(2):155-162. doi: 10.5115/acb.24.003. Epub 2024 Apr 29.
4
Neuroprotective Peptides and New Strategies for Ischemic Stroke Drug Discoveries.神经保护肽与缺血性脑卒中药物研发的新策略。
Genes (Basel). 2023 Apr 22;14(5):953. doi: 10.3390/genes14050953.
5
EGCG protects the mouse brain against cerebral ischemia/reperfusion injury by suppressing autophagy the AKT/AMPK/mTOR phosphorylation pathway.表没食子儿茶素没食子酸酯通过抑制自噬的AKT/AMPK/mTOR磷酸化途径保护小鼠大脑免受脑缺血/再灌注损伤。
Front Pharmacol. 2022 Sep 6;13:921394. doi: 10.3389/fphar.2022.921394. eCollection 2022.
6
Dysregulation of mTOR Signaling after Brain Ischemia.脑缺血后 mTOR 信号的失调。
Int J Mol Sci. 2022 Mar 4;23(5):2814. doi: 10.3390/ijms23052814.
组织蛋白酶 S 的抑制可通过抑制炎症和凋亡来减轻心肌缺血/再灌注损伤。
J Cell Physiol. 2021 Feb;236(2):1309-1320. doi: 10.1002/jcp.29938. Epub 2020 Jul 13.
4
Extract Potentiates the Sensitivity of Gastric Cancer Cells to Paclitaxel via the Induction of Autophagy and Apoptosis.提取物通过诱导自噬和凋亡增强胃癌细胞对紫杉醇的敏感性。
Onco Targets Ther. 2019 Dec 11;12:10811-10825. doi: 10.2147/OTT.S220453. eCollection 2019.
5
Pathological mechanism of focal cerebral ischemia and reperfusion injuries in mice.小鼠局灶性脑缺血再灌注损伤的病理机制
J Biol Regul Homeost Agents. 2019;33(5):1507-1513. Epub 2019 Sep 5.
6
Expression and role of CaMKII and Cx43 in a rat model of post-stroke depression.钙调蛋白激酶II和连接蛋白43在大鼠脑卒中后抑郁模型中的表达及作用
Exp Ther Med. 2019 Sep;18(3):2153-2159. doi: 10.3892/etm.2019.7782. Epub 2019 Jul 17.
7
Modes of Calcium Regulation in Ischemic Neuron.缺血性神经元中钙调节的模式。
Indian J Clin Biochem. 2019 Jul;34(3):246-253. doi: 10.1007/s12291-019-00838-9. Epub 2019 Jun 20.
8
Crocin induces anti-ischemia in middle cerebral artery occlusion rats and inhibits autophagy by regulating the mammalian target of rapamycin.西红花苷通过调节哺乳动物雷帕霉素靶蛋白诱导脑缺血再灌注损伤大鼠发挥抗缺血作用,并抑制自噬。
Eur J Pharmacol. 2019 Aug 15;857:172424. doi: 10.1016/j.ejphar.2019.172424. Epub 2019 May 28.
9
TIGAR alleviates ischemia/reperfusion-induced autophagy and ischemic brain injury.TIGAR 减轻缺血/再灌注诱导的自噬和缺血性脑损伤。
Free Radic Biol Med. 2019 Jun;137:13-23. doi: 10.1016/j.freeradbiomed.2019.04.002. Epub 2019 Apr 9.
10
CRMP2-derived peptide ST2-104 (R9-CBD3) protects SH-SY5Y neuroblastoma cells against Aβ-induced neurotoxicity by inhibiting the pCRMP2/NMDAR2B signaling pathway.CRMP2 衍生肽 ST2-104(R9-CBD3)通过抑制 pCRMP2/NMDAR2B 信号通路来保护 SH-SY5Y 神经母细胞瘤细胞免受 Aβ诱导的神经毒性。
Chem Biol Interact. 2019 May 25;305:28-39. doi: 10.1016/j.cbi.2019.03.005. Epub 2019 Mar 12.