Liu Gang, Yuan Zhaowei, Tian Xiaoyun, Xiong Xiuqin, Guo Fang, Lin Zihan, Qin Zhen
School of Basic Medical Sciences, Guizhou Medical University, Guiyang, China.
Guizhou Provincial Engineering Technology Research Center for Chemical Drug R&D, Guizhou Medical University, Guiyang, China.
Front Pharmacol. 2021 Jul 22;12:706363. doi: 10.3389/fphar.2021.706363. eCollection 2021.
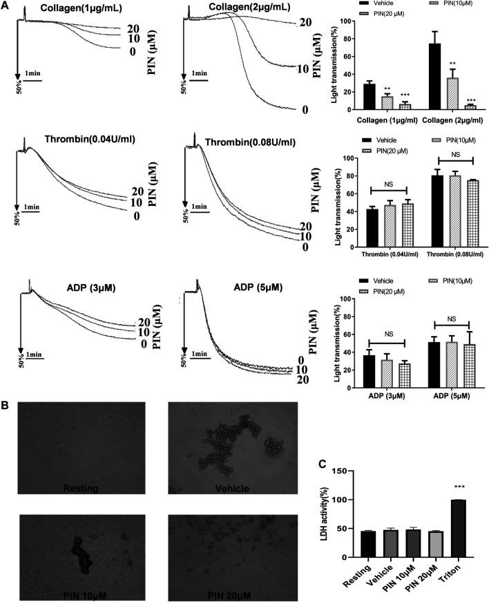
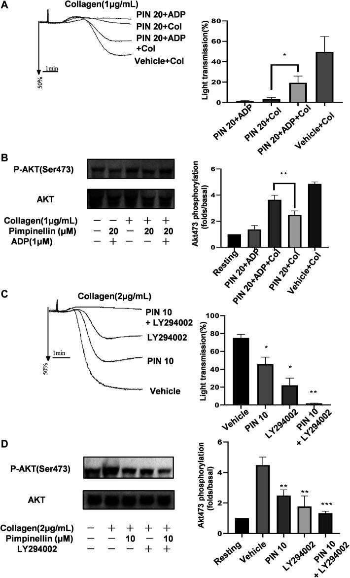
Pimpinellin is a coumarin-like compound extracted from the root of . Its effects on platelet function has not been investigated. This study found that pimpinellin pretreatment effectively inhibited collagen-induced platelet aggregation, but did not alter ADP- and thrombin-induced aggregation. Platelets pretreated with pimpinellin showed reduced α granule (CD62) level and secretion of dense granule (ATP release). Pimpinellin-treated platelets also exhibited decreased clot reaction and TxB2 production. Pimpinellin pretreatment suppressed adhesion and spreading of human platelets on the fibrinogen coated surface. Analysis of tail bleeding time of mice administered with pimpinellin (40 mg/kg) revealed that pimpinellin did not change tail bleeding time significantly, number of blood cells, and APTT and PT levels. Pimpinellin inhibited collagen-induced aggregation of mice platelets. Immunoblotting results showed that pimpinellin suppressed collagen-induced phosphorylation of PI3K-Akt-Gsk3β and PKC/MAPK in platelets.
茴芹素是一种从……根部提取的香豆素类化合物。其对血小板功能的影响尚未得到研究。本研究发现,茴芹素预处理可有效抑制胶原蛋白诱导的血小板聚集,但不改变ADP和凝血酶诱导的聚集。用茴芹素预处理的血小板显示α颗粒(CD62)水平降低和致密颗粒分泌(ATP释放)减少。经茴芹素处理的血小板还表现出凝血反应和血栓素B2生成减少。茴芹素预处理抑制人血小板在纤维蛋白原包被表面的黏附和铺展。对给予茴芹素(40mg/kg)的小鼠尾部出血时间进行分析发现,茴芹素对尾部出血时间、血细胞数量以及活化部分凝血活酶时间(APTT)和凝血酶原时间(PT)水平无显著影响。茴芹素抑制胶原蛋白诱导的小鼠血小板聚集。免疫印迹结果显示,茴芹素抑制胶原蛋白诱导的血小板中PI3K-Akt-Gsk3β和PKC/MAPK的磷酸化。