Suppr超能文献

基因上微小RNA结合位点的单核苷酸多态性调控致癌作用:一种方法。

Single nucleotide polymorphisms in microRNA binding sites on the genes regulate carcinogenesis: An approach.

作者信息

El-Huneidi Waseem, Eladl Mohamed Ahmed, Muhammad Jibran Sualeh

机构信息

Department of Basic Medical Sciences, College of Medicine, University of Sharjah, Sharjah, 27272, United Arab Emirates.

出版信息

Biochem Biophys Rep. 2021 Jul 22;27:101083. doi: 10.1016/j.bbrep.2021.101083. eCollection 2021 Sep.

Abstract

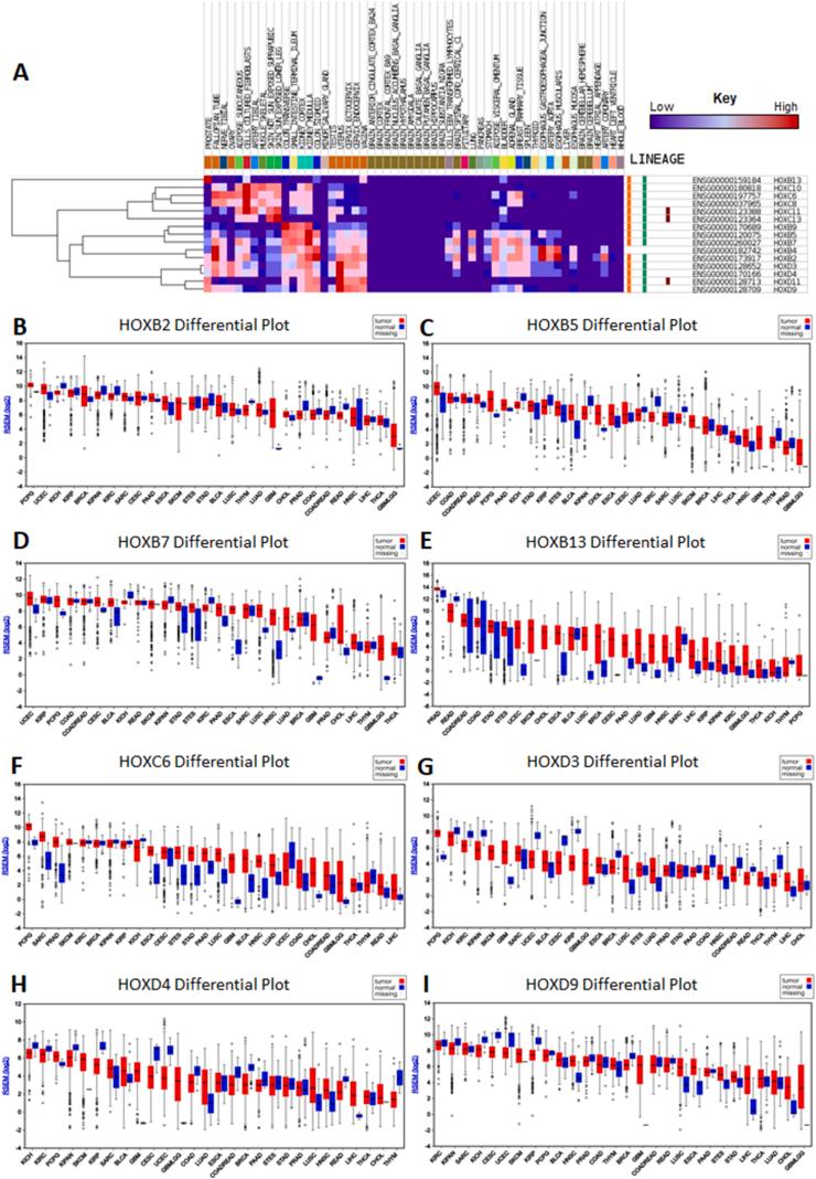
Homeobox proteins, encoded by genes, are transcriptional factors playing a crucial role in the master regulatory pathway in the cells. Any mutations in genes will affect the expression of its allied proteins. Such mutations were correlated to the development of different cancer types. In this study, we found 15 genes with a potential target to miRNA, which regulates the translation of the protein by binding to its mRNA through the 3'UTR region. Single nucleotide polymorphisms (SNPs) in this binding region could drastically affect the protein expression by affecting the number and the stability of miRNA-mRNA complexes. We found 77 miRNAs in 15 genes which were found to have altered binding efficiency because of 26 SNPs. After which, we tried to evaluate the impact of each of these SNPs on related genes. Some SNPs such as SNP 15689 on the gene will decrease gene expression by creating or enhancing new binding sites for miRNA to mRNA, while other SNPs such as SNP 872760 on the gene will overexpress the gene by breaking or decreasing existing binding sites from miRNA to mRNA. Then we conducted an expression analysis to compare the mRNA expression profiles in normal and cancer tissue. Subsequently, we did an enrichment analysis followed by a network analysis to shed light on the metabolic function of the gene that could be affected by mutation and whether these mutations may affect other genes. For the first time, this study delivers information on the possible epigenetic regulation of genes via the 77 miRNAs that have predicted target binding sites on mRNAs, and SNPs may regulate those. Furthermore, we show that the gene misregulation may influence other and non- genes, based on network analysis.

摘要

由基因编码的同源框蛋白是转录因子,在细胞的主调控途径中发挥关键作用。基因中的任何突变都会影响其相关蛋白的表达。此类突变与不同癌症类型的发生发展相关。在本研究中,我们发现15个基因是miRNA的潜在靶点,miRNA通过3'UTR区域与mRNA结合来调节蛋白质的翻译。该结合区域的单核苷酸多态性(SNP)可通过影响miRNA-mRNA复合物的数量和稳定性,极大地影响蛋白质表达。我们在15个基因中发现了77个miRNA,由于26个SNP,它们的结合效率发生了改变。此后,我们试图评估这些SNP中的每一个对相关基因的影响。某些SNP,如基因上的SNP 15689,会通过为miRNA与mRNA创造或增强新的结合位点来降低基因表达,而其他SNP,如基因上的SNP 872760,则会通过破坏或减少miRNA与mRNA现有的结合位点来使基因过度表达。然后我们进行了表达分析,以比较正常组织和癌组织中的mRNA表达谱。随后,我们进行了富集分析,接着进行网络分析,以阐明可能受突变影响的基因的代谢功能,以及这些突变是否可能影响其他基因。本研究首次提供了关于通过77个在mRNA上具有预测靶点结合位点的miRNA对基因进行可能的表观遗传调控的信息,SNP可能会对其进行调节。此外,基于网络分析,我们表明基因失调可能会影响其他基因和非基因。

https://cdn.ncbi.nlm.nih.gov/pmc/blobs/3902/8326182/abedb5e8efa7/gr1.jpg

文献AI研究员

20分钟写一篇综述,助力文献阅读效率提升50倍。

立即体验

用中文搜PubMed

大模型驱动的PubMed中文搜索引擎

马上搜索

文档翻译

学术文献翻译模型,支持多种主流文档格式。

立即体验